| Автор | Сообщение |
|
Raf555
|
LG LED 32LW575S
Main: LD12C EAX64405501 (0)
LCD: LC320EUD (SD) (P1)
T-con: V6 32/42/47 FHD P/N 6870C-0358A Rev. 1.0
LED: PCLC-D002 J Rev. 0.0 6817L-0045C
Power: EAX62865601/8 Rev. 1.1
Tuner: TDFQ-G031D
Подсветка, изображение, звук есть. Меню выходит. Экран не битый, не залитый. Замирание экрана на 3 сек, далее 3 сек. нормально ( в том числе и пультом навигация по меню) и так по кругу.
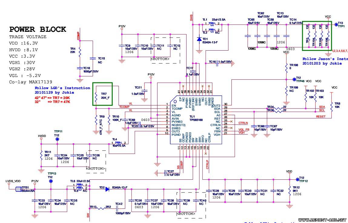
Сначала подумал на процессор, но после замеров напряжения на t-con (хотел перевести в автоном), скорее всего проблемы с t-con.
Power: (24v/12v/3,5v) все присутствуют.
T-con: (V),....."исправил,добавил"
VIN 11,77
VDD 16,73
VGH 26,7
VGH_even 26,6/-4,98
VGH_ODD 26,6/-4,98
VGL -4,94
VGL-L -4,98
Vcore 0,998
VCC 3,27
Vcom 7,28
Vcomr_fb 7,25
Vcoml_fb 7,25
VST -4,98............mV
VST_in 8,4
SOE 0,630
OPT_in 3,5............4,2mV
GIP_RST -4,93
POL 1,624
H_conv 3,9 mV
GMA1 14,50
GMA3 14,53
GMA4 13,73
GMA5 12,58
GMA7 10,55
GMA9 8,71
GMA10 7,78
GMA12 6,03
GMA14 3,98
GMA15 2,87
GMA16 2,14
GMA18 0,342
...VGH-R 26,6
...GSLK1-6 5,68-5,70
....EO 3,2mV
....GST 8,3mV
....MLCK 12,8mV
....GLCK 0,805v
Подскажите, если кто знает, t-con- виновник?
| .jpg |
| Описание: |
|
| Размер файла: |
397.06 КБ |
| Просмотрено: |
442 раз(а) |

|
t-con.jpg 140.13 КБ Скачано: 636 раз(а)
t-con.jpg 141.55 КБ Скачано: 448 раз(а)
|
|
zuboka
Передовик
Сообщения: 1055
|
Во время того как замирает напряжения меняются..?
Не Т-кон это, что то мне подсказывает..  |
|
|
Raf555
|
Все замеры делал со стеклом и отключенными шлейфами на стекло. Матрица отпадает...., здесь eprom скорее на t-cone?.
На картинке под L4 (1.023/0,998) лак цвет поменял. И "GY 136" под вопросом, вроде как нашел это KTC4375
Вот видео: https://youtu.be/p2lBNcUYMFc
Исправил, добавил к. точки на t-con в шапке (......).
Может кто знает как в автоном панель запустить?

5721986.jpg 42.34 КБ Скачано: 453 раз(а)
2996929.jpg 118.6 КБ Скачано: 451 раз(а)
|
|
|
Raf555
|
Под 7х лупой, кое как, увидел не допайки.
Пропаял разъем питания на main.
Заработал ТВ, настроил на кабельное, проработал ~15 мин. и снова так же как было.
Работал отлично, единственное было чуть заметно- через строчку (когда близко к ТВ). |
|
Иван Зенин
Модератор
Сообщения: 6784
|
| Сними радиатор и погрей чуток процессор. |
|
|
Raf555
|
| Привет Иван. У меня только есть строительный фен 300, 500 С. Знаю это дофига, но есть тестер с функцией- выносного термодатчика. Сколько 180 С хватит? |
|
ТВ-СЕРВИС(аудио)
Завсегдатай
Сообщения: 493
|
| про черезстрочку подробнее. изначально склонялся к дефекту боковых драйверов. |
|
|
Raf555
|
| ТВ-СЕРВИС(аудио) писал: | | про черезстрочку подробнее. изначально склонялся к дефекту боковых драйверов. |
Фото выложил, особенно заметно на светлых тонах. Прогрев проца 184С не помогло. Может кто знает как включить автоном панели, чтобы исключить панель, либо майн? Искал не где нет, как запустить в том числе и в Service Manual. |
|
ТВ-СЕРВИС(аудио)
Завсегдатай
Сообщения: 493
|
| черезстрочность равномерная по всему экрану? |
|
|
Raf555
|
| нет, на экран если смотреть, с правой видно (до чуть больше середины)- почти затухающие в лево. |
|
ТВ-СЕРВИС(аудио)
Завсегдатай
Сообщения: 493
|
| ну вот весь и ответ. с правой стороны драйвер сдох, или к ним не все сигналы подходят. матрас не залитый. значит скорее всего просто сдох драйвер. ты его не увидишь. он по стеклу размазан сбоку. это лечится, но не всегда. иногда остаются другие дефекты. |
|
|
Raf555
|
| ТВ-СЕРВИС(аудио) писал: | | ну вот весь и ответ. с правой стороны драйвер сдох, или к ним не все сигналы подходят. матрас не залитый. значит скорее всего просто сдох драйвер. ты его не увидишь. он по стеклу размазан сбоку. это лечится, но не всегда. иногда остаются другие дефекты. |
Предположим, что он сдох (с полосками хрен с ним) они были когда было нормальное ИЗО. Но изображение останавливаеться, чуть теряя яркость 3 сек.,а потом продолжает 3 сек. и яркость нормально. Притом, экран пока я в ТВ копался - заработал нормально 15-18 мин. А теперь как в начале, 3 по 3 сек. Не кажется Вам на пробой конденсатора? Нашел схему для t-con на обвязку TPS65168 сейчас копаю. |
|
Иван Зенин
Модератор
Сообщения: 6784
|
| Отрежь сигналы на больную сторону и радуйся деньгам, полученным за ремонт. |
|
ТВ-СЕРВИС(аудио)
Завсегдатай
Сообщения: 493
|
| там и резать не надо. резисторы отпаять. ну а если и понадобится остальное отцепить, то можно и скотчем шлейф залепить. |
|
Иван Зенин
Модератор
Сообщения: 6784
|
|
|
Raf555
|
Отключал планки от t-con L и R, что с левой,что с правой "тормозит 3 по 3сек." заставка.
Полосками строительного скотча перекрывал по ~7 дорожек от t-con на планках L и R "тормоза" не убираются.
А может быть кварц на t-con сума сходит? Ещё вчера какая то полоска с верху появилась.
Видео: https://youtu.be/jdF8y5mzlHQ |
|
|
Raf555
|
| Ещё услышал высокочастотный писк по (схемы выложил на верху) TL1/TL2 22mH/2,5A. |
|
Иван Зенин
Модератор
Сообщения: 6784
|
| zuboka писал: | | Во время того как замирает напряжения на T-con меняются..? | |
На этот вопрос не ответил... |
|
|
Raf555
|
| Иван Зенин писал: | | zuboka писал: | | Во время того как замирает напряжения на T-con меняются..? | |
На этот вопрос не ответил... |
я же писал: замеры делал со стеклом и с отключенным стеклом- напряжения одни и тежы. Два раза уже проверял.
ДОБАВЛЕНО 14/02/2017 02:21
Где то находил, вроде как на площадку под R37 сопротивление поставить и подать 12v, хоть убей сейчас точно уже не помню- как панель вогнать в автоном. Просто на Майне тоже стоит микросхема с радиатором для панели+ кварц- может она? Автоном запустить нужно. Я уже с человеком на счет t-cona договорился за 400р- преслать сможет. TV для себя делаю. |
|
|
Raf555
|
И так нашел как запустить в автоном:
отключить два шлейфа к main,
подать на T-con разьём CN1: 12v от БП (использовал от ПК) на F1, минус на кузов
тестером в режиме позвонки через резистор 1К подать на R421(пин.44 (CN1)), минус на кузов
перебирает цвета: чёрный, белый, красный и т.д.
На верху полоски, изменяют цвет- тот который будет выходить следующим.
Майн не причём, был шанс его "убить" при прогреве.
Видео:https://youtu.be/smz2LjlCptk |
|