| Автор | Сообщение |
|
maximillianck
|
| Иван Зенин писал: | | К IC4 присмотрись, лучше замени. | Спасибо, посмотрю. |
|
|
maximillianck
|
| IC4 заменил, ничего не поменялось. |
|
Primary
Техноманьяк
Сообщения: 814
|
А вот там стоит батарея емкостей, проверял их?

|
|
|
maximillianck
|
| Primary писал: | | А вот там стоит батарея емкостей, проверял их? | Проверил ёмкости:
330мкФ х 35В - 5шт. показали 0.15-0.16; 1шт. вообще 0.3
У меня в таблице к прибору нет такого кондёра, но на просторах интернета заявлено 0.1 для данного кондёра, соответственно под замену их. Также есть 6той с таким же наминалом(EC10) показал норму 0.105 - его тоже заменю.
На выходе БП по линии 24В стоит ещё кондёр 470мкФ х 35В - показал 0.065 - нормально, но возможно и его заменю. Остальные кондеры с допустимыми пределами esr. |
|
Иван Зенин
Модератор
Сообщения: 6784
|
| maximillianck, ты вот написал, что корректор мощности установил. А работает он или нет - не написал. |
|
|
Вадим Дашиев
|
Иван Зенин, дык пишет же что на прекондее 386в...
maximillianck, не поможет тебе замена емкостей, если только неправильно замерил еср. |
|
|
maximillianck
|
| Цитата: | | maximillianck, не поможет тебе замена емкостей, если только неправильно замерил еср. |
ЕСР конденсаторов превышают доп. норму, почему так уверен, что не поможет? В любом случае их менять посмотрим. |
|
|
maximillianck
|
| Цитата: | | не поможет тебе замена емкостей | Да, не помогло. |
|
|
maximillianck
|
| Микросхема IC1(маркировка 62818) - это шим? Ничего не нашёл по ней. |
|
|
maximillianck
|
| Иван Зенин, спасибо за подсказку по датчику тока. |
|
|
maximillianck
|
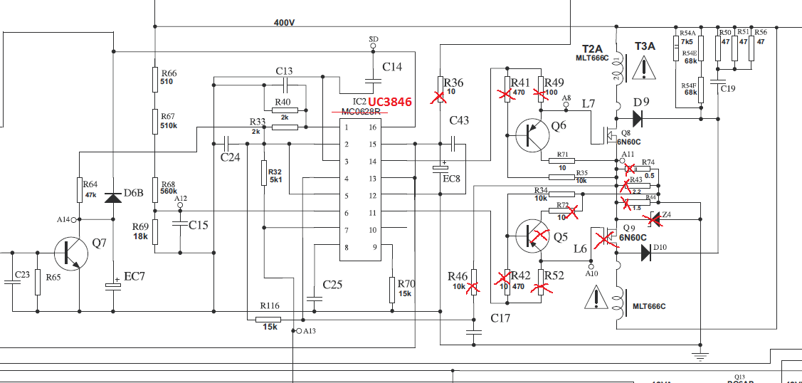
Проверил обвязку(конденсаторы smd не демонтировал, при прозвонке короткого не обнаружил на них).
Вышли из строя: R36, R44, R43, R74, R49, R41, R42, R52, R46, R72, Q5, Q9, Z4. Больше не нашёл ничего нигде. Что же послужило такому повальному уничтожению?
Для наглядности:

.PNG 89.07 КБ Скачано: 173 раз(а)
|
|
goga_tv
Фанат форума
Сообщения: 4857
|
Тебя интересует отремонтировать или выяснить почему БП иногда выходят со строя? И я не понял, 6N60 при этом выжил???  |
|
zuboka
Передовик
Сообщения: 1055
|
| Сетевую емкость под замену и два мелких конденсатора под радиатором горячей части.. |
|
|
maximillianck
|
| goga_tv писал: | Тебя интересует отремонтировать или выяснить почему БП иногда выходят со строя? И я не понял, 6N60 при этом выжил???  | Первое конечно.
Да один 6N60(Q8) и по его же линии Q6 "живые", чего не скажешь о другом плече Q9,Q5.
ДОБАВЛЕНО 05/01/2018 16:28
| zuboka писал: | | Сетевую емкость под замену и два мелких конденсатора под радиатором горячей части.. |
Сетевую ёмкость менял, но тот который стол ранее тоже нормальный - проверял еср.
Где эти мелкие кондёры горячей части укажи если не сложно? |
|
|
maximillianck
|
Поменял всю обвязку вышедшую из строя, заменил микросхему на новую, z4 не ставил, сетевой электролит сменил. Потерял конденсатор c25, который задаёт частоту генератора вместе с резистором R70(15К). Поставил вместо с25 конденсатор 1000pf. Запустил, но блок питания теперь на выходе по нулям вместо 24В и 18В, остальные напряжения 5 и 12Вольт присутствуют, телевизор включается и работает, но без подсветки. Частоту генерации нет возможности мерять. На 15 ноге(vcc ) uc3846(IC2) 15,8В есть. На сетевом электролите 386В.
Какой должен быть с25? Возможно, что драйвер на uc3846 не работает из-за неправильного кондёра. |
|
REKKA
Фанат форума
Сообщения: 3722
|
| -Запустил, но блок питания теперь на выходе по нулям вместо 24В и 18В- это как понять?: нету 24в и 18 ? ищи тогда в питании дефект |
|
|
maximillianck
|
| REKKA писал: | | -Запустил, но блок питания теперь на выходе по нулям вместо 24В и 18В- это как понять?: нету 24в и 18 ? ищи тогда в питании дефект | Да, нет этих напряжений. В питании чего искать дефект? Какой кондёр должен быть по ёмкости c25 кто нибудь знает. |
|
Иван Зенин
Модератор
Сообщения: 6784
|
| maximillianck писал: | | Потерял конденсатор c25 |
Кусок даташита на UC3846
  |
|
|
maximillianck
|
| Иван Зенин писал: | | maximillianck писал: | | Потерял конденсатор c25 |
Кусок даташита на UC3846
  | У меня по схеме Rt=15Kom
Если судить по выражениям величин выше из даташит, то получается 48KHz частота. Мне подстраиваться под нее? Тогда кондёр Ct=3nF - правильно?
ДОБАВЛЕНО 19/01/2018 20:24
fT (kHz)=2,2\(Rt(kOm)*Ct(uF)) |
|