| Автор | Сообщение |
mileshca
Передовик
Сообщения: 2513
|
Состав Chassis/Version: LC8.1E LB
Panel: LC320WXN (SA)(B1) code 136
Inverter (backlight): LC320 6632L-0494A T712A REV-1.3 2300KTG006A
PWM Inverter: BD9897FS (30)
MOSFET Inverter: FDD8447L
Power Supply (PSU): PLCD170PS09 Пришел телевизор с диагнозом не включаеться, при проверке оказалось что нет напряжений 3.3в и12 и 24в и нет самой дежурки, подозреваю убитый TEA1601T , но на 11 ногу нет напряжения и схемы не нашел, на 11 ногу идет напряжение с транзистора смд Т565 и кондер 036, читал вот эту тему http://monitor.espec.ws/section31/topic221992.html но там схемы нет, емкостя по еср метру проверяны
вот тема с запросом схемы но ответа нет http://monitor.espec.ws/section9/topic254789.html
напряжения с сетевых банок 290в идет на сопротR300 -4.7ома и на транзистор дежурки Т300 сопрот8.2 ома смд цел |
|
bumbox1974
Завсегдатай
Сообщения: 826
|
| Набор слов, не связанных друг с другом. Что хотел сказать то? |
|
mileshca
Передовик
Сообщения: 2513
|
| bumbox1974 писал: | | Набор слов, не связанных друг с другом. Что хотел сказать то? | все просто предохранитель целый все ,что где нарыл тоже вроде как живое, а не запускается и нет 3.3в дежурки питание 300в доходит до мосфета Т 300 , емкостя проверил, Т300 целый, на микросхему нет питания 11нога, но там стоит кондер и ключ, схемы не нашел даже на импортных сайтах, тупик |
|
|
Yaroslav19815
|
| ищи куда пропало дежурное напряжение, без работы дежурного б-п не будут идти и остальные напряжения! По идее дежурный б-п не сложные, замеряй все ли приходит на микросхему, нету ли КЗ по выходу, что с оптопарой и т.д. |
|
gnom69
Передовик
Сообщения: 2073
|
11 нога за вкл. 12-24 вольта отвечает. А тебе рыть под маленький транс вроде.Там ведь визуально кондёр 470мкф-10вольт.
радикал
ДОБАВЛЕНО 07/09/2020 03:14
11 нога за вкл. 12-24 вольта отвечает. А тебе рыть под маленький транс вроде.Там ведь визуально кондёр 470мкф-10вольт.
радикал |
|
Captain
Передовик
Сообщения: 1484
|
| замерь сопротивление на линии питания самого шима. Все вопросы отпадут. |
|
mileshca
Передовик
Сообщения: 2513
|
| gnom69, я емкостя все проверил еср метром и указанный тобой тоже |
|
mileshca
Передовик
Сообщения: 2513
|
| Captain писал: | | замерь сопротивление на линии питания самого шима. Все вопросы отпадут. | 454 кила если мерять мультиком между 9 -й и 11-й ногами, подал 12в отдельно, имею на микросхеме такие напруги (в сеть не включал)
1н- 1.017в
2-йноги по7-ю ногу-0в 8-я нога -0.94в 9-я нога -корпус 10и 11-я ноги 12в 14-я -2ю047в 16-я нога -1.015в
ДОБАВЛЕНО 07/09/2020 12:22
темы чтоя нахожу в том числе и на импортных сайтах это выход сопрота транзистора и шим из строя, а у меня транзистор и сопрот целые и напруга идет 300в на тразистор мосфет а старта нет, неужели шим себя так ведет и ее нужно менять? |
|
mileshca
Передовик
Сообщения: 2513
|
| Т530 и Т532 проверил, все целые, сколько тем не читаю везде либо питание 400в подаеться на 11-ю ногу или с трансформатора идет, мнеб понять как туда напруга на 11-ю ногу идет |
|
mileshca
Передовик
Сообщения: 2513
|
| проверил питатель, он трех транзисторный проблему не нашел, я так понял с него идет 3.3в и 12в на микросхему шим, можно зделать прикрутив туда БП от двд? я так и не понял откуда идет 12в на саму шим? |
|
mileshca
Передовик
Сообщения: 2513
|
| прогнал генератором появилиь напяжения 3.3в на стендбае и дежурки также работает обратная связь по оптрону есть 2.5в , заменил 2 смд транзистора BC847C без результата |
|
gnom69
Передовик
Сообщения: 2073
|
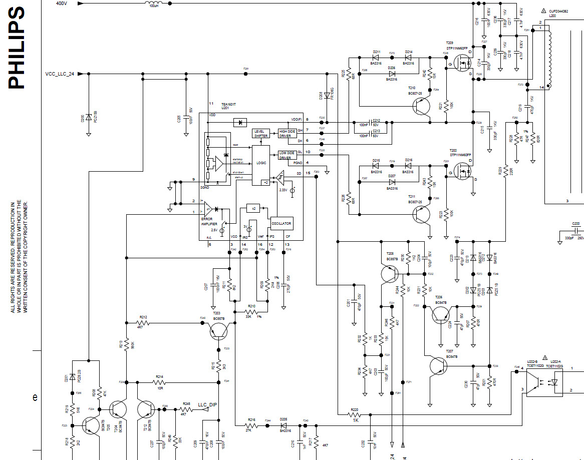
Транзистор наверное не работает какой-то , звонится без толку. Могли бы и дорисовать .
| TEA1601.jpg |
| Описание: |
|
| Размер файла: |
217.96 КБ |
| Просмотрено: |
622 раз(а) |

|
|
|
mileshca
Передовик
Сообщения: 2513
|
| gnom69, а можно в личку в архиве скинуть, вечером займусь |
|
mileshca
Передовик
Сообщения: 2513
|
| купил модуль питания на него , стоит в дежурке и не выходит светодиод красный, буду смотреть дальше, но посже есть другая работа, темы посмотрю, этим займусь посже |
|
mileshca
Передовик
Сообщения: 2513
|
| замена блока , и телик работает |
|