ESpec - мир электроники для профессионалов


LED Philips 40PUT6400/60 не включается

  Список форумов » LCD-телевизоры и плазменные панели

Следующая тема · Предыдущая тема
АвторСообщение
LEXSAZORG 
Участник
Сообщения: 121
 
Сообщение #1 От 07/09/2021 11:19 цитата  

Shassis:QM15.2E LA
Блок питания 715G6677-P01-003-002S
Майн 715G7030-M0H-000-005T
Матрица TPT400UA
Philips 40put6400/60 привезли после грозы.
Выгорел тр-р в блоке питания Q9301-K11A65 и шим LD5532.После замены напряжение питания на шим пульсирует,на транзистор с периодичность секунды в 3 идёт импульс.Обвязку всю перепроверил,шим менял несколько раз результат одинаковый.
Подскажите что может быть.
litam 
Передовик
Сообщения: 1011
 
Сообщение #2 От 07/09/2021 15:11 цитата  

LEXSAZORG писал:
привезли после грозы.
Выгорел тр-р в блоке питания Q9301-K11A65 и шим LD5532..

И что, ни один резистор не оборвался?
Блок на столе проверяешь?
LEXSAZORG 
Участник
Сообщения: 121
 
Сообщение #3 От 07/09/2021 15:39 цитата  

Да блок на столе проверяю,обвязку всю проверил ничего подозрительного.Может шимки бракованные?
litam 
Передовик
Сообщения: 1011
 
Сообщение #4 От 07/09/2021 15:48 цитата  

Шим же пытается запуститься,----- холодную часть смотрел?, там наворочено караул.
LEXSAZORG 
Участник
Сообщения: 121
 
Сообщение #5 От 07/09/2021 16:26 цитата  

На выходе нет напряжения ни какого.Подскажите какие напряжения на ногах шим должны быть.
leniin49 
Передовик
Сообщения: 2241
 
Сообщение #6 От 07/09/2021 18:31 цитата  

Тщательно проверить холодную часть , цепи стабилизации и все резисторы с транзисторами.Вообще после грозы ремонт непредсказуем.
Здесь только метод бульдозера , но разумно после прозвонки элементов , грубо , но можно.
Да и не мешало бы проверить в прекондее LD7591 T .
Может она еще не дать разогнаться блоку , так как ее питание через транзистор O9306 непосредственно связаны.
litam 
Передовик
Сообщения: 1011
 
Сообщение #7 От 08/09/2021 08:57 цитата  

LEXSAZORG писал:
какие напряжения на ногах шим должны быть.

Даташит смотри, там всё написано.
LEXSAZORG 
Участник
Сообщения: 121
 
Сообщение #8 От 08/09/2021 11:10 цитата  

litam писал:
LEXSAZORG писал:
какие напряжения на ногах шим должны быть.

Даташит смотри, там всё написано.

Прекондей отключил,должно же быть дежурное питание?
litam 
Передовик
Сообщения: 1011
 
Сообщение #9 От 08/09/2021 12:56 цитата  

LEXSAZORG, сумашествие сумашествие сумашествие
Дежурное питание должно быть, естественно.
kovan 
Участник
Сообщения: 256
kovan
 
Сообщение #10 От 09/09/2021 23:38 цитата  

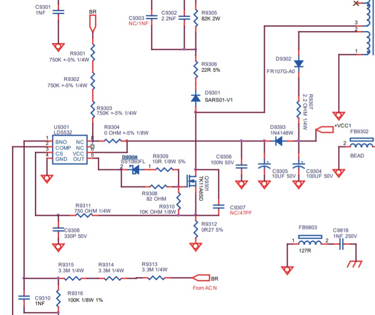
Смотрю схему philips_715g6677-p02_psu (наверное похожа). Так R9309, R9308, R9312 наверняка должны пострадать. Может и D9304. Бывает диод параллельно R9312 стоит, пробивается, сопротивление доли Ома часто на диод не обращают внимания.
Ну и цепь оптрона.

  12.jpg  101.07 КБ  Скачано: 223 раз(а)
leniin49 
Передовик
Сообщения: 2241
 
Сообщение #11 От 10/09/2021 14:24 цитата  

Схема этого блока питания есть на первом сибирском форуме.
LEXSAZORG 
Участник
Сообщения: 121
 
Сообщение #12 От 23/09/2021 12:35 цитата  

Поставил другой блок питания,всё заработало.Тему можно закрывать.

Перейти: 
Следующая тема · Предыдущая тема
Показать/скрыть Ваши права в разделе

Интересное от ESpec


Другие темы раздела LCD-телевизоры и плазменные панели

NPK


Rambler's Top100 Рейтинг@Mail.ru liveinternet.ru