| Автор | Сообщение |
|
Afromoldovan
|
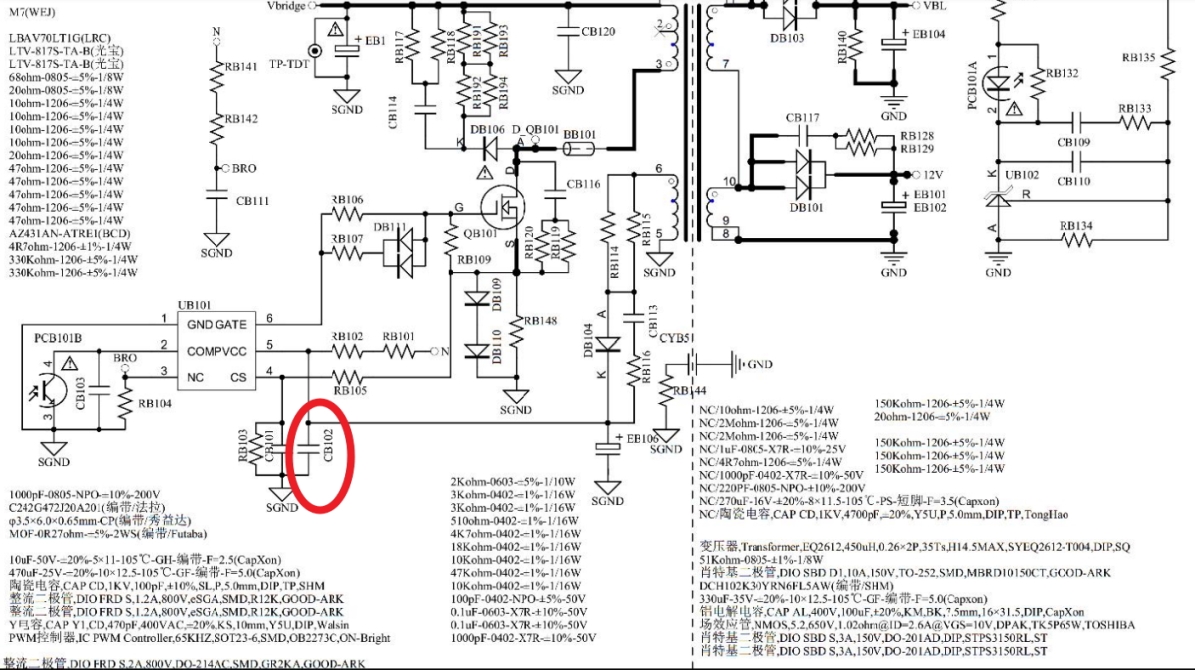
Уважаемые коллеги, во время ремонта блока питания моно платы TP.MS3663T.PB751, прилипший к паяльнику конденсатор CB102 видимо телепортировался в другое измерение, так как тщательные поиски его в радиусе двух метров от данного происшествия, а так же употребление местного фольклора, описывающего мое негодование и возмущение, не привели, к желаемому результату. Прошу помощи в установлении его номинала.
ДОБАВЛЕНО 09/08/2022 17:15
Не могу загрузить фото\
| Image 10.jpg |
| Описание: |
|
| Размер файла: |
426.32 КБ |
| Просмотрено: |
759 раз(а) |

|
IMG_20220809_162810.jpg 118.67 КБ Скачано: 464 раз(а)
IMG_20220809_162810.jpg 118.67 КБ Скачано: 297 раз(а)
|
|
redish
Завсегдатай
Сообщения: 335
|
|
leniin49
Передовик
Сообщения: 2241
|
| Да в этом месте его параметр вообще не критичен.Даже без него должно работать. |
|
|
Afromoldovan
|
| leniin49, Ну за чем то поставили, и по размеру не маленький был. |
|
Tipelo
Передовик
Сообщения: 1032
|
| Afromoldovan, Он там уже,как лыжи в финской бани!!! |
|
leniin49
Передовик
Сообщения: 2241
|
У электролитических конденсаторов до единиц мегагерц на высоких частотах начинает проявляться паразитная индуктивность выводов и фольговых обкладок.
Подключенный параллельно керамический конденсатор замыкает на себя ВЧ-составляющую, что однако не спасает его, только отодвигает его конец, с питания микросхемы снимает ее составляющую.
Но здесь он нужен , как ежу футболка.
Ну а в остальном , конечно главное размер.  |
|
Tipelo
Передовик
Сообщения: 1032
|
| leniin49, Ну тут не поспоришь! |
|
|
Afromoldovan
|
|
semvictor
Фанат форума
Сообщения: 3099
|
| Afromoldovan, Что он есть,что его нет...Без разницы... |
|