| Автор | Сообщение |
|
Aleksmth
|
Состав аппарата:
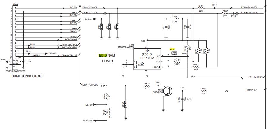
Мат плата 3104.303.51026
Микросхемы: PNX854 , PNX5100 , AD8197A ASTZ (hdmi свич)
Блок питания: 310432852762
Телевизором пользовался только через hdmi порт, всегда подключал к компьютеру на горячую.
В один момент обнаружил, что компьютер перестал определять телевизор при подключении к любому hdmi порту.
Есть исправный донор 7603D (плохая матрица).
Почитал форумы, не долго думая, поменял свич AD8197A. Ничего не изменилось.
Запаял снятую на донора - работает.
Подумал, что проблема в EDID (голая исправная плата донора при подключении к компьютеру определяется как монитор, даже без питания, даже без свича AD8197A).
Подумал, что выход из строя сразу всех м\с EDID маловероятен, но на всякий случай перекинул с живого - ничего не изменилось.
На доноре EDID работает, мс прекрано читается (monifo). На моей плате мертвяк.
При подключении кабеля от компа, питание на мс EDID приходит (4.95V).
Насколько я понял, каждый порт имеет свой EDID с обвязкой и пересекаются они только в свиче AD8197A, наличие которого не влияет на "определение" телека компьютером (источником сигнала).
Всю обвязку портов прозвонил, криминала не нашел.
В какую сторону копать? Может ли на это влиять PNX854 ? (не нашел дорог к нему от EDID-ов в обход свича, который не при делах).
Реболить бга без оснований не хочется, попробую может погреть.
Тут читал: http://monitor.espec.ws/section31/topic220130.html Не помогло 
2022-08-26_15-24-22.jpg 44.18 КБ Скачано: 158 раз(а)
|
|
FreddikMerfi
Автокран Ивановец
Сообщения: 4088
|
| Aleksmth, где состав аппарата (согласно правилам)! И вообще - мастер что говорит? |
|
|
Aleksmth
|
| FreddikMerfi писал: | | Aleksmth, где состав аппарата (согласно правилам)! И вообще - мастер что говорит? |
Поправил, что нашел. Один мастер говорит, что надо менять SSB, другой, что HDMI свищ. Первое не вариант, второе уже поменял, не помогло  |
|
semvictor
Фанат форума
Сообщения: 3099
|
[quote="Aleksmth"]
* всегда подключал к компьютеру на горячую.*
Дебил что-ли?
]  |
|
FreddikMerfi
Автокран Ивановец
Сообщения: 4088
|
semvictor,  |
|
|
Aleksmth
|
[quote="semvictor"]| Aleksmth писал: |
* всегда подключал к компьютеру на горячую.*
Дебил что-ли?
]  |
Я конечно понимаю, что в идеале надо вырвать из ноута акб, отключить телек от розетки и антенны, сбросить статику и только после этого браться за кабель, стоя в резиновых ботинках, и не дай бог стоять на линолеуме и быть в шелковых трусах. При этом если в этот момент взглянуть на себя со стороны возникнет вопрос - Дебил что-ли?
Никогда специально не выключал свою технику (ноут, телек) для подключения по HDMI, за 15 лет из 3х телеков сдох только один и то не факт что от этого. Считаю, что это разумная плата за кучу сэкономленного времени и вышедшей из строя техники из-за частого включения-выключения. Для особо педантичных товарищей могу порекомендовать маршрут, куда пройти, там таких много Никого не призываю к такому разгильдяйству, это только мой выбор.
А вот куда копать по теме сообщения так и не понял пока что. |
|
igme
Передовик
Сообщения: 1126
|
Ну вот раз в 15 лет палка и "выстрелила" Да, я тоже "нагорячую" втыкаю некоторые кабеля, для этого не предназначенные, тюльпанчики, PS\2 в компы, разгильдяйствую, НО я в отличии от вас, ПОНИМАЮ и понимал с самого начала, что в ЛЮБОЙ МОМЕНТ у меня может что-то сгореть от таких приколов и я РИСКУЮ (и в очень дорогую и чужую аппаратуру нагорячую обычно не тыкаю всё-таки, в основном в собственную только). Вы видимо этого не понимали, бывает, может теперь будете знать...
| Aleksmth писал: | | А вот куда копать по теме сообщения так и не понял пока что. |
Вы ж сами писали, что мастер вам расписал варианты, но один из варинтов для вас не вариант, а чем помочь тогда? |
|

|