ESpec - мир электроники для профессионалов


Bravis LED-DH42416B Дрожит подсветка

  Список форумов » LCD-телевизоры и плазменные панели

Следующая тема · Предыдущая тема
АвторСообщение
lochov 
Завсегдатай
Сообщения: 549
 
Сообщение #1 От 25/10/2024 11:03 цитата  

Brand name:Bravis
Shassis:TP.VST59S.PC1
Matrix:V420HJ2-L01-D00
Main:TP.VST59S.PC1
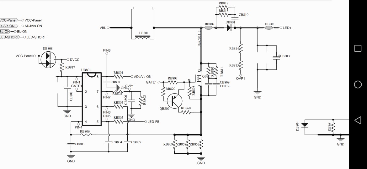
Дрожит подсветка,Изначально ТВ не Включался, Были пробиты Q805.Q806 и потерял емкость EB803.После замены деталей ТВ заработал-только дрожит подсветка и кипят мгновенно Q805,,,Q808.Напряжения соответствуют схеме ,Напряжения на разьеме LED+ 85V и LED- 12V. Схема https://storage.yandexcloud.net/tv-cloud/files/TP.VST59S.PC1_SM.rar
lochov 
Завсегдатай
Сообщения: 549
 
Сообщение #2 От 25/10/2024 11:45 цитата  

Подключал Светодиодный тестер-не дрожит, Отключал поочередно 1 из 2х каналов

Там 4 стринга по 12 светиков в каждом, Всего 2 канала по 24 светодиода(по 2 стринга)

ДОБАВЛЕНО Октябрь 25 2024

Схема

  Circuit diagram STV-40LED6 (V59).pdf  317.02 КБ  Скачано: 66 раз(а)
lochov 
Завсегдатай
Сообщения: 549
 
Сообщение #3 От 25/10/2024 13:10 цитата  

UB801  OB3350CP драйвер подсветки,Убрал RB838 1R50 ток стал 200мА вместо 240мА, Подсветка не дрожит,Решено,Тема закрыта.
FreddikMerfi 
Автокран Ивановец
Сообщения: 4052
FreddikMerfi
 
Сообщение #4 От 25/10/2024 17:56 цитата  

lochov, жди возврат! Потому как подсветку под замену!
gnom69 
Передовик
Сообщения: 2049
gnom69
 
Сообщение #5 От 25/10/2024 19:01 цитата  

lochov, Каким образом справился с кипящими транзисторами ?
SerPan62 
Передовик
Сообщения: 1648
SerPan62
 
Сообщение #6 От 25/10/2024 20:27 цитата  

FreddikMerfi, gnom69, не только подсветку... Потому как это четыре канала, в двух вынесло транзисторы, что по напряжению на линейке ни слова...

  Screenshot_20241025_180037_com.google.android.apps.docs_copy_1170x540.jpg  67.28 КБ  Скачано: 79 раз(а)
  Screenshot_20241025_185013_com.android.gallery3d_copy_540x1170.jpg  57.88 КБ  Скачано: 75 раз(а)
FreddikMerfi 
Автокран Ивановец
Сообщения: 4052
FreddikMerfi
 
Сообщение #7 От 26/10/2024 11:56 цитата  

gnom69, он же написал, что резюками на драйвере поигрался! Ток снизил!
SerPan62, согласен. Но всё равно ждать повтор. Это не ремонт, а мертвой подсветке припарки. Протянуть точнуюю гибель на пару недель и не более.
gnom69 
Передовик
Сообщения: 2049
gnom69
 
Сообщение #8 От 26/10/2024 14:36 цитата  

FreddikMerfi, Про токовый я прочёл сразу , а про причину кипения нет, поэтому и спросил. Как то так .
FreddikMerfi 
Автокран Ивановец
Сообщения: 4052
FreddikMerfi
 
Сообщение #9 От 26/10/2024 14:42 цитата  

gnom69, ну так он ток убавил, транзюки и стали похолоднее. Тока мало, потребляет подсветка, а следовательно и драйвер транзюки в разнос не выводит.
gnom69 
Передовик
Сообщения: 2049
gnom69
 
Сообщение #10 От 26/10/2024 18:00 цитата  

FreddikMerfi, Про : "Ну дак он" , мне не интересно.
FreddikMerfi 
Автокран Ивановец
Сообщения: 4052
FreddikMerfi
 
Сообщение #11 От 26/10/2024 18:45 цитата  

gnom69, так это логика вообще то! Или ты думаеш он радиаторы наколхозил или планки поменял и остальную пару транзюков! Нет! Я тебе 100 очков даю, что он ток убавил и этим решил чрезмерный нагрев транзюков!
gnom69 
Передовик
Сообщения: 2049
gnom69
 
Сообщение #12 От 26/10/2024 20:22 цитата  

FreddikMerfi, Наверное. По идее , там супертоков возникать вроде как не должно , чтобы что то через мерно грелось просто так . Ну и ладно. Сделал , работает , и пусть работает.
lochov 
Завсегдатай
Сообщения: 549
 
Сообщение #13 От 28/10/2024 12:07 цитата  

gnom69 писал:
lochov, Каким образом справился с кипящими транзисторами ?

Температура упала не греются

ДОБАВЛЕНО Октябрь 28 2024

FreddikMerfi писал:
gnom69, ну так он ток убавил, транзюки и стали похолоднее. Тока мало, потребляет подсветка, а следовательно и драйвер транзюки в разнос не выводит.

Правильный логический ответ
gnom69 
Передовик
Сообщения: 2049
gnom69
 
Сообщение #14 От 28/10/2024 14:10 цитата  

lochov, Ты бот ? Странные люди какие то ..., вопросы не анализируют , бред какой то пишут. Мусор наверное , который на пенсии , телевизАры чинит.
FreddikMerfi 
Автокран Ивановец
Сообщения: 4052
FreddikMerfi
 
Сообщение #15 От 28/10/2024 18:47 цитата  

gnom69, голливудская улыбка голливудская улыбка голливудская улыбка

Перейти: 
Следующая тема · Предыдущая тема
Показать/скрыть Ваши права в разделе

Интересное от ESpec


Другие темы раздела LCD-телевизоры и плазменные панели

DEX


Rambler's Top100 Рейтинг@Mail.ru liveinternet.ru