| Автор | Сообщение |
|
john-yug
|
У разобранного моника ViewSonic VP2130b, похоже целый инвертор (отдельным блоком). Инвертор INV20-6009, Материнская плата DALAVPMB020 REV:B
Блок питания EADP-64ВF В. А как бы его подсунуть в другой моник при минимальной переделке ? На входе требует +12, GND, on/off и ADJ. С пуском ясно, а вот бы ещё по яркости что-либо пристегнуть ??? Кто может делал уже подобные вещи. ??? Фотки (1:1) с подобной темы, но по другому вопросу. Чуть не забыл, инвертор на BD9883AF.
ДОБАВЛЕНО 25/12/2012 21:55
Кстати BD9883AF в микросхемах не нашёл. Потому добавил. Модераторы смотрите может не так (в первый раз) оформил.
| 2012-12-25_211248.png |
| Описание: |
|
| Размер файла: |
519.55 КБ |
| Просмотрено: |
462 раз(а) |

|
|
|
Сергей Шмелев
Передовик
Сообщения: 1452
|
|
мимо проходил
Завсегдатай
Сообщения: 408
|
| Что именно непонятно? Сам перечислил: питание, земля, включение, яркость. К чему его цепляем? |
|
ДядяЮра
Фанат форума
Сообщения: 4168
|
john-yug, Питание инвертора не 12 вольт .R56 2,2 Om
ДОБАВЛЕНО 25/12/2012 22:06
Да и к тому-же беременные литы надо-бы заменить, прежде чем фотки выкладывать! |
|
Сергей Шмелев
Передовик
Сообщения: 1452
|
| Дядя Юра он фотки с другой темы выдернул - там даже тема высвечивается . |
|
|
john-yug
|
|
мимо проходил
Завсегдатай
Сообщения: 408
|
| john-yug писал: | | Зачем подобное извращение - не проще сделать родной инвертор ? Ну наверное не проще, если матрице кирдык. |
А каким образом матрица управляет инвертором. Поясните мне тупенькому.  |
|
|
john-yug
|
Никаким естественно. Просто имею платы разные и хочу собрать из г...на конфетку. Я упёртый. У меня получится. Спросил, может кто нечто подобное исполнял. В принципе я и сам справится должен. Но по своему. Жаль не Совдепия сейчас, когда к каждому телевизору схемка прилагалась. Уже запарился искать схемку на данный девайс.
ДОБАВЛЕНО 25/12/2012 23:38
А каким образом матрица управляет инвертором. Поясните мне тупенькому. [/quote] Сижу вот и надеюсь - может ещё кто мимо будет проходить, кто сталкивался и в курсе. Ну если не сталкивался, так и скажи. Без претензий.  |
|
Сергей Шмелев
Передовик
Сообщения: 1452
|
Выделяешь ссылку и вставляешь хоть в яндекс хоть в гугль и ВСЕ РАБОТАЕТ.
Я ведь не просто так спрашиваю , а гвоздями прибить етт завсегда можно ....
Кстати поправь свою ссылку она действительно не работает . |
|
мимо проходил
Завсегдатай
Сообщения: 408
|
| john-yug, Вы что издеваетесь? Русским языком спросили, с чем инвертор сращивать? БП жив? В первом посте написано инвертор жив и далее бла, бла. бла. С чем сращиваем, майн какой? И.Т.Д. Что выходит с того БП который ставиться, что должно придти на майн. Откуда все это узнают, если вы молчите. Ноль инфы. Додумайтесь все сами, что вы там хотите сделать. Ну ждите, придут телепаты подскажут. |
|
|
john-yug
|
| мимо проходил писал: | | john-yug, Вы что издеваетесь? Русским языком спросили, с чем инвертор сращивать? БП жив? В первом посте написано инвертор жив и далее бла, бла. бла. С чем сращиваем, майн какой? И.Т.Д. Что выходит с того БП который ставиться, что должно придти на майн. Откуда все это узнают, если вы молчите. Ноль инфы. Додумайтесь все сами, что вы там хотите сделать. Ну ждите, придут телепаты подскажут. | Ну название темы о чём ? Как внешний !!!!!подкинуть ? На Вход инвертора +12, масса, вкл/выкл, и яркостный идут. Вопрос собственно в том, - КаК КтО решал задачу управления яркостью и ВКл/Выкл. Если решал когда-либо подобные вопросы. Ну понятно что можно и ключик с управлением подвесить. А может сигнал взять от какой-либо СТАНДАРТНОЙ точки процессора ?
ДОБАВЛЕНО 26/12/2012 00:08
БП могу хоть от компа стандартный задействовать. Возму и 12 и 5 и 3.3 если нужно.
ДОБАВЛЕНО 26/12/2012 00:14
| Сергей Шмелев писал: | Выделяешь ссылку и вставляешь хоть в яндекс хоть в гугль и ВСЕ РАБОТАЕТ.
Я ведь не просто так спрашиваю , а гвоздями прибить етт завсегда можно ....
Кстати поправь свою ссылку она действительно не работает . | -- Ну незнаю незнаю. Так это не моя ссылочка неработает. А моя вот : http://archive.espec.ws/section867/file28261.html только час назад я и добавил. |
|
мимо проходил
Завсегдатай
Сообщения: 408
|
О люблю упертых.
| john-yug писал: | На Вход инвертора +12, масса, вкл/выкл, и яркостный идут.
БП могу хоть от компа стандартный задействовать. Возму и 12 и 5 и 3.3 если нужно.
|
| ДядяЮра писал: | | Питание инвертора не 12 вольт |
6.3 Power(Inverter) Board
This is a specific power (inverter) board for VP2030B monitor with output of 56W /12V / 2.4A and 20V/1.8A. It
provides 20 VDC to drive the four cold cathode fluorescence tubes in the backlight.
6.3.1 The inverter's electrical specification is described below.
Rated Input Voltage 20Vdc
Input Voltage Range 19 ~ 21 Vdc
Input Current 1.8A(MAX)
Input
On / Off control Voltage 2.5~5.25 for on , 0~1 for off
Rated Output Strike-on Voltage 1800Vrms
Rated Output Voltage 700~900Vrms
Rate Output Frequency 35~80KHz
Output
Rated Output Current 5.5~8.0 mA
Это прямо с сервис мануала.
Еще раз вопрос на русском языке, как дела с БП.
Тот же самый сервис мануал. CN7 PIN8 на майне сигнал on/off 3.3в включают. 0.7 и меньше выключится.
Тот же самый сервис мануал CN7 PIN7 Brightness MAX 3.3V
Сдохшая матрица да и хрен с ней остальное запускается? Если запускается элементарно проверить сколько вольт минимальная яркость, сколько максимальная.
Уже более чем достаточно инфы.
ДОБАВЛЕНО 26/12/2012 03:12
Я бы попробывал запустить от 12. Для этого надо подключить лампы, подать 12, желательно через предохранитель, землю и 3.3в на включение инвертора. Яркость по вкусу. Подадите 3.3 вольта увидете изменения. При сращивании с другим монитором, сигнал включения и регулировка яркости берется с любого майна, со шлейфа который идет от инвертора/БП на майн.
Не совсем понял, что за муки с даташитом. Оллдаташит пока еще никто не отменял. http://www.alldatasheet.com/view.jsp?Searchword=BD9883AF |
|
мимо проходил
Завсегдатай
Сообщения: 408
|
| Хотя если глядеть на описание характеристик, можно спокойно вешать 5 вольт на включение. И от 2.5 вольт он тоже включиться. |
|
|
john-yug
|
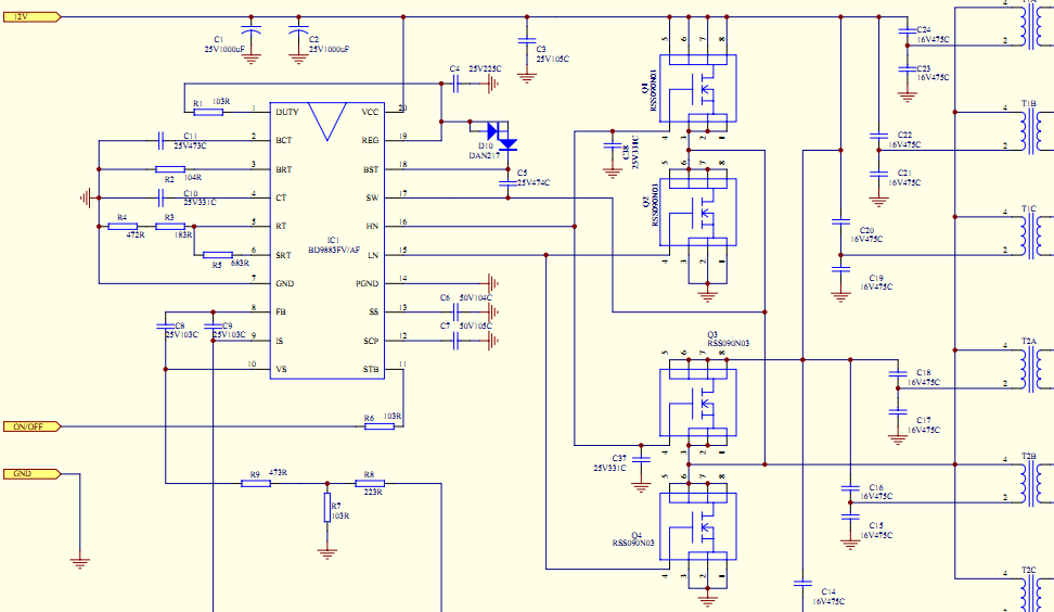
Спасибо, завтра уже буду лепить что либо. На инвертор только 12 идут. БП внешний возьму. Спасибо уточнил про 3.3. Хотел от 0 до 5 потихоньку пробовать подавать. Откопал наконец похожую схему с BD9883AF. Многим похожа. С утра помолясь и начну.
ДОБАВЛЕНО 26/12/2012 03:52
Что-то файл не добавился, повторю
2012-12-26_032555.png 101.68 КБ Скачано: 444 раз(а)
|
|
мимо проходил
Завсегдатай
Сообщения: 408
|
Да яркость и есть 0 максимальная, 3.3 приближаемся к квадрату Малевича обычно. Надеюсь не надо объяснять что лампы большей длины может не потянуть, хотя его лепят в vp2330, и что подключать надо все лампы или вешать имитаторы.
6.3.1 The inverter's electrical specification is described below.
Rated Input Voltage 20Vdc
Input Voltage Range 19 ~ 21 Vdc
Input Current 1.8A(MAX)
Сам шим будет работать и от 6 вольт на vcc. Об этом глаголет даташит на него. |
|
|
john-yug
|
|