| Автор | Сообщение |
|
JMCJ
|
Дело вот в чём:
belinea 101536,после замены Шим LD7552,на SG6841(аналог) и замены резисторов в обвязке,инвертор не выдаёт стабильного питания.Напряжение скачет от 7до 11 в(это где +12 выход),соответственно и питание шим скачет.Не хватает ума увидеть проблему,Help me.
P.S.
Был заменён полевик Q801 на SSS6N70,сгоревшийR808(22ом),R813(4,3x4шт группа),C805(100x400v).
В обвязке SG6841,R9 поставил на 26Ком(был 22Ком ).
Здесь немного о замене Шим LD7552,на SG684 (http://monitor.net.ru/forum/monitors-viewsonic-va712-vs10901-info-348711.html ).
ДОБАВЛЕНО 17/08/2013 06:44
SG684 даташ.....
МониторBelinea 101536_LD7552.pdf 1.32 МБ Скачано: 1411 раз(а)
ШИМSG6841V2.1.pdf 516.29 КБ Скачано: 707 раз(а)
|
|
viktor_ramb
Сам себе начальник
Сообщения: 23835
|
JMCJ, | Цитата: | | R9 поставил на 26Ком |
Где же такие уникальные резисторы водятся? И какая позиция согласно приложеной схеме имеется в виду?
В номинале R813-R816 уверен? |
|
RAMMER
Передовик
Сообщения: 1027
|
| viktor_ramb писал: | JMCJ, | Цитата: | | R9 поставил на 26Ком |
Где же такие уникальные резисторы водятся? И какая позиция согласно приложеной схеме имеется в виду?
| JMCJ при установке SG6841 - R9 с 4-й ноги можно устанавливать от 22 kOm до 33 kOm - им задаётся рабочая частота ШИМа
с 5-й ноги резистор ставить не обязательно ( тепловая защита )
ДОБАВЛЕНО Август 17 2013
| JMCJ писал: | | после замены Шим LD7552,на SG6841(аналог) и замены резисторов в обвязке,инвертор не выдаёт стабильного питания.Напряжение скачет от 7до 11 в(это где +12 выход),соответственно и питание шим скачет.Не хватает ума увидеть проблему. | JMCJ , проверяй TL431 , а так же обвязку оптрона по горячей стороне
SG6841 БП.rar 15.94 КБ Скачано: 665 раз(а)
SG6841 2sk2843.pdf 23.63 КБ Скачано: 767 раз(а)
|
|
Lenchik
Фанат форума
Сообщения: 7937
|
| R813 вроде меньше должны быть. Там обычно в сумме 0.3 - 0.4 ома стоят, а у вас больше ома получается. |
|
|
JMCJ
|
| Lenchik писал: | | R813 вроде меньше должны быть. Там обычно в сумме 0.3 - 0.4 ома стоят, а у вас больше ома получается. |
4R02 на smd резисторе было и 4шт,все прогорели,поставил на 4.3х4=1.075,не большая разница.
Сменил TL431,на оптроне выв. 1 и 2 +Uпит 13В(скачет так же) ,на 3 и 4(если общ. от втор питU= -0.2..0.4),если общ. с шима,то везде 0В.
ДОБАВЛЕНО 17/08/2013 22:38
| RAMMER писал: | | viktor_ramb писал: | JMCJ, | Цитата: | | R9 поставил на 26Ком |
Где же такие уникальные резисторы водятся? И какая позиция согласно приложеной схеме имеется в виду?
| JMCJ при установке SG6841 - R9 с 4-й ноги можно устанавливать от 22 kOm до 33 kOm - им задаётся рабочая частота ШИМа
с 5-й ноги резистор ставить не обязательно ( тепловая защита )
ДОБАВЛЕНО Август 17 2013
| JMCJ писал: | | после замены Шим LD7552,на SG6841(аналог) и замены резисторов в обвязке,инвертор не выдаёт стабильного питания.Напряжение скачет от 7до 11 в(это где +12 выход),соответственно и питание шим скачет.Не хватает ума увидеть проблему. | JMCJ , проверяй TL431 , а так же обвязку оптрона по горячей стороне |
U на выводе 2(SG6841)=4.8...5.6В,что вообще должно быть и как оптрон проверить,с него же обратная связь на шимку идёт.
Светодиод питания мигает.Я сменил С811(22х35В) на 0.47х50В, U выросла и =10....13В(cветодиод питания стал ещё быстрее мигать),Uпит. на шимке выросло до 12...16В,но U 3.3V нет,~2.1V |
|
viktor_ramb
Сам себе начальник
Сообщения: 23835
|
JMCJ, | Цитата: | | 4R02 на smd резисторе было и 4шт,все прогорели,поставил на 4.3х4=1.075,не большая разница. |
Как сказать! Добавь ещё пятый резюк в паралель. Как R833 и R809 поживают? |
|
RAMMER
Передовик
Сообщения: 1027
|
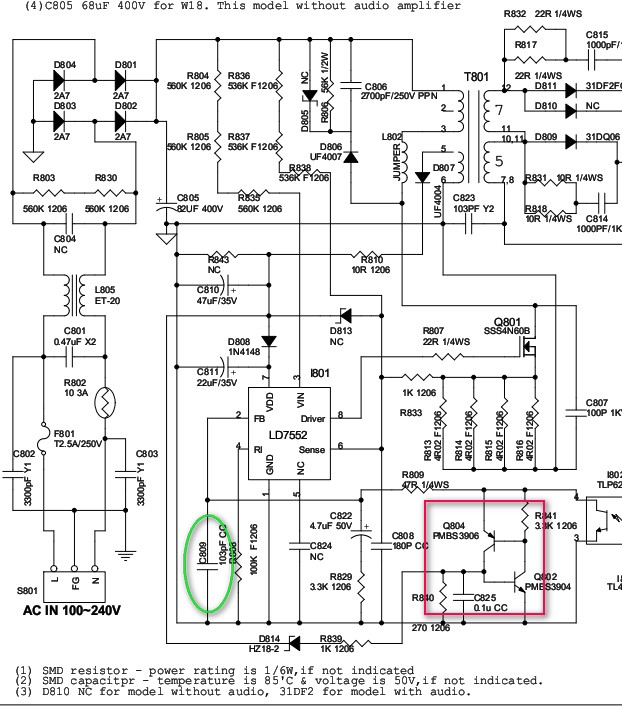
| JMCJ писал: | | на оптроне выв3 и 4(если общ. от втор питU= -0.2..0.4),если общ. с шима,то везде 0В. | Убери цепочку выделенную красным цветом и замени конденсатор С809 выделенный зелёным на схеме ниже .
| JMCJ писал: | | Я сменил С811(22х35В) на 0.47х50В, U выросла и =10....13В(cветодиод питания стал ещё быстрее мигать),Uпит. на шимке выросло до 12...16В,но U 3.3V нет,~2.1V | Верни его на место , если не хочешь спалить ШИМ ...
P/S: отстаньте от датчика тока , он пока не влияет на работу БП . Пусть в холостую запустит ...
2013-08-17_225953.jpg 126.76 КБ Скачано: 1179 раз(а)
|
|
|
JMCJ
|
| viktor_ramb писал: | JMCJ, | Цитата: | | 4R02 на smd резисторе было и 4шт,все прогорели,поставил на 4.3х4=1.075,не большая разница. |
Как сказать! Добавь ещё пятый резюк в паралель. Как R833 и R809 поживают? |
А чё им,стоят на месте нормальные.Стал греться R842(мощный резистор).
Взял лупу, просмотрел,нашёл прогоревший R829(3.3K)( да и только,как смотрел и куда),выпаял оптрон,Rсветодиода=1.011,так и должно или кырдык ему(обычно 600),транзистор не прозванивается,значит целый...? |
|
|
JMCJ
|
И так,под итожу дело:
Сгоревшие детали
Шим LD7552--------------(замена на SG6841)
Полевик SSS4N70BF-(замена на SSS6N70)
C 805 82mk x 400V----(замена на 100mkf x 400v)
R 807 22om
R 833 4R02x4------------(замена на 4.3x4=1.075om)
R 809 47om---------------(удалён(этот резюк гад с низу прогорел,а с верху как новенький,вот он ж ...пааа) из за него и об.связь не работала.
R 829 3.3kom
ДОБАВЛЕНО 18/08/2013 01:39
Удалены из схемы:
С809,С824,R809,R841,Q802,Q804.
Оставлено без изменений остальная обвязка Шим-контроллера БП.
Блок запущен,работает.
Спасибо всем кто участвовал . |
|
RAMMER
Передовик
Сообщения: 1027
|
| JMCJ писал: | | после замены Шим LD7552,на SG6841(аналог) и замены резисторов в обвязке,инвертор не выдаёт стабильного питания | тебе же прямым текстом было сказано | RAMMER писал: | | JMCJ , проверяй TL431 , а так же обвязку оптрона по горячей стороне | не прошло и пол года как
| JMCJ писал: | R 809 47om---------------(удалён(этот резюк гад с низу прогорел,а с верху как новенький,вот он ж ...пааа) из за него и об.связь не работала. |
JMCJ , делаем вывод : не пользуешься инструментальным контролем и не думаешь головой , а так же доходит как до жирафа ...
P/S: желаю повторно не наступать на грабли , удачи ... |
|
|
JMCJ
|
Диоды и стабилитроны,проверяю всегда,резисторы смотрю визуально,но такое с резистором первый раз.
Теперь и "опыт,сын ошибок трудных"(А.С.Пушкин),ну про гений это не ко мне.Очень большое спасибо. |
|

|