| Автор | Сообщение |
|
ulyanoff1
|
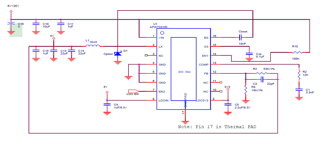
Добрый день ! Попал аппарат со снятым конденсатором С315, подскажите номинал . Схему не нашел. Сидит на первой ноге APW7331, второй на массе. Схему не нашел , по даташиту похоже на 10 мкф. Спасибо!
| IMG_20170520_182255.jpg |
| Описание: |
|
| Размер файла: |
517.58 КБ |
| Просмотрено: |
633 раз(а) |

|
APW7331.png 65.85 КБ Скачано: 1345 раз(а)
|
|
SASHATOD
Фанат форума
Сообщения: 9885
|
ulyanoff1, А шо мешает поставить,религия?
Да и шо изменится если ты поставишь от 1 до 20мкф?  |
|
|
ulyanoff1
|
Спасибо ! Принимается, мешает цена на APW. Думал может у кого есть такой блок под рукой. Вечером попробую. Так там можно их "напараллелить" и больше. Сбило с толку - кондер C_boot по 16 ноге apw . Сначала подумал на него. |
|
SASHATOD
Фанат форума
Сообщения: 9885
|
ulyanoff1, Ну так первая нога это VIN и шо там не понятно
Если нима такого, можешь примерно поставить разницы по пульсациям ты там не увидишь  |
|
|
ulyanoff1
|
Дело сделано - с ткона от матрицы снял кондер 10 мкф , установил. Все пошло. Пришлось повозиться с разьемом питания, у LG это такая проблема, как оказалось.Контакт центральный всё время "разгибается" и теряем контакт. И даже разъем подплавился, см фото. И замену найти сложновато. Итог - монитор ожил. Всем спасибо , тему можно закрыть.

|
|
SASHATOD
Фанат форума
Сообщения: 9885
|
ulyanoff1, Да пожалуйста,адекватным людям всегда поможем
Запаял кондёр красиво я так уже не смогу зрение не то  |
|