| Автор | Сообщение |
|
alien2642
|
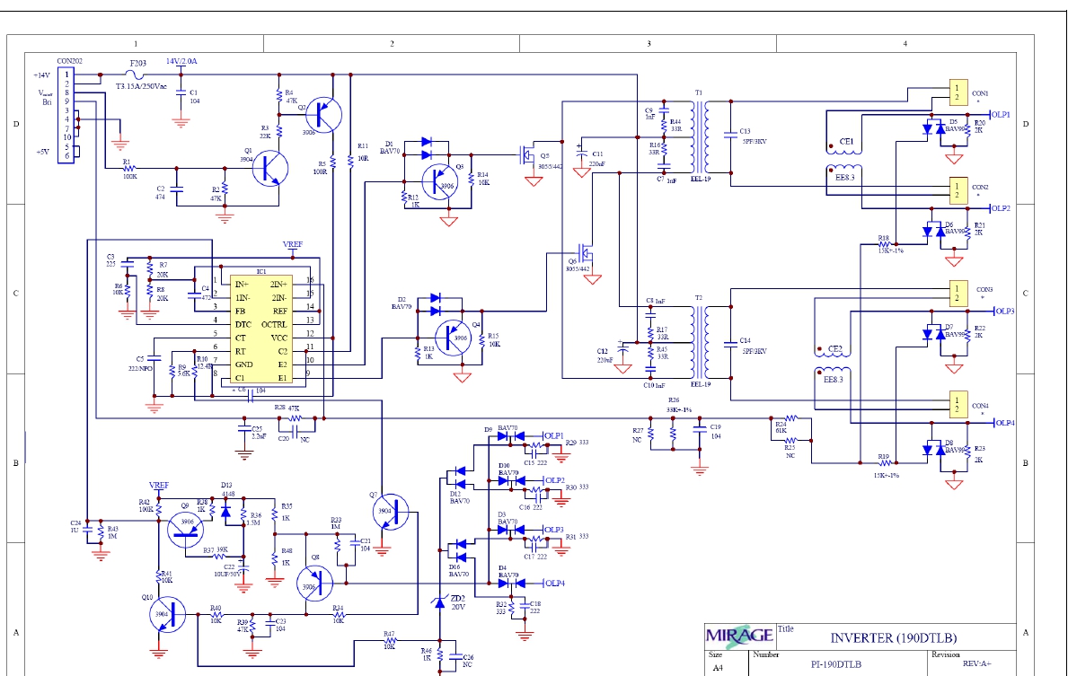
доброго времени суток! подскажите товарищи) сгорела одна лампа из 4х как отключить обратную связь на этот канал для запуска на трех или на двух лампах. кусок схемы прилепил.
| image.jpg |
| Описание: |
|
| Размер файла: |
367.32 КБ |
| Просмотрено: |
564 раз(а) |

|
|
|
водник1953
Завсегдатай
Сообщения: 501
|
| Не стоит ничего отключать.Лучший вариант заменить дохлую лампу.В крайнем случае,подключить вместо неё имитатор (кондёр 1000 -2000 пкф.на 2 - 3 Кv). |
|
|
alien2642
|
| нет ни того ни другого под рукой. хочу попробовать обходным путем. |
|
Lenchik
Фанат форума
Сообщения: 7937
|
alien2642, Вы по всей видимости в ремонте полный ноль? А куда вы будете девать напряжение идущее на лампу?
Скажу вам по большому секрету, если вы отключите защиту, а лампы не будет, то плата прогорит до дыры. |
|
водник1953
Завсегдатай
Сообщения: 501
|
| Lenchik писал: | alien2642, Вы по всей видимости в ремонте полный ноль? А куда вы будете девать напряжение идущее на лампу?
Скажу вам по большому секрету, если вы отключите защиту, а лампы не будет, то плата прогорит до дыры. |
И хорошо,если только плата. |
|
|
alien2642
|
| если бы знал как сделать, то не стал бы просить помощи, для того и существуют форумы что бы общаться и узнавать новое(для некоторых личностей только тешить самолюбие) ни кто не родился со знаниями. |
|
SASHATOD
Фанат форума
Сообщения: 9885
|
| водник1953, А зачем так много 2000пкф? ИМХО 45-80пкф достаточно. |
|
водник1953
Завсегдатай
Сообщения: 501
|
| SASHATOD, это чисто из моего собственного опыта.Я уже значительно более десятка лет ставлю вместо ламп такие кондёры (наготове небольшая кучка с подпаянными ламповыми разъёмчиками) тем,кто не желает платить за полноценную замену ламп подсветки.Проходит в 95% случаев. |
|
Boris Gorbunkov
Семён Семёныч
Сообщения: 7529
|
|
SASHATOD
Фанат форума
Сообщения: 9885
|
водник1953, Спросил потому шо пробовал ставить 1000-2200 не понравилось.
А вот на 19ку 45-60 нормально себя чувствует аппарат.
Хоть предпочитаю менять лампы но бывает всякое  |
|
водник1953
Завсегдатай
Сообщения: 501
|
| SASHATOD, естественно,что лучше заменить лампы,но ,с другой стороны,если клиент отказывается платить за замену адекватную сумму,то за спасибо,я работать не буду и предлагаю вариант с тремя лампами за меньшую сумму. |
|
Lenchik
Фанат форума
Сообщения: 7937
|
| С тремя лампами это полный отстой. Если что, то надо две лампы оставлять, одну сверху, одну снизу. Тогда подсветка будет равномерной. При двух лампах можно и один из трансформаторов отключить, заблокировав защиту. |
|
водник1953
Завсегдатай
Сообщения: 501
|
| Lenchik, а это уже клиент сам решает,я наглядно демонстрирую ему оба варианта,а уж он выбирает "из двух зол меньшее".А мне "до лампочки",один кондёр воткнуть или два,высоковольтных конденсаторов у меня хватает.Можно и транс отключить ,нарастив провода от одной из ламп (если не достают до разъёма),но проще и быстрее ,вокнуть пару кондёров с уже подпаянными разъёмами вместо ламп. |
|