| Автор | Сообщение |
|
Blacksli
|
Добрый день!
Сразу сходу скажу что я только "учусь" и занимаюсь на досуге.
Не знаю принято у Вас здесь помогать "нубам" или нет, но надеюсь на Вашу помощь
Имеется монитор Viewsonic VA703B-3 (VS11359)
Плата БП ILPI-023 Rev.B
Перестал в определенный момент включаться.
При разборе - повздувались конденсаторы.
Сразу же заменил все электролитические конденсаторы на плате (не изучал поведение до замены).
После замены конденсаторов наблюдается картина:
Лампы подсветки загораются на секунду. Гаснут. Через 5-10 секнуд снова попытка разжечься и снова гаснут.
Что сделано:
1. Загуглен интернет и излазен данный форум.
2. Проверены диоды, резисторы и конденсаторы вокруг ШИМ.
3. Замена ШИМ TOP246YN.
4. Замена el817 на PC817.
И прочие проверки.
Без нагрузки +5 и +14 держится ровно
Под нагрузкой +5 скачет от 0,5 до 5 и так циклично.
Подскажите в какую сторону еще посмотреть?
ДОБАВЛЕНО 29/01/2017 21:34
Заменены:
IC802
IC801
По сервис мануалу:
"Check the C pin voltage of IC803 if 3V"
IC803 маркировано как AS431A
На этой ноге 3.7V
Не могу найти в шаговой доступности данный элемент для замены "для проверить"
| 2017-01-29 23-20-32.JPG |
| Описание: |
|
| Размер файла: |
228.1 КБ |
| Просмотрено: |
516 раз(а) |

|
| 2017-01-29 23-20-23.JPG |
| Описание: |
|
| Размер файла: |
221.84 КБ |
| Просмотрено: |
557 раз(а) |

|
| QIP Shot - Screen 077.png |
| Описание: |
|
| Размер файла: |
248.57 КБ |
| Просмотрено: |
1465 раз(а) |

|
|
|
Lenchik
Фанат форума
Сообщения: 7937
|
Для проверки можно запитать от компьютерного БП, +5, +12.
ШИМ и прочее меняется после того как подключат заведомо исправные лампы. У ШИМ есть защита. |
|
|
Blacksli
|
| подключил скалер отдельно, без подключения ламп. Ситуация аналогичная. Прыжки на +5 от 2 до 5. Так же слышны свистящие щелчки в районе ШИМ |
|
водник1953
Завсегдатай
Сообщения: 501
|
| Lenchik писал: | Для проверки можно запитать от компьютерного БП, +5, +12.
|
Или ,отключив питание инвертора и майну,нагрузить БП по +12 в. и +5 в.
Можно попроще:сначала отключить питание инвертора (а не лампы подсветки),а за тем отключить шлейф от платы матрицы. |
|
|
Blacksli
|
Не до конца понимаю что мы этим выясним.
Как я понимаю - без подключения ламп БП должен исправно работать и запускать монитор но тупо без подсветки.
Я не прав?
ДОБАВЛЕНО 30/01/2017 10:30
Был не прав, догнал))
Проверю вечером |
|
|
Blacksli
|
| При подключении к заведомо исправным лампам (другого монитора, проверенно рабочего) ситуация аналогична. Краткое мерцание ламп и свист в районе ШИМ (в момент мерцания) |
|
Telik
Модератор
Сообщения: 1962
|
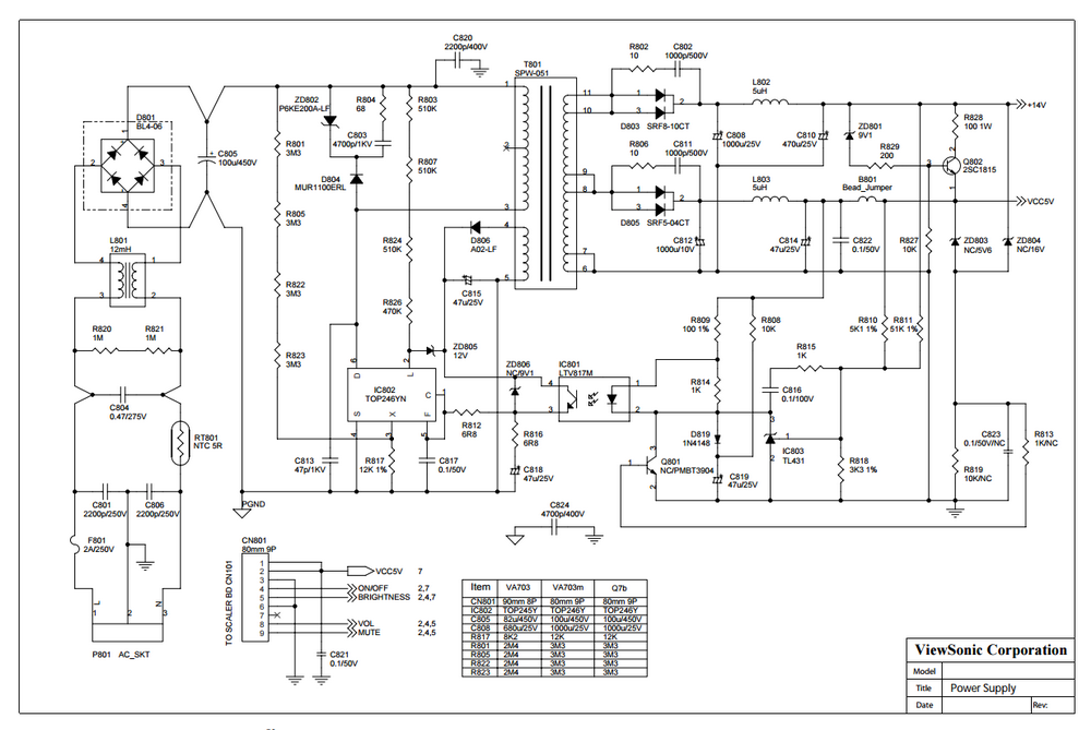
| Сетевую банку поменяйте С805! А также С815... |
|
|
Blacksli
|
С815 заменено изначально
С805 заменил с исправной платы, не помогло (ситуация не изменилась)
В одной из тем натыкался с такими же симптомами - на неисправность транзисторов U501 и U502 (на плате маркировано AP9971GM)
Проверка мультиметром показала нормальное поведение.
Есть смысл заменить? (надо искать аналоги, т.к. в городе таких нет)
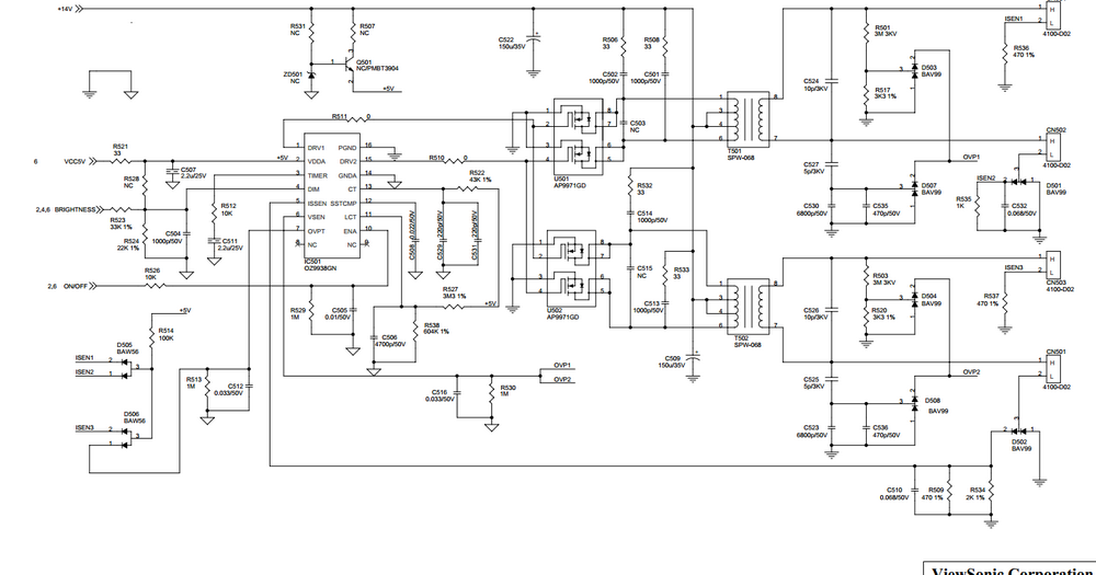
P.S. Прилагаю схему инвертора
QIP Shot - Screen 078.png 172.07 КБ Скачано: 510 раз(а)
|
|
Telik
Модератор
Сообщения: 1962
|
| Транзисторы нет смысла менять. Скачет ведь 5 вольт питание! Номинал замененных емкостей такой же поставили? Не меньше? Возможно, что неисправна шимка инвертора. Надо поднять R521 и посмотреть просядет ли 5 вольт? |
|
|
Blacksli
|
номиналы такие же.
Убрал R521
Напряжение проседает до 2 в по линии +5
И до 11 на линии +14 |
|
|
Blacksli
|
| Защитный диод zd802 сильно греется, так же на нем скачет напряжение на щелчках |
|
|
Blacksli
|
| При отключении шлейфа матрицы (и отключенном питании инвертора) БП запускается в норме. |
|
водник1953
Завсегдатай
Сообщения: 501
|
| А теперь подключите инвертор,а шлейф матрицы не подключайте.Как вариант:течёт один из керамических кондёров на плате матрицы. |
|
|
Blacksli
|
| И так тоже подключал. Ситуация аналогичная. Просадка напряжения |
|
водник1953
Завсегдатай
Сообщения: 501
|
| А с подключенной платой матрицы,но отключенным питанием инвертора,тоже самое? |
|
|
Blacksli
|
Сложно как то понять
1. Все подключено - инвертор, лампы, скалер, матрица. Просадка
2. Отключаем питание инвертора. Оставляем подключенными скалер и матрицу. Просадка
3. Отключаем матрицу (шлейф). БП запускается, загорается индикатор возле кнопки включения монитора. Напряжение стабильно.
4. Отключаем скалер - на выходе так же стабильные +5 и +14 |
|
Primary
Техноманьяк
Сообщения: 814
|
| А если только инвертор оставить и подать on/off? |
|
|
Blacksli
|
| Насколько я помню это так же пробовал, так же просадка. |
|
водник1953
Завсегдатай
Сообщения: 501
|
| Primary писал: | | А если только инвертор оставить и подать on/off? |
Если я правильно понял ,то и с одним подключенным инвертором ,даже без его запуска через On/Off,БП не вытягивает.В этом случае надо более тщательно проверять ВСЕ элементы первички БП,вплоть до номиналов резисторов. |
|
Primary
Техноманьяк
Сообщения: 814
|
r804 обгорелый, номинал не уплыл?
q801 защита от превышения напряжения? |
|