ESpec - мир электроники для профессионалов


acer v3-531(571) нет питания графики

  Список форумов » Ноутбуки и КПК

Следующая тема · Предыдущая тема
АвторСообщение
ЛеонидА 
Бывалый
Сообщения: 34
 
Сообщение #1 От 26/07/2014 09:28 цитата  

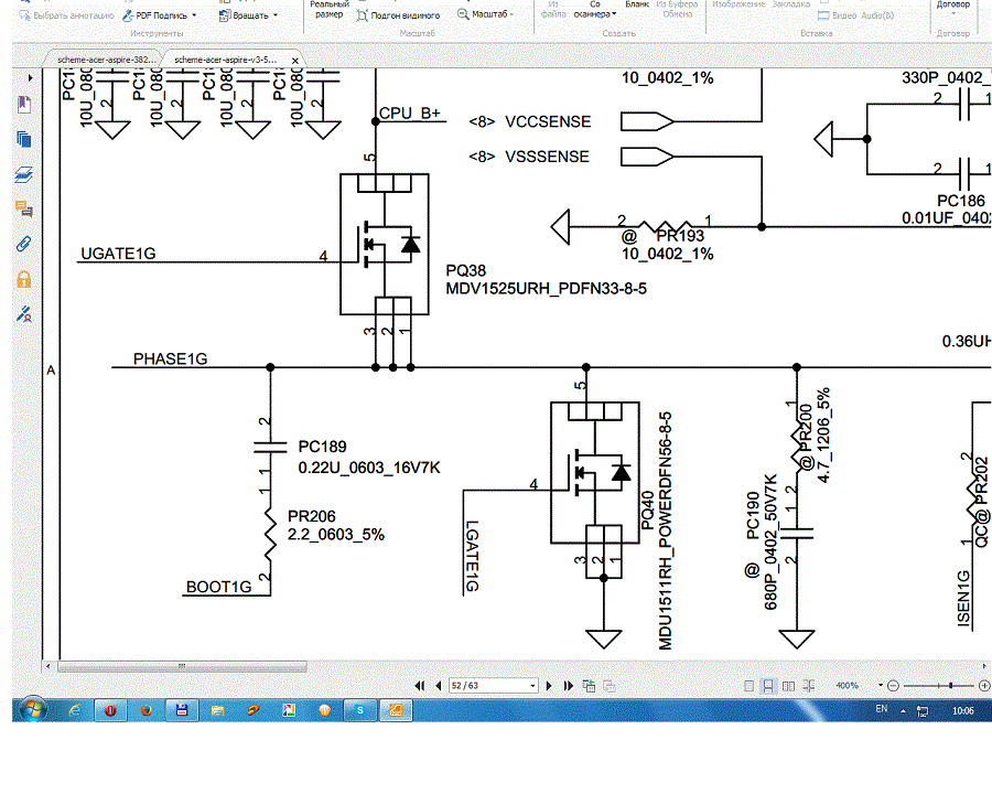
Добрый день форумчане! Есть ноут материнкой LA-7912P.Его уронили случайно раз, а затем еще раз в догонку. Есть все напруги (кроме vgvx_core, при этом на PQ38 приходит напруга от б/п или аккумулятора и на затворе 2V, а на выходе 0. В чем может быть причина, проца подкинуть нет?

  acer.gif  85.43 КБ  Скачано: 328 раз(а)

Перейти: 
Следующая тема · Предыдущая тема
Показать/скрыть Ваши права в разделе

Интересное от ESpec


Другие темы раздела Ноутбуки и КПК



Rambler's Top100 Рейтинг@Mail.ru liveinternet.ru