| Автор | Сообщение |
n max
Модератор
Сообщения: 17632
|
| дядя Рома писал: | | Как по мне ,мульт нормально отрабатывает процедуру запуска ,но не получает какой-то powergood.Это возможно даже при слете биоса.Я бы переписал биос на заведомо годный с сохранением старого. |
Powergood обрабатывается до запуска биоса аппаратно--зачем бред писать... |
|
Alex N.
Завсегдатай
Сообщения: 936
|
| Может быть, речь шла про прошивку мульта? |
|
n max
Модератор
Сообщения: 17632
|
В данной модели мульта It8502 прошивка не предусмотрена.Т.е. во второй строчке названия прописана ревизия т.е. там всё зашито изготовителем микросхемы.
вынужден вас разочаровать |
|
|
lazerius
|
| lazerius писал: |
На всякий случай скачал dump bios c driver.ru и перепрошил, сделав свой заранее backup
|
| n max писал: | | Биос можно родной вернуть назад если ноут включается то с ним порядок |
| lazerius писал: | | bios верну. |
Пост карты у меня нет, (может закажу по вашему совету, что нить).
Есть Осциллограф: С1-94 Максимальная частота 2МHz. Не знаю, получится ли в нем что либо увидеть? |
|
Alex N.
Завсегдатай
Сообщения: 936
|
| lazerius, аналоговый осциллограф в цифровой электронике вряд ли поможет, кроме ремонта импульсных БП и преобразователей. Нужен DSO, опционально с анализатором логики. |
|
|
lazerius
|
| n max писал: | Со стороны мульта лучше повесить резик на 3.3 вольта,а то вдруг нога с открытым коллектором.
|
А резик на сколько кОм вешать, на 10 на 100кОм и чем грозит, нога с открытым коллектором? |
|
Alex N.
Завсегдатай
Сообщения: 936
|
lazerius, типовой подтягивающий резистор для ног типа Input - 10 кОм, но если пин типа Input/Output, то 100-500 кОм.
Открытый коллектор (открытый сток) - подвешенный в воздухе потенциал, который сам умеет вставать только в одно из положений и без подтягивающего резистора всегда остается высоким или низким за счет потенциала чипа.
(коллектор обозначен неправильно, но суть передает верно)
(все то же самое актуально и для N-FET, и для PNP-BJT/P-FET, только они тянут вверх при включении, обратная полярность) |
|
|
lazerius
|
| На схеме ASUS K40AB сигнал (SUSC_EC#) идущий с Мульта 82-й ноги не влияет на ШИМ дежурки +5V ENTRIP, а вот в моей материнке и схеме идет сигнал низкого уровня через диод с 82-й ноги Мульта. Зачем? |
|
n max
Модератор
Сообщения: 17632
|
| lazerius писал: | | На схеме ASUS K40AB сигнал (SUSC_EC#) идущий с Мульта 82-й ноги не влияет на ШИМ дежурки +5V ENTRIP, а вот в моей материнке и схеме идет сигнал низкого уровня через диод с 82-й ноги Мульта. Зачем? |
Может производитель так выключение реализовал,а enable повесили на лог 1 как то так
ДОБАВЛЕНО 08/09/2017 22:23
| lazerius писал: | | n max писал: | Со стороны мульта лучше повесить резик на 3.3 вольта,а то вдруг нога с открытым коллектором.
|
А резик на сколько кОм вешать, на 10 на 100кОм и чем грозит, нога с открытым коллектором? |
Без резика на выходе не будет напруги,и соотв вы не увидите перепад. 3.3-10кОм хватит для тестовых целей |
|
|
lazerius
|
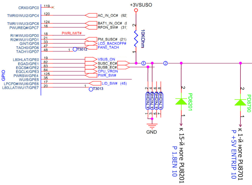
Прочитал по несколько раз пару статей про "Последовательность запуска материнской платы ноутбука" и "Диагностика" узнал много чего нового для себя.
Возникла идея отследить power good каждой ШИМ-ки до Мульта.
Судя по этим статьям можно определить работоспособность южного или северного мостов по их ответным сигналам к Мульту или я не прав?
ДОБАВЛЕНО 09/09/2017 22:22
Где лучше прерывать в точке 1 или в точке 2? (синие кружки)

2017-09-09_221042.jpg 129.99 КБ Скачано: 150 раз(а)
|
|
n max
Модератор
Сообщения: 17632
|
Работоспособность мостов со 100% ной уверенностью так не определишь.Т.к. у моста помимо этого сигналов хватает,которые влияют на работу ноута.
Можно скачать даташит на каждую шимку и прочитать про интересуемый вывод,и померить непосредственно на нём.В схеме ничего разрывать не надо,можно мерить прямо на катодах диодов |
|
|
lazerius
|
Мерю на катодах, появится 3,27V, 2 секунды стоит и исчезает, после нажатия на кн. запуска (это я и в первый день мерил)
ДОБАВЛЕНО 10/09/2017 07:32
Еще заметил такую странность, когда искал сигнал PM PWRBTN# Касаюсь 56-й ноги Мульта, появляется дежурка и светодиод на панели загорается, но спустя 2 сек. опять тухнет. С3032 и R3051 не поставлен заводом, может их поставить?

|
|
|
lazerius
|
| поставил резик 10К и кондер 0,1UF так же вырубается, не помогло |
|
|
lazerius
|
| Нашел поломку, ШИМ питания проца и севера PU8101 (ISL6265HRTZ-T) Его 48-я нога (VIN) сопротивление относительно земле 7,6Ω; и резистор 4R7 с которого приходит (AC BAT SYS) +19V превратился в 50кОм. Полагаю это не есть нормально для +19 вольтового входа 7,6Ω по отношению к земле и если сейчас поставить резистор 4,7Ω то нагреется резистор (сгорит), либо ШИМ нагреется. |
|
n max
Модератор
Сообщения: 17632
|
|
|
lazerius
|
| ISL6265HRTZ-T это тот который без буквы А получается? А аналогов на него нет? |
|
n max
Модератор
Сообщения: 17632
|
Лучше такой ставить т.к. он управляется по шине--проц загружает в него своё напряжение питания и корректирует его в процессе работы.Если ни хотите долго эту плату чинить
ДОБАВЛЕНО 10/09/2017 14:01
Можно подать на 48 ногу от внешнего источника вольт 3-5 и посмотреть сколько он кушает ампер+если будет потеть то однозначно умер |
|
|
lazerius
|
| Дал 3-5.2V на 5.2V потребляет 0,19А Греется, но палец не жгет, если больше дам, то может и будет жечь... |
|
|
lazerius
|
| Поставил 10Ω вместо 4.7 включил, не вырубется. Потребление 1.15А и стоит долго. Потом вырубается, ну это уже походу термо-датчики срабатывают. Потом напаял сверху параллельно еще 10Ω. Ща поставлю проц, радиатор, оперативку и еще раз включу. По результату отпишусь. |
|
|
lazerius
|
Обе планки оперативки в КЗ. Поставил заведомо проверенную. Оба резистора что я ставил параллельно выгорели по тихому в сотни килоОмы, Так, что чувствую, придется мне все таки искать ШИМ-ку питания проца.
Так как:
+CPU VDDNB = 0.8V
+CPU VDD0 = 1.05V
+CPU VDD1 = 0.991V
Резистор выжигает, но какие то питания модулирует, странно да? Там походу внутри нее (на входе VIN) какой то защитный диод или стабилитрон в пробое, а сама ШИМ еще как то дышит ))
Но зато теперь плата без проца не вырубается, и это прогресс.
ДОБАВЛЕНО 10/09/2017 21:22
Еще забыл спросить без микросхемки читателя SD-CARD, система ведь будет работать, она ведь не жизненно важный орган, для работы основной системы, или нет? Т.к. она была изначально в КЗ в 13,2Ω на землю и грелась, я ее еще тогда выпаял. |
|