| Автор | Сообщение |
|
classic
|
Сломался чайник-термос Toshiba PLK-45 SDTR.
Перестала работать электропомпа налива воды.
При нажатии на кнопку налива что-то счелкает и в чайнике
на дисплее на секунду всё пропадает, потом он опять включается
но воду так и не наливает.
Отсоединил провода идущие от помпы к схеме и проверил помпу.
Кажется исправна - сопротивление 14 ом, при подаче напряжения
от внешнего блока питания (попробовал 6-12 вольт) помпа работает
исправно. На какое напряжение рассчитана помпа -на ней данных нет
Думаю что неисправность где-то в схеме подаче напряжения на помпу. Там две платы - PLK-SC-A и PLK-SC-B.
Кнопка налива воды(и все кнопки управления) - находиться на плате
PLK-SC-B, а разъем с проводами на помпу - на схеме PLK-SC-A.
Может кто сталкивался и может подсказать что там смотреть ? |
|
Digon
Завсегдатай
Сообщения: 577
|
classIc - так "классИк"...
Частенько помогает такой approach:"Не знаешь, что замутили другие - чудишь сам".
Моя декомпозиция:
1. Надо залиться - нужна помпа;
2. Не перелить бы - - таймер или датчик;
3. Греть будем? - - ТВЭл;
4. Не спалить бы дом - - датчик (мэйби - тот же);
5. Логику (и помпу) падо запитать - - гасить 220 и фильтровать, что останется;
6. Индикация?...Самодиагностика?... и т.п.
7. Все надо скоммутировать и обеспечить приемлемую ремонтопригодность - - "грубая" с рубильниками плата, отдельная от "нежной" управляющей на рассыпухе или интегралке.
Что-то функционально подобное выделяем из реальных чайниковых потрошков и последовательно добавляем к уже работающей помпе. А далее по вдохновению и удаче... |
|
Алесей
Передовик
Сообщения: 2004
|
Digon, Чего курим?  |
|
Digon
Завсегдатай
Сообщения: 577
|
так и знал, чего-то подсыпают...
Очнулся и сам удивляюсь - зачем помпа то в списке? |
|
|
pons
|
| Похожая ситуация была с похожим чайником от Panasonic. Точно симптомов не помню, но причина была в накипи : один раз - в сеточке (забилась напрочь), а один раз - внутри самой помпы. |
|
|
vadim_k
|
подниму тему
сломался такой же чайник
может есть у кого-нибудь схема plk-sc-a?
на ней сгорел резистор R0 и полевик Q1
номинал резистора определить невозможно. не знаю чем заменить
спасибо заранее откликнувшимся |
|
|
Slav-84
|
Q1 это ШИМ- контролер серии MIP или TOP.
Смотри тему: Термопот Toshiba PLK, замена mip0122sy |
|
|
Zergling
|
|
|
vetal_28
|
| От перепада напряжения "сгорел" чайник-термос TOSHIBA PLK-45SD TR(WT) что-то стрельнуло в середине чайника. Ни дисплей, не тены ничего не работает. Скиньте эл. схему на этот чайник. |
|
|
dodge
|
Сломался чайник-термос Toshiba PLK-45 SD
Перестал наливать.
При нажатии на кнопку налива что-то счелкает и в чайнике
на дисплее на секунду всё пропадает, потом он опять включается
но воду так и не наливает.
И греет только примерно до 60 градусов, а потом дисплей отрубается.
Подскажите кто что-нибудь знает и сколько примерно может стоить ремонт в этом случае??????? |
|
|
Ирина123
|
сломался термо пот toshiba plk-30vetr от перегрузки сети. кто знает схему этого чайника не могу понять что это за сопротивление сгорело посмотрите фото! буду благодарен кто поможет!

|
|
|
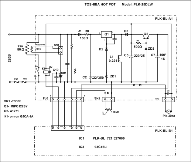
Батарейкин
|
может пригодиться схема.
| hot pot TOSHIBA PLK-25DLW.jpg |
| Описание: |
|
| Размер файла: |
109.81 КБ |
| Просмотрено: |
4080 раз(а) |

|
|
|
|
КИЛЛЕР
|
| Не работает помпа-Разбирите и удивитесь! Капрон лопнул и помпа не вращается. У неё принцип как у счётчика воды.- Есть перегородка , а металический маховик упрятан в капрон и на нём лопасти. Ужасно просто. Хотя ремонту помпа не подлежит -только замена. Питание всех помп с потеров 12V (стандарт). и никогда не бойтесь ломать, ища истину -иначе так и можно остаться "чайником" со своими предположениями. Сгоревшее сопротивление от80 до100 ом. 2вт. |
|
|
Ан Ник
|
Вот резистор в оригинале 81 Ом


|
|
|
trilogic
|
|
|
serg6
|
чайник термос китаюза одна и з моделей без транса SALIENT
не работал насос, нагрев и удержание работало-причина пробитый диод в цепи подогревной спирали!
стоял 1а(1н4007) заменил на 2а все путем
в другом таком же более познем Дует- схема другая причиной оказался дохлый спирал подогрева-она там как баласт для мотора работает-заменил ЕЕ керамическим квадратным резистором прикрутил к дну 1к 15вт
мотор работает и даже греет  |
|
|
6746
|
Сломался термопот Tosiba PLK-30VE (XTR) - дисплей отличается от тех что в мануалах, модель для Японии -Кореи, надписи иероглифами, иное расположение кнопок, есть батарейное питание.
Греет до 60-90-98, как установишь, все ОК. Т.е плата управления и нагреватели ОК
Подача воды - кнопка инлок ок, кнопка налив - помпа не включается, дисплей начинает мигать 90 и иероглифическая надпись внизу.
Правда иногда срабатывает, точно все в норме
При питании от батареи - инлок и налив ОК.
Проблема в плате питания PLK-VEX 6434.2.VG.
Питание помпы 3 вольта
Фото всей начинки прилагаю, интересует плата справа (сопротивления 0 и 1 вынуты)
ЗЫ Прокурив разные топики - собрал схему, как схему с 3я ИП - на 12 (???), 5 и 3 вольта
С2 шатается, есть какие то следы нагрева. Попробую заменить, хотя коли все управление работает, то С2 ни при чем.
150 и 500 ом целы.
R 10 ом на питание ИС2 цело.
Коли сбой по питанию при сигнале на помпу - значит ИС2 и FET целы.
Остается VD4 и может высох С9 - буду проверять
20150615_190852.jpg 140.98 КБ Скачано: 1844 раз(а)
|
|
xarl
Модератор
Сообщения: 21873
|
6746,  |
|
|
6746
|
Отчитаюсь.
Потерял емкость С9 - заменил.
При осмотре С2 - выпала ножка. Заменил.
Все заработало.
Похоже повезло - распад С2 начался, но R еще не сгорели и мсх целы.
Соответственно, при токовой нагрузке мотора его шунтирующий кондюк был нулёвый, кондюк фильтра питания отсутствовал - питание падало и управление сбоило.
Всем спасибо
Позже выложу файл собранного в инете по данному термопоту - схемы, рекомендации по ремонту или модернизации
ЗЫ Учитывая что С2 уже второй раз за 7 лет накрывается (в прошлый раз было капитальнее...) - буду тупо менять его каждые 3 года
Или ставить не на 350 а на 450 вольт, для запасу?
Место то на плате обведено под заметно бОльший кондюк ....
TOSIBA POT.rar 183.61 КБ Скачано: 2206 раз(а)
|
|
|
ZAV101
|
| Подскажите пожалуйста на какое напряжение стабилитрон ZD1, а то сгорел вместе с маркировкой. |
|