| Автор | Сообщение |
alexsey_84
Передовик
Сообщения: 1572
|
Мужики тема такая , у утой магнитоллы есть линейный выход , но нет входа . Хочу сделать сам . Схема есть , так же погуглил нашёл инфу по выпайке резюков и припаивания проволов к каналам микросхемы уселителя . Но та схема не похожа немного . Дак вот что посоветуете , нехочется так просто перекрывать канал , радио не нужно только CD и усиление сигнала от Телефона, либо МП3 плеера ))).
ДОБАВЛЕНО 01/09/2016 09:18
Вот схемка из гугля))))
| 05-05-2016 112756.png |
| Описание: |
| Чуть не такая , даже микрухи разные | |
| Размер файла: |
221.71 КБ |
| Просмотрено: |
265 раз(а) |

|
|
|
serega-64
Старший модератор
Сообщения: 10180
|
| Подними от тюнера R81 R91 и подавай на них с поднятой стороны свой сигнал, чувствительность подбирается этими же резисторами. |
|
alexsey_84
Передовик
Сообщения: 1572
|
вот чистая схемка
ДОБАВЛЕНО 01/09/2016 10:03
serega-64, Схема чуть отличается , за помощь спс )))
| Screenshot_1 (Копировать).png |
| Описание: |
|
| Размер файла: |
360.87 КБ |
| Просмотрено: |
280 раз(а) |

|
| Screenshot_1 (Копировать).png |
| Описание: |
|
| Размер файла: |
323.88 КБ |
| Просмотрено: |
251 раз(а) |

|
|
|
serega-64
Старший модератор
Сообщения: 10180
|
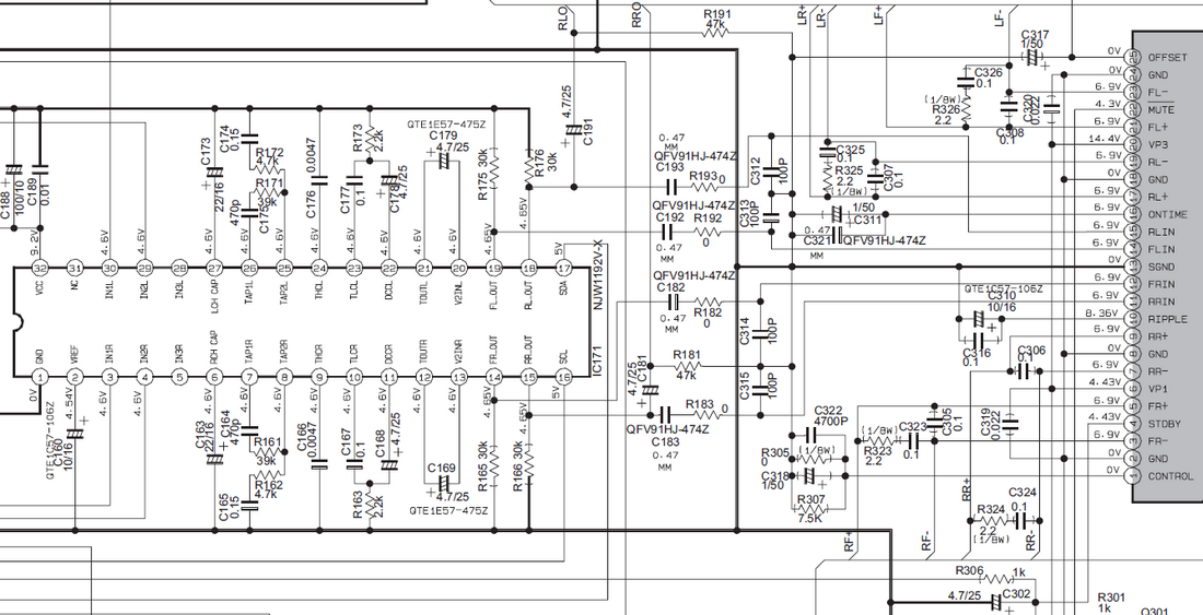
| Шо накалякал на куске схемы все не так, этт ты пытаешься прям на УНЧ выйти, а громкость и тембра? С этим как? Так что вычисляй какой из входов (3,30 или 4,29) аудиконтроллера тюнер, вот тот кусок схемы и выкладывай, посмотрю. |
|
alexsey_84
Передовик
Сообщения: 1572
|
serega-64, вот схемка
ДОБАВЛЕНО 01/09/2016 13:03
Хотел залить мануал не пускают ))) на мониторе есть схемка ))
| Screenshot_2 (Копировать).png |
| Описание: |
|
| Размер файла: |
488.62 КБ |
| Просмотрено: |
247 раз(а) |

|
|
|
serega-64
Старший модератор
Сообщения: 10180
|
| На схеме все подписано, тебе нужны входа 3 и 30 на аудиконроллере, это вход с тюнера, ну и организуй схемотехнику как на первой (не родной) картинке, два рез. + конденсатор по входу. |
|
alexsey_84
Передовик
Сообщения: 1572
|
serega-64, Приветствую , сегодня некогда было этим аппаратом заняться , так что извеняй . Я походу догадался как надо , если не так поправь , может номинал резюков не тот . Вот схема , к концам резюков подаём сигнал из вне ??
ДОБАВЛЕНО 02/09/2016 21:15
Серёга ещё вопрос , минус (общий) к тюнеру я так понял ??
ДОБАВЛЕНО 02/09/2016 21:27
или просто к кондёрам без резюков припаять, к минусам , при этом общий на 22 ноге тюнера ( земля )) , как думаешь ?
ДОБАВЛЕНО 02/09/2016 21:30
За помощь заранее СПС ))) serega-64,
| Screenshot_3 (Копировать).png |
| Описание: |
|
| Размер файла: |
236.51 КБ |
| Просмотрено: |
247 раз(а) |

|
| Screenshot_3 (Копировать).png |
| Описание: |
|
| Размер файла: |
274.09 КБ |
| Просмотрено: |
266 раз(а) |

|
|
|
alexsey_84
Передовик
Сообщения: 1572
|
| Наверное сделаю проще , так ))) оборву вых с микрухи тюнера , и припаяю плюсы R и L канала ( Сигнала ) ,минус на 22 ногу ))) Вроде правильно ? |
|
serega-64
Старший модератор
Сообщения: 10180
|
=оборву вых с микрухи тюнера , и припаяю плюсы R и L канала ( Сигнала ) ,минус на 22 ногу ))) Вроде правильно ?=
Таки да, так проще будет, давно бы уже сделал. |
|
alexsey_84
Передовик
Сообщения: 1572
|
| serega-64, Приветствую , Спс огромное за помощь ! Всё сделал ,норм работает ))) Отметь тему решённой если не сложно )) Удачных ремонтов друзья ))) |
|