| Автор | Сообщение |
|
vtanaev
|
Кто нибудь занимался ремонтом Источников Бесперебойного Питания? Отзовитесь!
У меня проблема с Black_Star_500.
Мой ИБП при нагрузке: компьютер, монитор, модем, после отключения сети 220v работает всего 10 мин и отключается. В инструкции написано, что отключение происходит при разряде Ак.Б. менее 10v. замеряю напряжение на батарее, а там 12,5v! Хотелось бы увеличить время работы ИБП без напряжения?
Может кто может дать принципиальную схему Black_Star_500 или Black_Star_300, или дать ссылки, где можно скачать схему. У моего ИБП нет разъёма интерфейса и на программном уровне ничего настроить нельзя.

|
|
Strike
Фанат форума
Сообщения: 3812
|
Замерять напряжение на аккумуляторе нужно во время работы с него.
При нагрузке напряжение наверняка постепенно падает до уровня менее 10в.
После, когда ибп отключается, напряжение восстанавливается, но емкости уже в аккумуляторе нет.
10 мин вполне достаточно, чтобы сохранить документы, завершить корректно программы и операционную систему.
На большее эти ибп и не расчитаны. |
|
|
vtanaev
|
Вольтметр подключен к аккумулятору постоянно и измерение происходило во время работы.
Я понимаю, что этого времени вполне достаточно, "чтобы сохранить документы, завершить корректно программы и операционную систему." Но ведь всегда хочется чего-то большего!
Имея принципиальную эл.схему можно было бы поэкспериментировать - подключить дополнительный аккумулятор, дополнтелное зарядное устройство, скомутировать всё это посредством релюшек и попробовать добиться, от ИБП чтоб он работал как преобразователь напряжения 12/220v, пока нет в сети напряжения.
Я подозреваю, что отлючение происходит не из за пдения напряжения на АБ а по какой-то иной причине.
Может по времени. |
|
-20 dB
Фанат форума
Сообщения: 7674
|
vtanaev, а Мастерская Самоделкина тут при чём? Если только при том, что чиним сами - дык тогда всю конференцию так назвать надо. Переношу в соответствующий раздел.
ДОБАВЛЕНО 05/01/2010 1:15 AM
Упс. В свете последнего поста - если предполагается вмешательство в схему - таки да... Но поздно... Пока ты его отправлял - я тему переносил. |
|
|
vtanaev
|
| -20 dB писал: | vtanaev, а Мастерская Самоделкина тут при чём? Если только при том, что чиним сами - дык тогда всю конференцию так назвать надо. Переношу в соответствующий раздел.
|
Все дело в том, что я не чиню свой бесперебойник. Он работает нормально.Я просто хочу сделать из него другое устройство, которое бы удовлетворяло моим потребностям. Дело в том, что я живу в таком месте, где по несколко раз в день происходят перебои с электроэнергией, и приходится "выкручиваться" |
|
|
JohnK
|
vtanaev, Тебе мало 10 минут чтоб загасить машину?, Достаточно! Что де ты еще хочешь та? | vtanaev писал: | | Но ведь всегда хочется чего-то большего! | Чего большего, у тебя свет вырубили, радуйся что машину выключил корректно!!! Да и кстати, устройства имеющие обычный трансформаторный(50Гц) БП не рекомендуется впихуять в бесперебойники, так что мопед рекомендую исключить из сей пищевой цепочки. |
|
|
vtanaev
|
Ну... ребята! Вы не романтики!
Нельзя с таким упадническим настроением относиться к электронной технике!!
Нужно как в том анекдоте: Берём паровоз и... напильником дорабатываем его до вертолета.
А большего я хочу - подключить дополнительный аккумулятор, дополнтелное зарядное устройство, скомутировать всё это посредством релюшек и попробовать добиться, от ИБП чтоб он работал как преобразователь напряжения 12/220v, пока нет в сети этих 220v, на сколько действительно хватит АБ.
К стати по последней рекомендации. "Обычнй трансформаторный(50Гц) БП не рекомендуется впихуять в бесперебойники" потому, что на выходе ИБП не синусоида, как в розетке, а что-то похожее на меандр, и трансформатор БП гудит, и коэффициэнт трансформации уже другой и отсюда нежелательные последствия.
Но я вышел из положения(см.рисунок). Получается что то уже похоже на синусоиду. Во всяком случае мой "мопед" работает нормально и не греется.
Но давайте по существу вопроса! Кто схемку ИБП Black_Star_500 подкинет? Ведь имея схему можно боле - мене безопасно её кромсать!
ДОБАВЛЕНО 05/01/2010 01:36
Если кто желает самостоятерльно иэготовить ИБП вот схемка и краткое пписание:
Устройство обеспечивает бесперебойное электропитание радиоаппаратуры при отключении электросети. В данном устройстве обеспечена стабильная частота 50 Гц, мощность потребителей может достигать 600Вт, форма напряжения на выходе – синусоида (не идеальная), но электродвигатели мощностью до 600Вт работают устойчиво. КПД устройства 82%. Устройство содержит узел автоматического включения преобразователя при отключении электросети, с последующим автоматическим его выключением, при появлении напряжения в электросети.
На транзисторе VT1 собран тактовый генератор, стабилизированный кварцевым резонатором Qx = 128 Кгц. На DD1. и DD2. выполнен делитель частоты на 256. (Можно выполнить на одном корпусе К561ИЕ10). Таким образом, на выводе 2. DD2. получена импульсная последовательность частотой 500 Гц. Делитель на DD3. формирует две импульсные последовательности частотой 50 Гц со сдвинутыми на 180 градусов фазами для управления мощными ключевыми транзисторами VT4 и VT5 .
Для устранения сквозных токов, возникающих в момент включения одного ключа и выключения другого при управлении сигналом формы меандр (скважность 2), в данной схеме предусмотрена безтоковая пауза 10% от длительности периода (см. организацию счета микросхемы К 561ИЕ8), что существенно повышает КПД устройства.
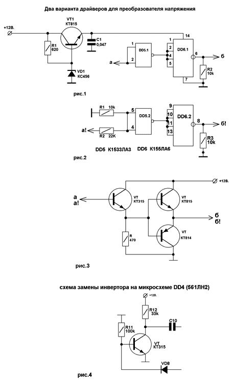
Для обеспечения крутых фронтов переключения, устранения влияния входной емкости транзисторов VT4 и VT5 (5000пф), в схему между точками “a – б” и “a! – б!” (рис 1), необходимо включить мощный драйвер (см. рис.2;3).
На транзисторе VT2 собрана схема защиты от глубокого разряда аккумулятора. Регулировка этого каскада осуществляется подбором резистора R5 так, чтобы при снижении напряжения на аккумуляторной батарее до 10В., транзистор VT2 запирался и через R7 и VD2 на выводе 15. DD3. установился уровень логической единицы, что приведет к блокированию DD3., на всех входах которой установится нулевой уровень. С9 предотвращает блокировку в случае кратковременного понижения напряжения аккумуляторной батареи.
На транзисторе VT3 выполнена защита от повышения напряжения на аккумуляторной батарее. Если напряжение на батарее превышает 15В., то DD3. блокируется единичным уровнем на выводе 15 через резистор R10 и VD3.
На DD4 и VT6 собран узел антиблокировки DD3., работающий непрерывно. С11 заряжается до напряжения питания при отсутствии импульсов с выхода DD4. и подает логическую единицу на вывод 15. DD3. через VD7. При нормальной работе преобразователя на выводе 1. DD3. через каждые 20 мсек. появляется логическая единица, которая через R12 открывает VT6 и разряжает С11, не позволяя тем самым заблокировать DD3.. Микросхему DD4 можно заменить инвертором, выполненным на транзисторе, например, КТ315 (см. рис. 4). Диод VD6 защищает устройство от переполюсовки при подключении аккумуляторной батареи.
В узел автоматического включения преобразователя входит оптопара АОТ128, светодиод которой питается напряжением сети через R19, диодный мост, С13, R16. Вместо оптопары, указанной на схеме, можно использовать АОТ127Б, но при этом вместо R15=100к, необходимо установить резистор номиналом 820к. Реле РЭН 34 или подобное на напряжение 27В. Тумблер”S1” блокирует работу преобразователя. Конденсатор С14 компенсирует реактивность обмотки трансформатора и приближает форму выходного напряжения к синусоидальной. Номинал C14 подбирается по минимальному току потребления от аккумуляторной батареи на холостом ходу.
Трансформатор габаритной мощностью 500 – 600 Вт., коэффициент трансформации = 20. В авторском варианте использован трансформатор ОСМ 063, первичная обмотка которого выполнена проводом ПЭВ-2 диаметром 1,25мм.
Предостережение: При подключении устройства к клеммам аккумулятора, во избежание пробоя транзисторов VT4 и VT5, необходимо заблокировать работу преобразователя включением тумблера “S1”.


03.jpg 30.73 КБ Скачано: 1451 раз(а)
|
|
Олег Ал
Модератор
Сообщения: 1000
|
Вернем назад  |
|

|