| Автор | Сообщение |
|
elektronik-komsa
|
| Появилась идея создать схемку для домофонной трубки,дабы домофон пиликал не стандартным завыванием,а приятной мелодией которую я залью в память схемки. Доступа к микроконтроллеру в блоке вызова нет,реализованной схемы в инете не нашел,а самому реализовать не хватает смекалки.Домофон Цифрал М20-М (хотя это и не столь важно),принцип работы у них у всех аналогичен,трубка Цифрал-КЛ.Связь между блоком вызова и трубкой координатная. Мелодия стандартная поступает из микроконтроллера блока вызова на трубку. Единственное решение, которое пришло мне в голову,делать схему на pic-контроллере с АЦП.В состоянии покоя линия имеет 50 Ом и около 2В,как только поступает вызов, на трубку приходит гармонический сигнал с амплитудой до 5В,АЦП должен будет преобразовать сигнал в цифру и контроллер начнет например чтение памяти через SPI и далее на звуковой декодер.Естественно придется это решение слепить с той схемой которая есть в трубке,поскольку блок вызова координатного домофона ориентируется на сопротивление в линии.Пожалуйста помогите реализовать схемку, возможно ли применить в данном случае АЦП,в роли управляющего звена и может быть кто-нибудь предложит более простое решение? |
|
n max
Модератор
Сообщения: 17623
|
| в момент вызова подать 5 вольт на чип от мп3модулятора в него вставить флешку с музыкой и модулятор начнёт петь с первой мелодии |
|
|
elektronik-komsa
|
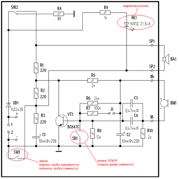
| n max писал: | | в момент вызова подать 5 вольт на чип от мп3модулятора в него вставить флешку с музыкой и модулятор начнёт петь с первой мелодии | 5 вольт-это амплитуда гармонического сигнала,а не постоянка,в этом вся и проблема.Пока идет звуковой сигнал с блока вызова должна включаться моя схема, как только снимается трубка, естественно должно происходить отключение моей схемы и включение штатной схемы трубки на разговор. Вот штатная схема трубки:
Схема КЛ .png 66.51 КБ Скачано: 1922 раз(а)
|
|
m.ix
Master Mixa
Сообщения: 1972+
|
155тм2 - триггер
реле - выключатель-включатель от триггера
умс-7 - разнообразная пиликалка |
|
|
elektronik-komsa
|
| Всем спасибо,сообразил,тема закрыта |
|
-20 dB
Фанат форума
Сообщения: 7674
|
А если воспользоваться светодиодом вызова для включения УМС (ну, УМС - упрощённо: таки, mp-3 проигрывателя)?
Вот гораздо интереснее вопрос, как этот плейер ЗАТКНУТЬ после проигрывания фрагмента... Хотя, плейеры всякие бывают, я предположил ХУДШИЙ вариант - с проигрыванием всего плейлиста. При этом исходил из того, что наигравшись с пищалкой, автор таки захочет использовать плейер по назначению или сварганить на его основе другой девайс, а значит, вмешательство в схему игрушки должно быть минимальным. Решил привязаться прямо к кнопкам управления.
Таки, 30 секунд думал, полчаса рисовал:
синяя часть - запуск mp3'шки,
красная часть - останов (или пауза).
Ну, с запуском, по моему, всё ясно: при первом же зажигании светодиода оптрона, включенного вместо светодиода вызова, конденсатор разряжается через фототранзистор оптрона, при этом нулём с коллектора запускается плейер. "Притормозить" запуск в случае ошибочных включений (проскакивание кратковременных импульсов) можно введением разрядного резистора между коллектором транзистора и конденсатором.
С остановом хуже. Если функция не предусмотрена в самом плейере - понадобится подготовка записи: вставка в конце каждого фрагмента пауз длительностью не менее периода, определённого временем разряда конденсатора в узле останова (в красном узле).
Ну, недостатки сам вижу: таки, необходима перекрёстная связь с узла запуска на узел останова, чтобы плейер затыкался при снятии трубки, но тут уж на все вкусы не угадаешь - возможно, лучше использовать включение режима MUTE для обеспечения проигрывания фрагмента до конца, возможно... а ХЕЗ кому чо нравится...
Короче, заготовку прожекта прилагаю, а там уже дело автора, что с ней делать, что вырезать и что добавлять.
ЗЫ: и что делать со штатным динамиком трубы, чтобы в унисон не пищал...
ДОБАВЛЕНО 07/08/2011 15:01 PM
ЗЗЫ:
| elektronik-komsa писал: | | Всем спасибо,сообразил,тема закрыта |
Ну вот... Ещё и опоздал...
elektronik-komsa, вообще-то, тема РЕШЕНА, потому что закрыть её можем либо Strike, либо я, и закрываются темы у нас только за из ряда вон выходящие нарушения с рецидивами...

|
|

|