| Автор | Сообщение |
|
юра8
|
может такую
за неё красиво поют,
хороший звук бывает или в наушниках (5-35000гц) или громко с хороших колонок. я присмотрел хорошие по 600бакс. и размером как стиралка. но сегодня слушал музыку и мечтал тоже самое тока на хорошей акустике в помещении симфонического оркестра, или обклеить пирамидками все стены...
red. sofrina |
|
|
saninc
|
| юра8, Погляди Радио там было УМЗЧ на 8 транзюках на 300 Ватт |
|
sofrina
Модератор
Сообщения: 4833
|
| юра8, старайтесь схему уместить в размеры Web-страницы, или сделать "превью-увеличение по клику", |
|
|
юра8
|
сёдня склёпал унч на тда7293(особеность микроссхемы в том что у неё нет пина "повер граунд" т.е. питание однополярное можно пользовать), не впечатлило....
думал в 10 раз мощнее будет. +-40в куда делись?(кстати на бп емкостя повесил по 10 000 на плечо, и они пока не разрядятся оно играет не показывая разницы от +80 до +20) не использовано. "босс"(автомобильный усь) разберу на днях и скопирую! или купить дешевле, нужно будет сосчитать.
800гривнив это корпусорадиатор, подобраные транзисторцы, фильтра всякие, все исправнорабочие....или делать самому?
делать нужно если дешевле будет или если такого не производят.
во похвастал паред товарищами работой унч тдашки --подключили к отлично работающему усилютилю колоночку затертую(говорили 8ом, оказалось 2ом,померяли после того как унч с) полсекунды погудел и палыхнул, если ещё куплю тдашку без фирменного значка пхилипс включатыму через автомат 10а. |
|
GruVital
Не фанат форума
Сообщения: 4794
|
Вот недельный долгострой! Остановился на ЛАНЗАРе
VIDEO_1 VIDEO_2 VIDEO_3
ДОБАВЛЕНО 04/02/2013 13:42
Вот еще эскизы ПП и схемы




|
|
|
beber
|
|
GruVital
Не фанат форума
Сообщения: 4794
|
| beber писал: | | http://www.interlavka.narod.ru/nabor/nabmosfit.htm | Советую выкинуть эту схему! Объяснять почему не буду, обсуждений полно и всё разжевано. Советую ЛанзарА, ВП, и многие другие УМЗЧ!  |
|
GruVital
Не фанат форума
Сообщения: 4794
|
Друзья, вы за чем гонитесь, или мериться х...ми собрались? Если за дурью, то вам к психу или за уёбищ...ным классом "D" я навязывать не буду, но 200Вт на 4-ре Ом за глаза, и при этом хорошего качественного звука!  |
|
|
isodel22
|
Для широкополосного сигнала Ланзар -отлично!!! для стационара.
Для авто обычно требуется усилитель для сабвуфера, его лучше класом D ,кпд 90% , ничего не греется! мощь 200вт и выше без проблем.
Из провереных Палник без смд на IR2184 (на forum.cxem.net их расжевали по полочкам)
Клас D привлекает малыми размерами, нет больших охлаждающих радиаторов. |
|
|
beber
|
|
|
isodel22
|
В схеме Ланзара используються специально разработаные биполярные пары транзисторов для звука фирмы TOSHIBA .
Мягкость звучания такого усилителя выше чем усилителя на полевиках однозначно. |
|
|
beber
|
я думал ценится достоверность а не мягкость звука
бананы шоли ?  |
|
GruVital
Не фанат форума
Сообщения: 4794
|
На счет звука, у каждого свои предпочтения!
Ничего плохого и хорошего в нем не вижу, обычный простенький и мощный усилитель. Лично меня он не привлекает, а вот для новичков, самое то! На полевом выхлопе, мне тоже нравится работа усилителей. Класс "D" , к нему отношусь не очень, но он отлично подходит для продувки помещений сабвуферами. |
|
|
beber
|
|
GruVital
Не фанат форума
Сообщения: 4794
|
| beber, Про подобные схемы WP писал на вегалабе! Это чистой воды кипятильник, для такой дури нужно собирать усилитель в класс G или H, КПД у них выше. Дурь =>>>>ВОТ |
|
GruVital
Не фанат форума
Сообщения: 4794
|
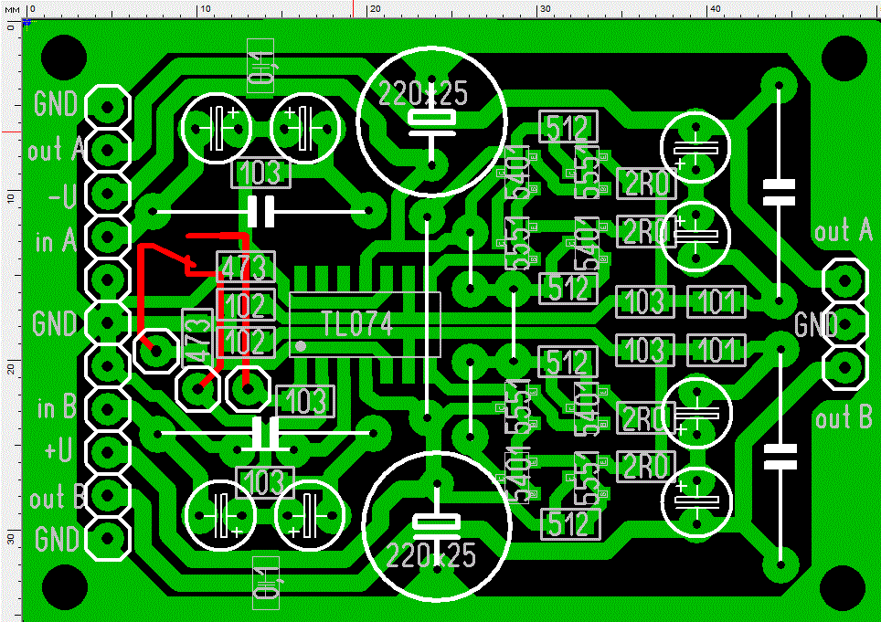
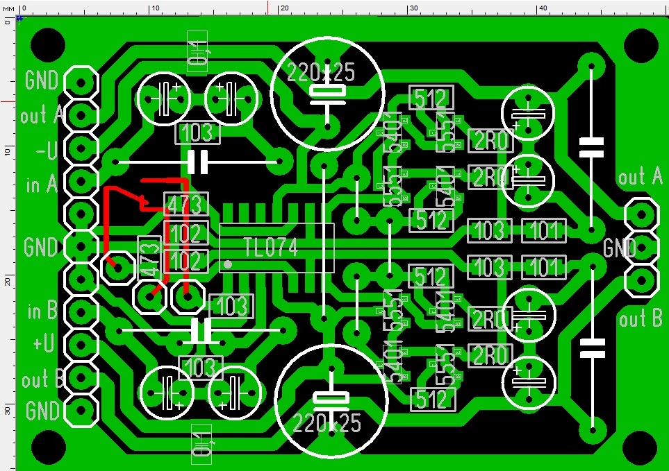
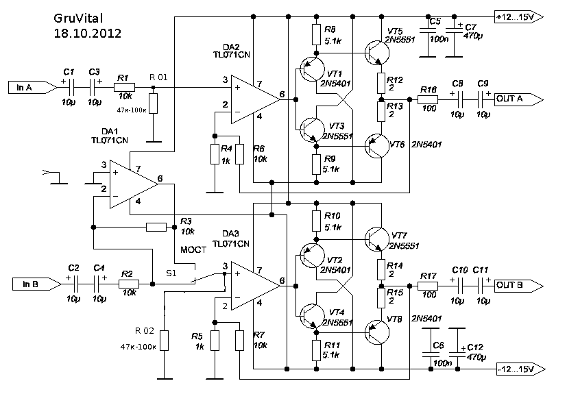
Представляю вашему вниманию ПП: миниатюрного ВПУ Ю.Солнцева, РАДИО 85/4 выполненный на современной элементарной базе с применением SMD... (+ инвертор для включения 2-х УМЗЧ в мостовой режим работы, если кому потребуется).
Вот еще вариант монтажа на 3-х ОУ TL071 в DIP корпусе... 

| preamp SMD.jpg |
| Описание: |
|
| Размер файла: |
306.89 КБ |
| Просмотрено: |
565 раз(а) |

|
preamp_SMD.gif 90.12 КБ Скачано: 968 раз(а)
ПУ.gif 16.03 КБ Скачано: 1216 раз(а)
Preamplifier_ SMD.rar 24.88 КБ Скачано: 886 раз(а)
|
|
|
RedCAT
|
| Могу порекомендовать УМЗЧ ВВ Сухова. По своим характеристикам он оставляет позади многие распространенные схемы усилителей. КГ у него был около 0,0003%. Ранняя версия схемы собрана полностью на отечественных деталях (в выхлопе КТ818 и КТ819) и имеет мощность 100Вт, но есть поздние модификации на 200 Вт и более. |
|
GruVital
Не фанат форума
Сообщения: 4794
|
|
Rom-Zecs
Передовик
Сообщения: 2900
|
| киев писал: | | GruVital писал: | | Так как приближается зимний период |
То собери усил класса А, заодно и отопление.  |
поддерживаю! обогреватель в нагрузку, рассеем киловат, получим 200ватт и акустику аля http://radionostalgia.ca/forum/viewtopic.php?f=78&t=51
и | Цитата: | | весь дом колбасит под отбойный молоток |
|
|
locik
Завсегдатай
Сообщения: 585
|
| чой та малавата 200вт для дома.на малаток не потянет.2Квт падайдеть.внутри маа-лень-кай машинки(Ока) 200вт навернае достатачна. |
|