| Автор | Сообщение |
oleg1ma
Завсегдатай
Сообщения: 371
|
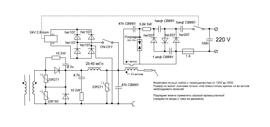
| bratsk2004 писал: | | Что из осциляторов можите предложить, готовый вариант 5 тыс стоит поэтому и хочу сам сделать. | А делов-то на пять минут и даром.
Осцилятор.JPG 46.19 КБ Скачано: 657 раз(а)
|
|
|
bratsk2004
|
| oleg1ma писал: | | А делов-то на пять минут и даром. |
Жаль что питание отдельное требует да еще от 220в, читал про УВК7 ненадо отдельного питания.
А можите еще что-нибудь предложить?
ДОБАВЛЕНО 07/11/2013 16:11
еще вопрос а в качестве разрядника в осциллятор (схема выше) подойдет газовый разрядник на 600в http://www.chipdip.ru/product/b88069-x780/
ДОБАВЛЕНО 07/11/2013 16:28
еще вопрос по схеме, конденсаторы на какое напряжение 47n, 1мк CDD81; вместо ферритового кольца могу кольцо из стали пременить (завалялся трансформатор круглый) |
|
Jorg63
Передовик
Сообщения: 1185
|
| bratsk2004! судя по вашему посту я так понял этот осцилятор вам и нафиг нужен! |
|
|
bratsk2004
|
| ваша схема берет своей простотой, так что я ее рассматриваю и буду вам благодарен за помощь и разъяснение, например по использованию железного кольца |
|
oleg1ma
Завсегдатай
Сообщения: 371
|
| bratsk2004 писал: |
Жаль что питание отдельное требует да еще от 220в, читал про УВК7 ненадо отдельного питания.
А можите еще что-нибудь предложить?
| А вам для работы сварочника, нужно отдельное питание 220в, или он у вас от батареек работает.Могу еще предложить поискать на просторах нета и поучится, как заработать 5 тысяч и купить осцилятор.

|
|
Staker
Завсегдатай
Сообщения: 870
|
| Вот что у меня получилось при окончательной настройке на ''новом'' трансе (Для оптимизации параметров пришлось уменьшить Cрез до 0,15 мкФ): fрез(fраб)кГц 36(34), зазор1,2мм, 9витков, Iкз/Iраб 175/220, Uна нагр. 0,15 -30В. 5ка горит уверенно, дуга тянется на 7мм. U на дуге гуляло в пределах 25-40в(в зависимости от длины дуги).Транс Е65 16витков(2,54мм2) / 3+3(на ХХ не греется). Больше 180А выжать не удалось. |
|
Jorg63
Передовик
Сообщения: 1185
|
| Staker писал: | | . Больше 180А выжать не удалось. | Мало тебе тока? рельсы варить будешь? |
|
Staker
Завсегдатай
Сообщения: 870
|
| Jorg63 писал: | | Staker писал: | | . Больше 180А выжать не удалось. | Мало тебе тока? рельсы варить будешь? | Хватит думаю Дома будет около 150А...
ДОБАВЛЕНО 07/11/2013 19:08
Jorg63, можно, конечно, попробовать поднять рез частоту до 40кГц(смотав виток с дросселя), но незнаю, будет лучше или хуже т.к. характеристика дуги станет более жесткой... |
|
Jorg63
Передовик
Сообщения: 1185
|
Staker! Да делай ты что хочешь только не дури голову себе и людям!  |
|
Staker
Завсегдатай
Сообщения: 870
|
| Jorg63 писал: | Staker! Да делай ты что хочешь только не дури голову себе и людям!  | Даже и не думал...  |
|
Skif
Завсегдатай
Сообщения: 876
|
| Jorg63 писал: | | TIG из свинореза не получиться!!!! | Жорж, препятствий для этого нет. Характеристика самое то. Вольфрамовый электрод сильно убиваться не должен, так как ток при касании будет небольшой и растет только после отрыва электрода от заготовки. Так что можно без осциллятора. Но с ним конечно же удобнее.
Через недельку попробую что получится, если к свинорезу МИГ прикрутить. Хотя вот тут в успехе не уверен |
|
Staker
Завсегдатай
Сообщения: 870
|
Пила на резаке 1R в разрыве - питания моста,ХХ, 1в/дел

|
|
Jorg63
Передовик
Сообщения: 1185
|
Стакер ! искажения пилы нет.Пила отличная. С такой пилой проблем с Ебуками не должно быть если снабера на последних правильные.Если была бы волнообразная,как на рисунке помечена или вершина пилы имела загиб вверх,то жизнь бы Ебуков значительно укоротилась и снабера не помогают.
хоть и 1 ампер подмагничивание,может качество феррита.если только не врет осел и откалиброван,чуть завышено. и резак измерительный точно 1 ом а не выше. Если действительно на холостом не греется феррит транса то можно работать. При каком напряжении сети замер? можешь на этом резаке замерять вольтметром падение напряжения,должно быть не более 150-170 миливольт. Не более 0,7-0.8 ампер задаю подмагничивание максимально для того чтобы при повышенной сети,бывает и 240 вольт,транс не вошел в насыщение. На одном комплекте феррита транса надо этот ток смотреть,на 2 комплектах это не критично,запас есть солидный! |
|
Staker
Завсегдатай
Сообщения: 870
|
| Jorg63, падение U на R уже померять не смогу. Да и ето ни к чему, если Вы пишете что все гуд. Сеть 220В, резак 1Ом+-1% |
|
Jorg63
Передовик
Сообщения: 1185
|
| Staker писал: | | Jorg63, падение U на R уже померять не смогу. Да и ето ни к чему, если Вы пишете что все гуд. Сеть 220В, резак 1Ом+-1% | если транс на холостом ходу за час более 40-45 градусов сердечник не грееться то тогда проблем не должно быть |
|
|
!Minus
|
| bratsk2004 писал: | Жаль что питание отдельное требует да еще от 220в, читал про УВК7 ненадо отдельного питания.
А можите еще что-нибудь предложить? еще вопрос по схеме, конденсаторы на какое напряжение 47n, 1мк CDD81; вместо ферритового кольца могу кольцо из стали пременить (завалялся трансформатор круглый) | Предложенная схема очень проста и надёжна, ещё более простой и в то же время хорошей - найти не удастся.
Конденсаторы в утроителе напряжения 1мкФ 400вольт или более, на выходе умножителя 47 nF 1000V (или на 2000в для надёжности). Если нет ферритового кольца, можно применить сердечник от строчника ТВ. Пытаться заменять феррит железом не следует. |
|
|
михаил1983
|
Доброго времени суток!
Подскажите пожалуйста, имеются транзисторы IRG4PC50UDPBF можно их использовать или нет? Смущает приставка PBF.... |
|
|
!Minus
|
| михаил1983 писал: | | Смущает приставка PBF.... | PbF означает "Plumbum free" - приборы не содержат свинца. Можно на неё не обращать внимания. |
|
|
михаил1983
|
| !Minus писал: | | михаил1983 писал: | | Смущает приставка PBF.... | PbF означает "Plumbum free" - приборы не содержат свинца. Можно на неё не обращать внимания. |
Благодарю!!! |
|
Skif
Завсегдатай
Сообщения: 876
|
до кучи они и стоят заметно дешевле свинцовых. Но есть нюанс. Не всегда это хорошо. Если вы такому ключику обеспечите отличный теплоотвод, то переживать не о чем. А вот если через презервативы, тогда амплитуда термоциклов способна будет растрескать безсвинцовые соединения внутри ключа, так как они несколько более хрупкие, чем со свинцом.
PS / возможно я отстал от жизни, и на сегодняшний момент они сравнялись по надежности
AleksandrG, ну как там у нас обстоят дела с нестандартными решениями? |
|