| Автор | Сообщение |
Staker
Завсегдатай
Сообщения: 870
|
| maksim_tverdohlb писал: | | После транса(16-17В) - мост- кондер - 7812-кондер )))) | ...вполне работоспособно, только лучше 7815)... А еще лучше прикупить ИБП на 12-15В, 2А. |
|
|
maksim_tverdohlb
|
Рег тока на мин ,10В/дел
Рег тока на макс,10В/дел
ДОБАВЛЕНО 14/09/2013 18:43
Осцылограма с выхода ТГР и нагружен 330 ом
ДОБАВЛЕНО 14/09/2013 18:44
Сигнал в норме?
ДОБАВЛЕНО 14/09/2013 18:56
 |
|
Skif
Завсегдатай
Сообщения: 876
|
| не 330 ом а 22нФ нагрузи одну обмотку, а потом осциллограммы выкладывай |
|
Jorg63
Передовик
Сообщения: 1185
|
| 22 нан замного будет наверное,4.7-6.8 нан лучше. а еще лучше послед цепочкой 4,7-6,8нан+ 50 ом резак. |
|
Skif
Завсегдатай
Сообщения: 876
|
| нет, емкость затвора, в зависимости от ключа от 3 до 6нан, а ключа 4. Итого в среднем 22нана получается эквивалент 4х ключей. Последовательно включить резистор на 1-2 ома. Это даст достоверную картину |
|
|
maksim_tverdohlb
|
нагрузил 10n |
|
Skif
Завсегдатай
Сообщения: 876
|
| сигнал нормальный, повесь последовательно первичке 1 ом и двигай дальше |
|
|
maksim_tverdohlb
|
| Мотаю транс на 2Е65 14/3+3.Сойдет? |
|
Jorg63
Передовик
Сообщения: 1185
|
| Skif писал: | | нет, емкость затвора, в зависимости от ключа от 3 до 6нан, а ключа 4. Итого в среднем 22нана получается эквивалент 4х ключей. Последовательно включить резистор на 1-2 ома. Это даст достоверную картину | для достоверной картины логично все 4 обмотки грузить реальной затворной емкостью. |
|
mjntana
Завсегдатай
Сообщения: 587
|
| maksim_tverdohlb писал: | | Мотаю транс на 2Е65 14/3+3.Сойдет? |
Это смотря как и чем намотаеш. . Сойдет конечно,главное чтобы сердечники были качественные,желательно Эпкос.
ДОБАВЛЕНО 15/09/2013 09:17
| Jorg63 писал: | | Skif писал: | | нет, емкость затвора, в зависимости от ключа от 3 до 6нан, а ключа 4. Итого в среднем 22нана получается эквивалент 4х ключей. Последовательно включить резистор на 1-2 ома. Это даст достоверную картину | для достоверной картины логично все 4 обмотки грузить реальной затворной емкостью. |
Ну вы мужики завели карусель . Главное на осциле у человека работу видно. Размах сигнала ,мертвое время,частота,сбоев нет.Можно идти дальше,и потом проверить сигнал уже на ключах,это и будет достоверней некуда. |
|
Jorg63
Передовик
Сообщения: 1185
|
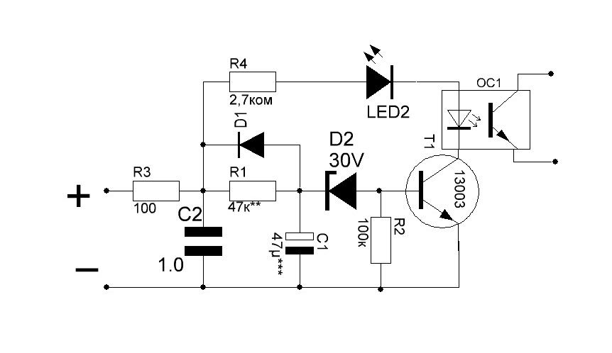
если кому интересно ,предлагаю схемку глушения шим,а при смене стабилитрона на 12 вольт и убирании D1 работает как антизалип. исполнительная часть оптикой под конкретную схему управы. если интересно то под нужную схему управы увяжу.
глушил шим-антизалип.jpg 26.82 КБ Скачано: 701 раз(а)
|
|
|
Wlad&Mir
|
| maksim_tverdohlb, для печек нужен хороший блок питания, при настройке все возможно и работает, а на просадке часто бывают проблемы. Советую хорошо поганять БП. |
|
Staker
Завсегдатай
Сообщения: 870
|
| Здарова! Какое напряжение на ИБП лучше виставить для однополярных 15v стабилитронов, включеных последовательно-встречно, что стоят на затвор-эмитер IGBT ? Вольт 14 хватит? |
|
oleg1ma
Завсегдатай
Сообщения: 371
|
| Staker писал: | | Здарова! Какое напряжение на ИБП лучше виставить для однополярных 15v стабилитронов, включеных последовательно-встречно, что стоят на затвор-эмитер IGBT ? Вольт 14 хватит? | Все зависит какой у тебя ТГР. и драйвер, если ТГР один к одному, то 15в в самый раз. |
|
Staker
Завсегдатай
Сообщения: 870
|
| Кто че думает о намотке силового транса слоями...? К примеру: у меня сейчас 9 витков первички, сверху вторичка-думаю поверх вторички намотать еще 8-9 витков первички. |
|
Jorg63
Передовик
Сообщения: 1185
|
| Staker писал: | | Кто че думает о намотке силового транса слоями...? К примеру: у меня сейчас 9 витков первички, сверху вторичка-думаю поверх вторички намотать еще 8-9 витков первички. | Меньше думай,вам противопоказано думать! все уже на форуме додумано до вас!вам только постараться до ума довести начатое. |
|
Staker
Завсегдатай
Сообщения: 870
|
| Jorg63, ок. Затворные резюки можно ставить 8,2-8,5 т.к. нет в наличии 7,5. ? |
|
Jorg63
Передовик
Сообщения: 1185
|
| ставь такие.если все нормально с импульсами то такой разброс погоды не делает |
|
Staker
Завсегдатай
Сообщения: 870
|
| Jorg63, ок. А в каких пределах можно подбирать сопротивление? От и до... Спасибо. |
|
Jorg63
Передовик
Сообщения: 1185
|
| до 10-12 ом точно картинку импульса не изменит в худшую сторону. |
|