| Автор | Сообщение |
|
Роман303
|
всем привет. собрал усилитель на мс пал007а, при включении на выходе появляется звук и через несколько секунд проподает. в чём может быть причина?
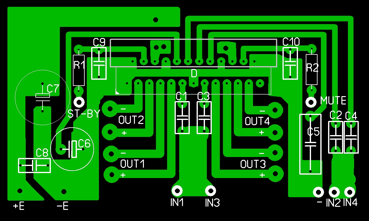
| печатная плата.JPG |
| Описание: |
|
| Размер файла: |
345.28 КБ |
| Просмотрено: |
1270 раз(а) |

|
схема.jpg 93.22 КБ Скачано: 879 раз(а)
|
|
Yuritsh
Фанат форума
Сообщения: 18498
|
| Там есть несколько ног, от которых зависит, будет звук, или не будет. Вот и озвучь на них напруги, в том и другом случае. |
|
|
B.B.
|
| Роман303, на резисторах с обозначением R1 и R2 (STBY и MUTE) должен быть положительный потенциал, т.е. единица. |
|
Joiner
Фанат форума
Сообщения: 3612
|
|
|
Роман303
|
у меня STBY и MUTE +12в подключено, R1 на 10к R2 на 47к стоит, плату в нете нашёл попробую с6 перевернуть
ДОБАВЛЕНО 17/03/2015 20:09
перевернул с6 всё заработало. спасибо за помощь  |
|