| Автор | Сообщение |
|
zaw
|
Добрый день
Имею цифровую приставку GAL RS-1010L
В ней встроенный БП от сети 220В
По ряду причин, в дороге, при отключении напряжения 220В, возникла необходимость запитать приставку от 12В.
Подскажите, что и как нужно для этого сделать.
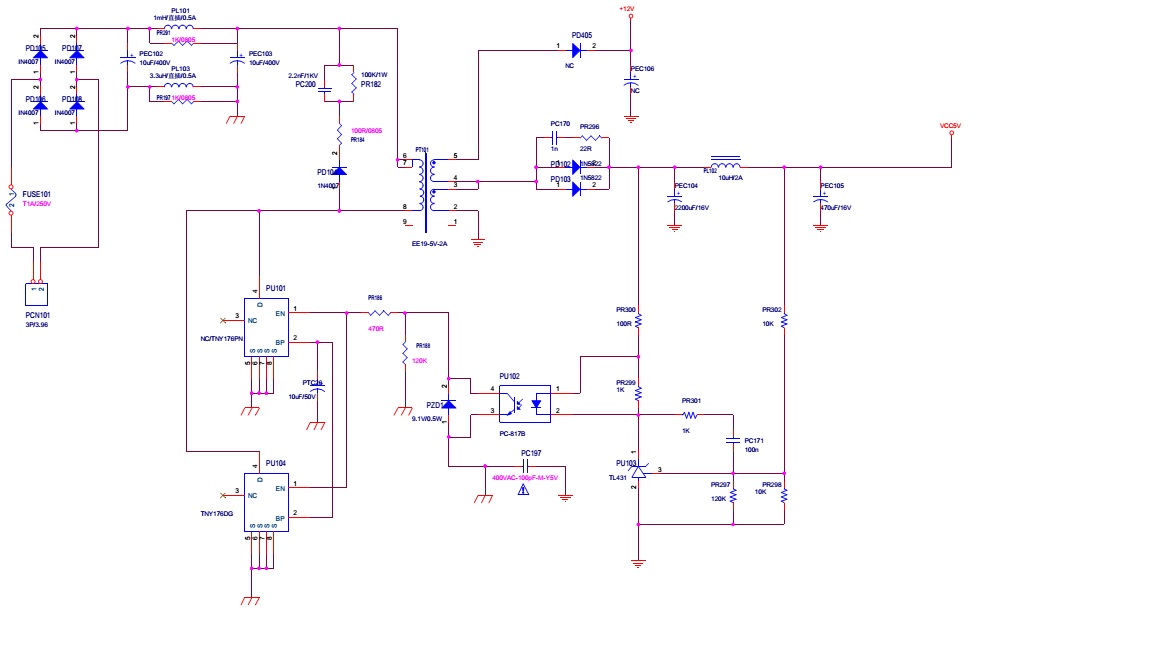
Для наглядности прилогаю схему встроенного БП
часть.jpg 43.01 КБ Скачано: 375 раз(а)
|
|
Yuritsh
Фанат форума
Сообщения: 18498
|
|
|
zaw
|
Я наверное не правильно приложил часть схемы.......
Вот полная схема, и как мне кажется, что нужно сделать как-то иначе.
Или все же Ваш вариант, но тогда , как для питания других частей приставки использовать 12В от внешнего источника и куда их подавать ?
.jpg 90.2 КБ Скачано: 363 раз(а)
|
|
|
zaw
|
| а где же технари, которые могут помочь ?? |
|
БЕЗЫМЯННЫЙ
Бегущий по граблям
Сообщения: 7608
|
| Дык вроде исчерпывающий совет уж дан. |
|
Yuritsh
Фанат форума
Сообщения: 18498
|
| zaw писал: | | а где же технари, которые могут помочь ?? | Если ты полный НОЛЬ, то вряд ли тебе кто-то сможет помочь.
| zaw писал: | | и как мне кажется, что нужно сделать как-то иначе. | Ну так сделай иначе. И не пудри мозг другим. |
|
СЕРГЕЙ-МАСТЕР
Завсегдатай
Сообщения: 402
|
| КРЕН не вариант, там ток 2 А. DC-DC конвертер на LM25-76 , -96. Или глобальный вариант: преобразователь с 12 на 220. |
|
|
zaw
|
а так нельзя разве
о преобразователе я тоже думал, но хотелось бы решить задачу по минимуму затрат, вот поэтому и обратился за советом
А насчет нуля скажу так, каждый в своем деле профи, а в другом ноль и не надо обзываться
Лучше просветить правильно, что бы понятно даже начинающему было, я так думаю
12В схема.jpg 85.64 КБ Скачано: 371 раз(а)
|
|
|
zaw
|
Я кажется понял, приставка питается напряжением 5В и тогда вариант с кренкой на 5В это и есть решение, Да ?
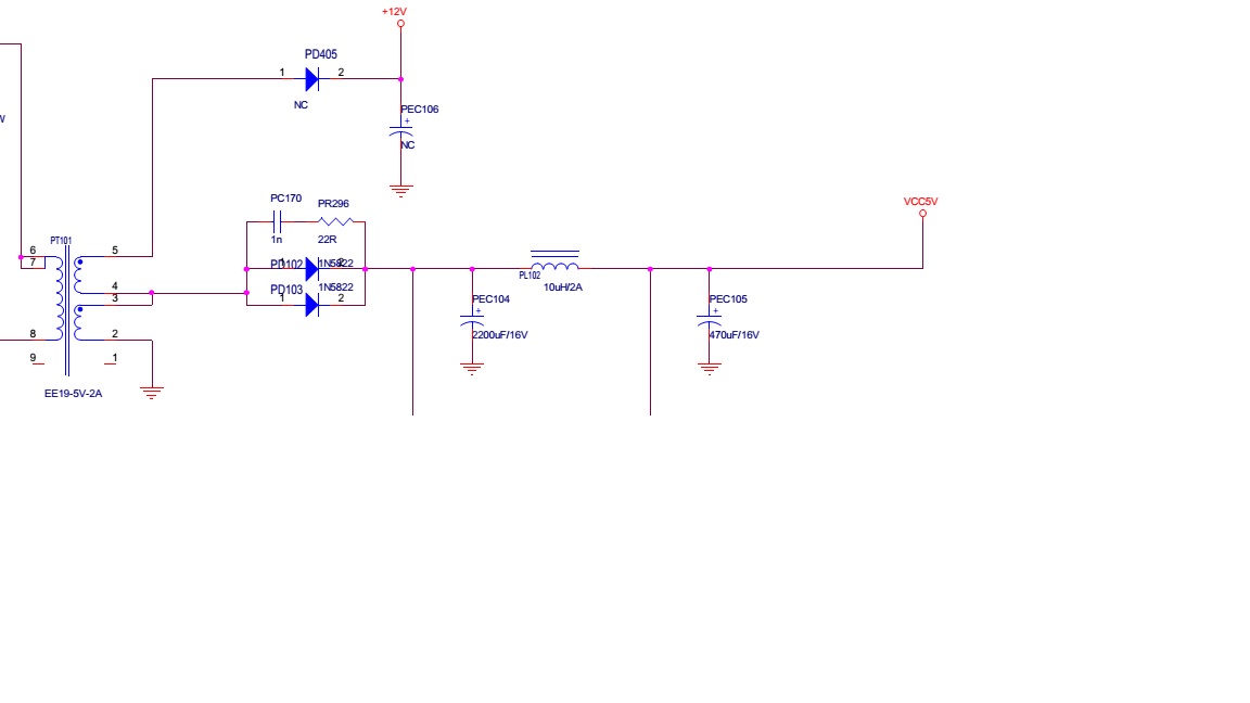
Но тогда у меня вопрос - что за напряжение выходит с транса вывод 5 через стабилитрон +12В, для чего оно?
На приставке нет ни входа, ни выхода (нет разъема на корпусе) 12В
.jpg 90.2 КБ Скачано: 283 раз(а)
|
|
БЕЗЫМЯННЫЙ
Бегущий по граблям
Сообщения: 7608
|
| Где вы там стабилитрон то увидели? А для чего эти плюс 12 это надо у вас спросить, полная схема то у вас есть, а здесь ее не видать. Если отсутствие разъема питания на корпусе является непреодолимым препятствием, то может его можно как-то внедрить в корпус. |
|
СЕРГЕЙ-МАСТЕР
Завсегдатай
Сообщения: 402
|
| Там же на схеме два напряжения: 5 и 12. Они оба нужны!!! ( Не спрашивай зачем, если есть - значит нужно) Почему кренка не катит: по линии 5 В очень большое потребление тока - до 2 А, кренка 7805 держит до 1,5. |
|
|
zaw
|
Для Сергея-Мастера
Я тоже думаю, что +5 и+12 нужны для работы приставки
А если сделать так, как я нарисовал, так можно, работать будет?
12В схема.jpg 85.64 КБ Скачано: 315 раз(а)
|
|
БЕЗЫМЯННЫЙ
Бегущий по граблям
Сообщения: 7608
|
| zaw, Постоянный ток через трансформатор не ходит, в витках путается. А если 1.5а не хватает, то можно и на LT1083 посмотреть. |
|
|
zaw
|
Безымянному
ПРо ток понял, не будем его путать
Я вот положил полную схему приставки, как Вы просили
Вот посмотрите ее и пожалуйста скажите, что вся приставка работает от +5В, или все же нужно еще и +12В ей ?
И если нужно еще 12В, то куда их подавать нужно?
.pdf 499.03 КБ Скачано: 1818 раз(а)
|
|
БЕЗЫМЯННЫЙ
Бегущий по граблям
Сообщения: 7608
|
| "Меня терзают смутные сомнения..." (С) что 12 в этой приблуде нужны только для формирования сигнала aspect ratio для скарта и соответственно если скартом не пользоваться, то можно кормить ее только от 5в. ЗЫ: вполне возможно что что-то просмотрел и принимать мои слова на веру не стоит. А куда подавать еще в самом начале (пост 2) уже было нарисовано. |
|
serega-64
Старший модератор
Сообщения: 10180
|
БЕЗЫМЯННЫЙ, ="Меня терзают смутные сомнения..."
"Положь трубку ... положь трубку, я сказал!"  |
|
|
zaw
|
Что то совсем меня запутали хлопцы.......
Я приложил полную схему приставки, просили....а конкретики нет , как и ответов на мои "наивные" вопросы........см выше
Кто на пальцах сможет сказать, что и как делать в моей ситуации ????
Повторюсь - на пальцах объяснить, т.к. я вроде , как начинающий |
|
БЕЗЫМЯННЫЙ
Бегущий по граблям
Сообщения: 7608
|
| Pec104 видишь? Подай на него 5в. |
|
Yuritsh
Фанат форума
Сообщения: 18498
|
| zaw писал: | | я вроде , как начинающий | Не лукавь. Если ты собрался на транс постоянку подать - то тебе до начинающего, как до Китая раком.
| СЕРГЕЙ-МАСТЕР писал: | | Там же на схеме два напряжения: 5 и 12. Они оба нужны!!! ( Не спрашивай зачем, если есть - значит нужно) | Ну, не факт. На схеме и диод, и лит по 12 Вольтам, обозначены как NC. Надо конкретно смотреть, есть они на плате, или нет. |
|