| Автор | Сообщение |
|
Чекист Чекистов
|
| Не вдаваясь в подробности, нужна схема экстренного охлаждения. Выбор пал на элементы Пельтье. Вопрос такой: есть ли схемы терморегуляции для них. Как я понял, что есть зависимость между температурой и током и температурой. Есть ли готовая схема или расчеты для построения схемы? |
|
Rom-Zecs
Передовик
Сообщения: 2900
|
| Нитроглицерин варить собрался? |
|
Lenchik
Фанат форума
Сообщения: 7937
|
| Чекист Чекистов, Пельтье не температуру держат, а разность температур. Если не будешь горячую сторону охлаждать у тебя и холодная нагреется. |
|
|
Чекист Чекистов
|
| Lenchik писал: | | Чекист Чекистов, Пельтье не температуру держат, а разность температур. Если не будешь горячую сторону охлаждать у тебя и холодная нагреется. |
Мне нужен точный диапазон рабочих температур. Чем больше нагрев, тем хуже работает устройство, но и переохлаждать его тоже не нужно. |
|
Lenchik
Фанат форума
Сообщения: 7937
|
| На горячую сторону радиатор с вентилятором. А к элементу терморегулятор подключи. Терморегулятор можно любой, всё зависит какую температуру тебе нужно. Можешь даже от бытового холодильника. Я например к термопоту приделал платку управлением оборотами вентилятора от компьютерного блока питания. |
|
|
Чекист Чекистов
|
| Что представляет из себя терморегулятор? Если это термодатчик и реле, то он будет включаться в том случае, когда температура превысит заданное значение. Мне нужно, чтоб при активной работе, узел оставался комнатной температуры. Плюс-минус 1 градус. При таком диапазоне терморегулятор будет щелкать туда сюда бесконечно. |
|
answer
Передовик
Сообщения: 1885
|
Чекист Чекистов, В свете сказанного Вами , пожалуйста, вдайтесь в подробости, Вы хотите устройство, которое поддерживает температуру в пределах 1 градус цельсия, и при этом Вас напрягает срабатывание самого термореле.  |
|
Rom-Zecs
Передовик
Сообщения: 2900
|
| Тогда электронная аналоговая регулировка нужна |
|
Lenchik
Фанат форума
Сообщения: 7937
|
| Похоже чекист по скудоумию считал что элементы сами умеют стабилизировать температуру. Элемент Пельтье это тепловой насос, тот же холодильник. Одна сторона нагревается, другая охлаждается. Термостабилизация должна электроникой обеспечиваться. |
|
|
Чекист Чекистов
|
| Да. Мне нужно устройство регулировки. Аналоговое или цифровое - без разницы. Снять ЭДС с термопары и поставить обратную связь по напряжению. Может у кого есть опыт работы с таким устройством? |
|
toto
Фанат форума
Сообщения: 3353
|
| answer писал: | Чекист Чекистов, В свете сказанного Вами , пожалуйста, вдайтесь в подробости, Вы хотите устройство, которое поддерживает температуру в пределах 1 градус цельсия, и при этом Вас напрягает срабатывание самого термореле.  |
и в чём проблема: тепло - включаем пельтье, холодно - нагреватель. разносим на четверть градуса и вуаля. я так комнату термостатировал - на удивление в пределах градуса оставалась, только вместо пельтье кондей - три года тарабанила, пока кондей не сдох :-)
ДОБАВЛЕНО Ноябрь 15 2015
пс
с термопарой точность градусов 10 будет :-) есть датчики цифровые, аналоговые, термосопротивления наконец. |
|
Rom-Zecs
Передовик
Сообщения: 2900
|
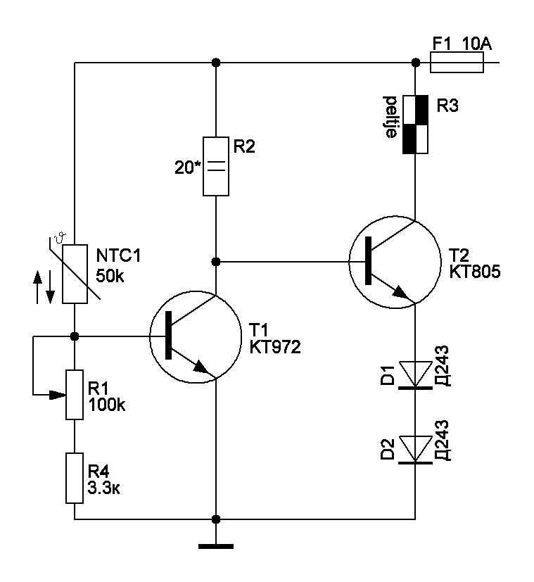
Усилитель с обратной связью по температуре, пельтъе в нагрузку датчик на вход, удобнее однотактный
.PNG 4.48 КБ Скачано: 387 раз(а)
|
|
|
Чекист Чекистов
|
| Lenchik писал: | | Похоже чекист по скудоумию считал что элементы сами умеют стабилизировать температуру. Элемент Пельтье это тепловой насос, тот же холодильник. Одна сторона нагревается, другая охлаждается. Термостабилизация должна электроникой обеспечиваться. |
Я по моему так и говорил, что мне нужна схема стабилизатора. Я знаю что такое элемент Пельтье. |
|
Lenchik
Фанат форума
Сообщения: 7937
|
Чекист Чекистов, Чего ты там стабилизировать собрался? Элемент Пельтье это термопара наоборот. Даже если на неё подать стабильное напряжение, температура будет нестабильна. Температура будет зависеть от тепловыделения объекта и от температуры окружающей среды. Аналоговый регулятор напряжения это бред сивой кобылы, вы сначала посмотрите какой ток течет через элемент. Вам в этом случае на регулирующий элемент надо будет отдельную систему охлаждения ставить.
Нагреватель к элементу Пельтье это собаке пятая нога. Если на него поменять полярность, то что охлаждало будет нагревать, а то что грело охлаждать.
Тут уже одни прожектёры димеры приделывали к паялной станции. Как то через пень колоду оно работает, но массово это ни кто в здравом уме использовать не будет. |
|
Rom-Zecs
Передовик
Сообщения: 2900
|
| Lenchik писал: | | Чекист Чекистов Аналоговый регулятор напряжения это бред сивой кобылы, вы сначала посмотрите какой ток течет через элемент. Вам в этом случае на регулирующий элемент надо будет отдельную систему охлаждения ставить. | нормально 10...20 ватт тепла это мелочи |
|
|
Ivan321
|
| Чекист Чекистов писал: | | Lenchik писал: | | Чекист Чекистов, Пельтье не температуру держат, а разность температур. Если не будешь горячую сторону охлаждать у тебя и холодная нагреется. |
Мне нужен точный диапазон рабочих температур. Чем больше нагрев, тем хуже работает устройство, но и переохлаждать его тоже не нужно. |
Это звать термостатирование объекта.
На пельтьеры есть у техасских инструментов, или имени меня, не помню, специальные микросхемы. Типа умного D-class усилителя, переполюсовывающего ток на пельтьере в зависимости что нужно, нагревать или охлаждать термостатируемый объект.
Погугли по "thermostat peltier IC", или вроде того.
ДОБАВЛЕНО 23/11/2015 20:34
Я просто знаю, что попадалось, я сохранял, но мне разыскивать влом - сам погугли
ДОБАВЛЕНО 23/11/2015 20:35
| Цитата: | | удобнее однотактный |
Rom-Zecs, нет.
ДОБАВЛЕНО 23/11/2015 20:38
https://www.google.ru/?gfe_rd=cr&ei=mEBTVurfO9HGZLu7rugE#newwindow=1&q=thermostat+peltier+IC+maxim
ДОБАВЛЕНО 23/11/2015 20:52
1978/1979, имени меня. Именно это советую. |
|