| Автор | Сообщение |
|
dkazak05
|
Всем добрый ....!
...народ была подобная тема два года назад http://monitor.espec.ws/section44/topic256089.html, так я и не понял как она решилась но ничего полезного для себя не почерпнул.
Добыл инфу, что самсунговские зарядки на 5v имеют очень большой запас. Из кучи своих зарядок нашел вот этот TAD037EBE(5v, 0.7A) имеет внутри следующие кишки: шим SC1009, оптрон 817, и шестилапая(SOT23-6) на ней нацарапано E2B, в ин-ете на подобный девайс(SC1009) нарыл не много, точнее сказать,,,, ,,,вообще ничего не нарыл, кроме её аналога TNY264(за достоверность не отвечаю). Прошло без малого 2 года, неужели за 2 года ни у кого не возникла подобная ситуация(повысить напругу у зарядника)? У меня задача: у этой зарядки задрать напругу до 12v, ток при этом мне нужен не больше 200мА, хотя по сути он выдаст и больше. Встречался кто с такой проблемой?, может кто чего сказать или поделиться? |
|
sergeisam
Завсегдатай
Сообщения: 467
|
| dkazak05 писал: | | неужели за 2 года ни у кого не возникла подобная ситуация(повысить напругу у зарядника)? |
Собственно, а зачем себе морочить одно место с зарядками, если готовый блок питания на 12 Вольт стоит сущие копейки ?  |
|
|
ew6ff
|
| в таких девайсах напряжение контролируется TL431 находиш делирель на управляющей ножке тлки. меняеш параметр одного из резисиоров смотриш куда изменилось напряжение делаеш выводы.Ну короче делителем на TL431 |
|
Lenchik
Фанат форума
Сообщения: 7937
|
| dkazak05, На так много не стоит повышать напряжение, пропорционально этому поднимется амплитуда импульсов на первичной обмотке и может пробиться ключевой транзистор. |
|
serega-64
Старший модератор
Сообщения: 10180
|
Lenchik, =поднимется амплитуда импульсов на первичной обмотке и может пробиться ключевой транзистор=
Немного не так, амплитуда постоянна, а вот скважность меняется, пытался из 12 вольтового 4 амперника выжать 19 вольт, наблюдал осликом при максимальном заполнении, шимка больше уже не могла выдать, добился 17 вольт и ток макс 2А, ежели транс заточен под 12 вольт плюс-минус 3, то ни чем ты не поднимешь, как тока доматывать вторичку. |
|
Lenchik
Фанат форума
Сообщения: 7937
|
serega-64, Вы не правы. Я сам такой блок питания рассчитывал. Не поднять напряжение на выходе, не подняв на входе. Один конец трансформатора подключен к +315, второй когда транзистор открыть на земле, то есть отрицательный импульс всегда -315, а вот положительный импульс зависит от скважности. Чем больше энергия запасенная в трансформаторе, тем выше напряжение. Если транзистор открывать на большее время, то отрицательный импульс будет шире, а положительный уже, но выше, то есть иметь большее напряжение.
Кроме опасности пробоя, есть еще опасность того что сердечник в насыщение войдет, так как отрицательные импульсы будут большей длительности.
А то что это Самсунг, так это минус. У них блоки питания не очень надежные. |
|
serega-64
Старший модератор
Сообщения: 10180
|
Lenchik, Да, ты прав, я как то обратный ход, вернее его амплитуду из виду то упустил.  |
|
Yuritsh
Фанат форума
Сообщения: 18498
|
| dkazak05 писал: | | Прошло без малого 2 года, неужели за 2 года ни у кого не возникла подобная ситуация(повысить напругу у зарядника)? | Неужели ты считаешь, что на форуме так много придурков, которым больше и делать нечего, как из 5-ти вольтовых БП варганить 12-ти вольтовые, и наоборот??? |
|
|
dkazak05
|
ew6ff - нет в нем 431, я же написал его кишки в 1-ом сообщении. Во блин, тему то развернули. Не пропал я смотрю у людей интерес.
Yuritsh - я чё, по твоему придурок?, из за одного кулера из БП от компа, рисовать, чертить, травить, сверлить и пр. - плату сооброжать!, когда вагон и маленькая тележка зарядников валяется. Ребенку захотелось с вентилятором поиграться. У тебя вообще чувство юмора имеется или отсутствует? Я по моему никого этим не напряг, да и сам посмотри.... ...я такой не один которому на скоряк надо зарядку переделать. Народ вон посмотри, ещё как интересуется этим, амплитуды даже замеряет , чё это?, по твОему все придурки? К народу надо мя-якше, а на жизнь смотреть ши-иршэ - и народ к тебе потянется - Юрич-чь, проказник. |
|
|
dkazak05
|
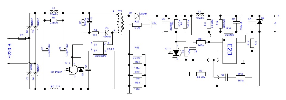
Народ. Нашел в архиве схему горячей на подобной шимке. Подрихтовал только то что было на плате остальное один в один сходится. Не могу понять чего за элементы стоят выделенные на фото.
На схеме они то же видны, но на схеме я их обозначил как они примерно вели себя по прибору, ну и само собой ,учитывая технологию изготовления SMD компонентов, может кто ещё чего высказать по этому поводу?
....а вот низковольтную часть в таком исполнении я не встречал, в свободное время отрисую(может кому понадобится). |
|
Lenchik
Фанат форума
Сообщения: 7937
|
| dkazak05, ты совсем что ли не читаешь. Ничего не получится, тебе же написали. Компаратор стоит как раз на холодной стороне, он и определяет выходное напряжение. Если ты даже переделаешь ту часть схемы что отвечает за напряжение, все равно ничего не получится. Если ты такой упёртый, то попробуй схему удвоения на выходе применить. А если зарядников много, то включи два последовательно. От 10 вольт вентилятор вполне прилично закрутится. |
|
БЕЗЫМЯННЫЙ
Бегущий по граблям
Сообщения: 7608
|
| Lenchik, есди учесть что диапазон входных напряжений от 110 до 230 в. То шансы на успех есть. |
|
|
dkazak05
|
| Цитата: | | ты совсем что ли не читаешь. |
Lenchik, нет не читаю, да у меня же три класса коридор . Какой ты тогда фонат то?, фонат должен знать своих собеседников, как подчиненный начальника. Ладно, бох меня рассудит, держи, кашу тебе для размышления, напиши, что бы ты здесь сделал, что бы этот блок начал выдавать 12v при том с нагрузкой в 0.5А и при этом чувствовал себя нормально. У меня уже часов шесть лампочка горит и темпер блока, чуть теплее тела человека.... ....как тебе такой вариант(это так, что бы смуту не наводил). Да, буду признателен если ты мне сможешь обьснить за элемент E2B, ну а если ты мне на неё ещё и даташит приложишь со всеми вытекающими, я наверное в толкан прокукарекаю .
monitor.JPG 60.02 КБ Скачано: 1032 раз(а)
|
|
Lenchik
Фанат форума
Сообщения: 7937
|
dkazak05, E2B не знаю что это такое, но эта деталь для вас не подходит. Это контроллер зарядки. В схеме есть датчик тока. Либо контролировало зарядный ток, либо ограничение максимального тока. Возможно даже что без нагрузки эта микруха запускала генератор периодически. Мне такие зарядники попадались, без нагрузки преобразователь работает не все время, а импульсами.
Для вашей цели обычной TL431 достаточно. |
|
|
dkazak05
|
....ну я пока не буду спорить и распространяться на счет E2B, давай подождем чего ещё гуру форума посоветуют, а потом я тебе расскажу.
| Цитата: | | Для вашей цели обычной TL431 достаточно. |
...да вопросов нет, там бы и простейший БП подошел бы нарезанный островками на стеклотекстолите(в место печатки), но время и движений на это сколько бы ушло?. А здесь, выдернул зарядку 40мин. всё готово а провода болтающиеся на зарядке-бонус к изделию . Я от тебя другого ждал
| Цитата: | | Ничего не получится, тебе же написали. |
- ну ладно, скажем ответ принят на троичку , совет же был на счёт 431. |
|
Lenchik
Фанат форума
Сообщения: 7937
|
| dkazak05, Если ты поднял выходное напряжение за счет обратной связи, изменил номиналы резисторов, то у тебя микросхема в горячей части пробьется. На ней импульсы стали большей амплитуды. То есть если ты действительно поднял с 5 до 12 вольт. Если даже не сразу, то как ни будь при случае. Надежность устройства понизится. |
|
|
dkazak05
|
...а как на счёт намотки транса или вообще его замены на другой? Но если верить народу и посмотреть аналог той микры которая стоит на рисунке, то запас у неё по шкале развертки сигнала прям вообще нормальный, а до 16v можно смело поднимать. Да БП работает в красной зоне, ну дак ты тогда не замыкай и не перегружай, как говорят "без фанатизма" пользуйся.
ДОБАВЛЕНО 25/08/2017 00:25
Lenchik, к стати, если уж ты заикнулся за сопротивления, какие из них ты бы начал менять для повышения напруги? |
|
Lenchik
Фанат форума
Сообщения: 7937
|
| dkazak05, R11 и R14 надо увеличить. Если схема верная. Я думаю SC1009PE пробьет, если трансформатор не перемотать. |
|
|
dkazak05
|
Lenchik, ни надо делать поспешные выводы...
| Цитата: | | Ничего не получится, тебе же написали. |
..тем более со слов что кто то что то написал. Я почему то неоднократно слышу и встречаюсь с тем, что люди переделывают зарядки и употребляют их где только возможно, корабли лишь только космические на них не запускают . Сосед по дачи 3-й год свой приемник слушает от зарядки. У меня пропеллер крутится уже всю ночь. А ты говоришь, что кто то, что то написал (их прёт клаву мацать целый день)
| Цитата: | | Если ты такой упёртый, то попробуй схему удвоения на выходе применить. |
...я не упертый, я от без исходности и срочности, а так же что бы не сверлить и рисовать плату, спросил у народа что они об этом думают и есть ли уже какие нибудь готовые решения, и что получил в ответ? .
...да у тебя нифига не получится, да ты возьми два БП срасти - и будет тебе счастья, и кем только не обозвали в плоть до придурка(мОдеру спасибо). А надо было лишь узнать есть ли схема и по возможности помочь советом, всё. Пока сам ни сел, не отрисовал и не разобрался толком помощи не от кого и не получил. Ты слышал хоть раз, как работает летающая тарелка?
В итоге вывод: на сайт monitor.espec в раздел Мастерская Самоделкина заходить надо только тогда, когда тебе делать нечего а по прикалываться хочется  |
|

|