ESpec - мир электроники для профессионалов


б\п ASCOT model a-420(ver. 2.01) обрыв "0"

  Список форумов » Настольные компьютеры

Следующая тема · Предыдущая тема
АвторСообщение
Сергей Шмелев 
Передовик
Сообщения: 1452
Сергей Шмелев
 
Сообщение #1 От 30/07/2009 20:20 цитата  

Хочется восстановить б\п ,который сам сгорел а мамку защитил .Сгорел W12NK90Z , резисторы ,электролиты после моста , транзистор С945,м\с UC3843B . Восстановил все. Не знаю только чем можно заменить диоды с маркировкой LT6242 и LT6536 (впервые с такой столкнулся)
Iwan 
Завсегдатай
Сообщения: 556
Iwan
 
Сообщение #2 От 30/07/2009 20:45 цитата  

Сергей Шмелев, LT6242HV это не совсем диоды...см. тут http://www.ic2ic.com/search.jsp?sSearchWord=LT6242HV&prefix=L
Iwan 
Завсегдатай
Сообщения: 556
Iwan
 
Сообщение #3 От 31/07/2009 10:57 цитата  

или тут http://www.linear.com/pc/productDetail.jsp?navId=H0,C1,C1154,C1009,C1021,P19893
Сергей Шмелев 
Передовик
Сообщения: 1452
Сергей Шмелев
 
Сообщение #4 От 31/07/2009 14:29 цитата  

Стоят эти диоды в обвязке STW12NK90Z- это дежурка , выглядят как диоды ,звонятся как диоды (есть такой же блок рабочий) только маркировка LT6242 и LT6536

ДОБАВЛЕНО 31/07/2009 15:49

Хотел еще добавить маркировка на плате D1 ,D2

ДОБАВЛЕНО 31/07/2009 16:09

Извиняюсь , на них есть еше маркировка P6KE400 -LT6242 и LT6536-UF10
Iwan 
Завсегдатай
Сообщения: 556
Iwan
 
Сообщение #5 От 31/07/2009 16:53 цитата  

Сергей Шмелев, И кто ж тебя учил маркировку с конца-то читать!!! бяка Естественно это диоды P6KE400, импульсные с диапазоном от 6,8 до 440 в и мощностью 600 вт
Даташит сам найдешь? тут оно - http://www.okdatasheet.com/datasheets/DC-Components/P6KE400.html
Сергей Шмелев 
Передовик
Сообщения: 1452
Сергей Шмелев
 
Сообщение #6 От 03/08/2009 18:46 цитата  

IWAN эти я нашел , а другие -с маркировкой LT6536-UF10 ?
Сергей Шмелев 
Передовик
Сообщения: 1452
Сергей Шмелев
 
Сообщение #7 От 03/08/2009 20:38 цитата  

нашел ,что такое UF-10 это UF100.
Сергей Шмелев 
Передовик
Сообщения: 1452
Сергей Шмелев
 
Сообщение #8 От 04/08/2009 19:23 цитата  

Подобрал все детали , счистил и промыл нагар сплаты ,установил все на место . Включил .Все работает под нагрузкой из резисторов в течении 3х часов.
Holod79 
Заглянувший
Сообщения: 6
 
Сообщение #9 От 04/04/2013 13:17 цитата  

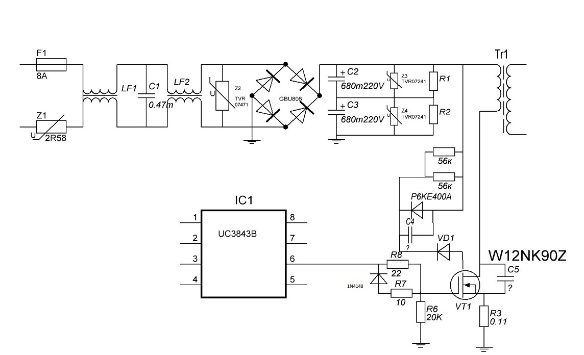
Анологичная проблема единственное закоптились два кондюка С3 иС5 подскажите номиналы вот набросал частично схему.

  ASCOT420.JPG  92.71 КБ  Скачано: 1114 раз(а)
Сергей Шмелев 
Передовик
Сообщения: 1452
Сергей Шмелев
 
Сообщение #10 От 04/04/2013 13:56 цитата  

На память помню что на 1 кВ и какие то пики
Holod79 
Заглянувший
Сообщения: 6
 
Сообщение #11 От 04/04/2013 14:36 цитата  

С С3 разобрался это 103-1KV, а вот С5 который между стоком и истоком поставил такой-же включаю через лампу и без транзистора и он начинает димиться еслибы схему найти но в сети ее нет похожие есть но там нет С5.
Сергей Шмелев 
Передовик
Сообщения: 1452
Сергей Шмелев
 
Сообщение #12 От 04/04/2013 18:37 цитата  

С5 222М 1кВ
Holod79 
Заглянувший
Сообщения: 6
 
Сообщение #13 От 04/04/2013 18:48 цитата  

Большое спосибо откуда инфа.
Сергей Шмелев 
Передовик
Сообщения: 1452
Сергей Шмелев
 
Сообщение #14 От 04/04/2013 18:57 цитата  

он у меня для проверки материнок - пришлось открыть .

Перейти: 
Следующая тема · Предыдущая тема
Показать/скрыть Ваши права в разделе

Интересное от ESpec


Другие темы раздела Настольные компьютеры



Rambler's Top100 Рейтинг@Mail.ru liveinternet.ru