| Автор | Сообщение |
стопыч
Фанат форума
Сообщения: 3167
|
| pol19742 писал: | | светодиод мигает и вместо 12v пульсация 1,5 - 7v. |
А пока держишь кнопку включения? |
|
Vladimir
Завсегдатай
Сообщения: 919
|
подай питание отдельно на кренку. возможно, у тебя диод сдыхает с ТОР.. тпи
По симптомам это бп. включается,знчит все напруги есть,кроме на проц и все кто 5 v. там всё раздельно. БП независимо запускается,если его цепи испраны
Я только посмотрел .-- Род занятий: Инвалид..
Это серьёзно? Желаю восстановления! А что случилось?
зы. забыл спросить - остальные питания тоже прыгают или только до крен? |
|
|
pol19742
|
| стопыч писал: | | pol19742 писал: | | светодиод мигает и вместо 12v пульсация 1,5 - 7v. |
А пока держишь кнопку включения? |
При вкл кнопке мигает постоянно, после откл перестает секунд через 15 - 20
ДОБАВЛЕНО 16/03/2018 08:02
| Vladimir писал: | подай питание отдельно на кренку. возможно, у тебя диод сдыхает с ТОР.. тпи
По симптомам это бп. включается,знчит все напруги есть,кроме на проц и все кто 5 v. там всё раздельно. БП независимо запускается,если его цепи испраны
Я только посмотрел .-- Род занятий: Инвалид..
Это серьёзно? Желаю восстановления! А что случилось? |
12в подал отдельно без подключения 220в, плата индикации заработала в норм режиме, только на дисплее горизонтальные пиксели еле светятся. 220в не стал подводить, опасаюсь проблем: на другом форуме читал про такую же проблему и подключили 220, все заработало, но рывками, потом написали, что проц сгорел, только причину не сказали. ТОР я поменял, диод вроде целый, смущает только стабилитрон, стоит последовательно диоду, звонится не стандартно (большое сопротивление), а номинал не знаю, корпус стеклянный. Еще смущает напруга на конденсаторе 330mf*400v, показывает 250в, а должна быть 300в. Мост живой, обрыва нет.
П.С.: Спасибо за пожелание, инвалид я с рождения по зрению, нет бокового и в темноте не вижу. Еще раз спасибо! |
|
Petch
Завсегдатай
Сообщения: 874
|
А что мешает "разгрузить" кондер на 400в и проверить напряжение? "Левых" ТОПов, ЛНК и прочих сейчас как грязи, так что замена не гарантирует исправность...  |
|
Vladimir
Завсегдатай
Сообщения: 919
|
| pol19742 писал: | | 330mf*400v, показывает 250в, а должна быть 300в. |
прибор косячит может? Или в сети 180 Вольт. ну или кандёр раком впаян или гиска садит.. тогда бы пред сгоел. проц с чего сгорит? ты независимо питание подаёшь. |
|
|
pol19742
|
| Всем привет! Вчера попробовал включить машинку с внешним 12в. Включил отжим, сработал УБЛ и барабан начал рывками крутиться в обе стороны и примерно через 5сек высвечивается ошибка LE. В сети 198в. Есть такая же машинка, привезли для замены подшипников, и я на свой страх и риск решил снять модуль и подключить к своей. Все заработало в идеале. Может попробовать заменить симистор? Не знаю где искать |
|
Vladimir
Завсегдатай
Сообщения: 919
|
| pol19742 писал: | | Может попробовать заменить симистор? Не знаю где искать |
прикалываемся? |
|
sashko65
Фанат форума
Сообщения: 14972
|
Vladimir, да тут уже не прикол...уберет модуль ,а потом как в песне ; его по морде били чайником .......  |
|
Vladimir
Завсегдатай
Сообщения: 919
|
| sashko65, да я тоже уже в ступоре |
|
Kaskad11
Передовик
Сообщения: 2656
|
| pol19742 писал: | | Всем привет! Вчера попробовал включить машинку с внешним 12в. |
От какого блока питание подавал? Какой максимальный ток? Выход стабилизированный? |
|
sashko65
Фанат форума
Сообщения: 14972
|
| Kaskad11, про какое напряжение может речь идти....человек сим в этом модуле ищит. |
|
Kaskad11
Передовик
Сообщения: 2656
|
| sashko65, да я читал. Просто стало интересно, чем ТС модуль запитал. |
|
|
pol19742
|
| Kaskad11 писал: | | pol19742 писал: | | Всем привет! Вчера попробовал включить машинку с внешним 12в. |
От какого блока питание подавал? Какой максимальный ток? Выход стабилизированный? |
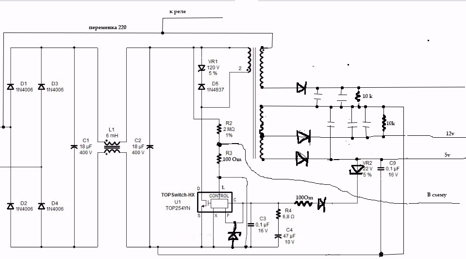
Да, стабилизированный 1,5А. Все-таки где можно найти схему БП на этот модуль? На всех схемах, включая даташит ТОР, стоит трансформатор. И на модуле маркируется не L, а Т
Вот на фото схема с похожего модуля LG, только WD серии. А на моем первичка не звонится.
cc1598584f97.jpg 76.45 КБ Скачано: 360 раз(а)
|
|
тю
Фанат форума
Сообщения: 6078
|
|
Vladimir
Завсегдатай
Сообщения: 919
|
| Kaskad11 писал: | | pol19742 писал: | | Всем привет! Вчера попробовал включить машинку с внешним 12в. |
От какого блока питание подавал? Какой максимальный ток? Выход стабилизированный? |
я думаю, переменку ёпнул |
|
|
pol19742
|
| sashko65 писал: | | Kaskad11, про какое напряжение может речь идти....человек сим в этом модуле ищит. |
Ничего я не ищу, просто написал.
ДОБАВЛЕНО 18/03/2018 11:01
| Vladimir писал: | | Kaskad11 писал: | | pol19742 писал: | | Всем привет! Вчера попробовал включить машинку с внешним 12в. |
От какого блока питание подавал? Какой максимальный ток? Выход стабилизированный? |
я думаю, переменку ёпнул |
Вы уже меня совсем за "дворника" держите ))) |
|
sashko65
Фанат форума
Сообщения: 14972
|
| pol19742, схем вал,находишь свою шимку и смотришь её включение...в чем вопрос ? |
|
|
pol19742
|
| sashko65 писал: | | pol19742, схем вал,находишь свою шимку и смотришь её включение...в чем вопрос ? |
Я выше писал, что есть даташит, там схемы возможных подключений и везде через трансформатор. А на этот модуль не могу найти схему. В самом начале даже написали, трансформатора нет. Вот тема с такой же проблемой http://monitor.net.ru/forum/topic605036-0.html , но так ничего и не решили. |
|
тю
Фанат форума
Сообщения: 6078
|
| pol19742 писал: |
Вы уже меня совсем за "дворника" держите ))) |
какие вопросы такие ответы !!!!!!!!!!! |
|
аliеn
Передовик
Сообщения: 2644
|
| pol19742 писал: | | В самом начале даже написали, трансформатора нет. |
не про это ли ты вспомнил????
| аliеn писал: | | pol19742 писал: | | Подскажите пожалуйста должны ли прозваниваться между собой выводы трансформатора, на которые подается 230В... |
Нет там трансформатора, на выводы которого подавалось бы 230В... |
|
|