| Автор | Сообщение |
|
Chicago
|
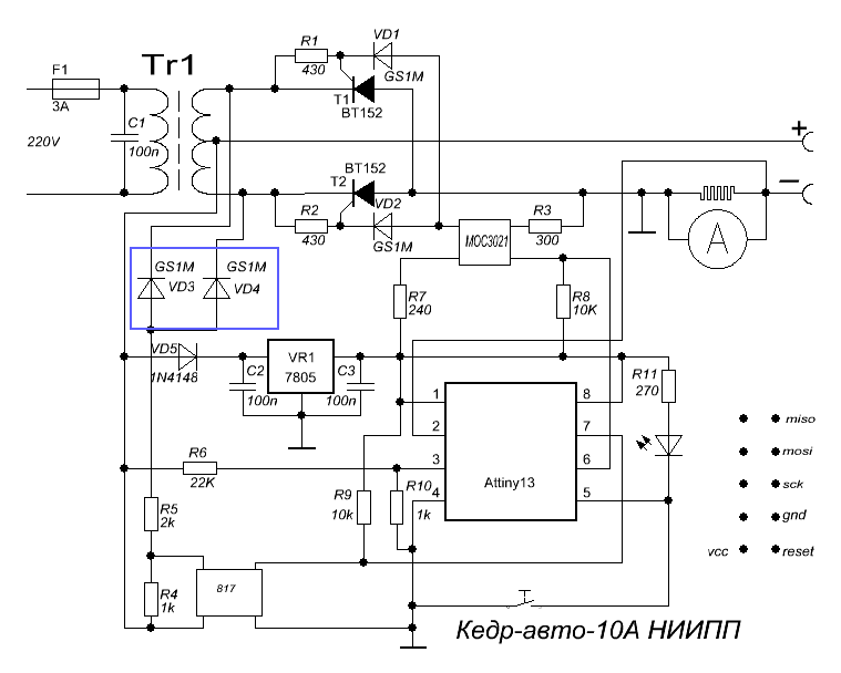
Насколько я понял, каждый первый обладатель этого фантастического зарядника столкнулся с тем, что он сгорел, или неправильно работает. КЕДР 10А, с одной кнопкой, включает все режимы правильно. Включается "Автомат", "Циклический", Ускоренная зарядка на 10А". Проблема вот в чем: ток заряда 0.4А и все тут, хоть что делай. Есть в схеме оптосимистор, сразу подумал на него, зашунтировал ему выход, аккум жрет заряд, штатный амперметр работает. На входе оптопары 3,5В. Не долго думая, выдрал с другого, тоже сгоревшего кедра, точь-в-точь такой же(не исключено, что он тоже сгорел), поставил, ничего не изменилось. Так вот, кто бы подсказал, что еще поглядеть? Может как-нибудь по умному протестить оптосимистор нужно? Тини25 вроде живая, раз в адеквате все переключает.
-Авто-10A_Ниипп.GIF 16.58 КБ Скачано: 243 раз(а)
|
|
БЕЗЫМЯННЫЙ
Бегущий по граблям
Сообщения: 7608
|
|
|
Chicago
|
| БЕЗЫМЯННЫЙ, Спасибо за ссылочку. А можно вопрос, оптопара на симисторе работает дискретно, или же контроллер может регулировать его открытие? |
|
Valeriynew
Передовик
Сообщения: 1792
|
http://monitor.espec.ws/section44/topic172992.html
ДОБАВЛЕНО 12/01/2019 21:20
| Chicago писал: | | оптопара на симисторе работает дискретно, или же контроллер может регулировать его открытие? |
За счет управления по 6 ноге контроллера оптосимистор и открывает симисторы ВТ152. |
|
|
Chicago
|
| Извините за навязчивость, насколько я понял Контроллер этот прошиваемый. Могла ли сбится программа в нем и он недооткрывает МОСку? Или еще какой-нибудь синхронизации не хватает? |
|
Valeriynew
Передовик
Сообщения: 1792
|
| Chicago, какое напряжение на выходе 7805 и сопротивление резистора R7 (лучше выпаянного)? |
|
|
Chicago
|
| Valeriynew, До R7 5В, после него(непосредственно на катоде, вроде бы, светодиода) 3,5В. Это я ничего не выпаивал. На R7 написано 241. |
|
Valeriynew
Передовик
Сообщения: 1792
|
| Chicago писал: | | непосредственно на катоде, вроде бы, светодиода) 3,5В. |
Что-то не пойму, не той стороной запаян оптосимистор или схема не соответствует (по идее с этой стороны от резистора должен быть анод светодиода, а катод светодиода должен быть с 6 ноги контроллера)... |
|
|
Chicago
|
| Видимо я в заблуждение ввел, светодиод в оптопаре, прошу прощения. |
|
skolin
Передовик
Сообщения: 1216
|
А чего тут гадать. Как я понял замыкаем (указал красным) работает. На входе (голубые стрелочки) 3.5V даже лишка. Вывод ???

|
|
|
Chicago
|
Соберу тестер, чтобы на 100% убедиться. Спасибо всем за помощь  |
|