ESpec - мир электроники для профессионалов


определение номинала R83, сварочный инвертор СОЮЗ=97И210М

  Список форумов » Другая аппаратура

Следующая тема · Предыдущая тема
АвторСообщение
sergeisam 
Завсегдатай
Сообщения: 467
sergeisam
 
Сообщение #1 От 20/02/2019 07:05 цитата  

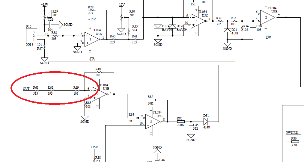
Сварочный инвертор СОЮЗ=97И210М .
Выгорел резистор R83.
По плате проследил - последовательно с ним установлены ещё два резистора номиналом 51кОм.
Может у кого-либо есть такой аппарат в ремонте или имеется в наличии схема на оный.
В имеющихся схемах аналогичные резисторы разного номинала (см. ниже).




1-1.png
 Описание:
 Размер файла:  921.25 КБ
 Просмотрено:  237 раз(а)

1-1.png


2-2.png
 Описание:
 Размер файла:  925.87 КБ
 Просмотрено:  200 раз(а)

2-2.png


  1.png  45.26 КБ  Скачано: 220 раз(а)
  2.png  47.62 КБ  Скачано: 217 раз(а)
nokia1974 
Заглянувший
Сообщения: 1
 
Сообщение #2 От 05/06/2019 11:54 цитата  

нашол какой наминал резюка?у меня свой такой аппарат!
stas732 
Заглянувший
Сообщения: 4
 
Сообщение #3 От 08/07/2019 19:17 цитата  

Номинал резюка 1К

Перейти: 
Следующая тема · Предыдущая тема
Показать/скрыть Ваши права в разделе

Интересное от ESpec


Другие темы раздела Другая аппаратура



Rambler's Top100 Рейтинг@Mail.ru liveinternet.ru