| Автор | Сообщение |
semvictor
Фанат форума
Сообщения: 3099
|
| БП ремонтируй,судя по твоим постам. |
|
|
Бермудский
|
| MASTER+ писал: | Бермудский, лучше порассуждать о твоей компетентности и кто тебя допустил к телу.
| MASTER+ писал: |
Как деньги взять за ремонт 29" ум есть |
|
Вот почему вы так?Мне кажется, что никто из форумчан не родился с паяльником в руках.Всё когда-то впервые... я в первый раз столкнулся с шасси CM-908F.В поиске про него накопал не так и много.
Темы стараюсь оформлять по правилам и полно описывать неисправность.Опыта мало,но я быстро схватываю и учусь.Благодарю всем .кто подсказывает.Если вопросы задаю как-то не профессионально, то извините. |
|
MASTER+
Фанат форума
Сообщения: 3299
|
| Бермудский писал: |
Вот почему вы так?Мне кажется, что никто из форумчан не родился с паяльником в руках.Всё когда-то впервые... я в первый раз столкнулся с шасси CM-908F. |
Впервые со строчной развёрткой xxx и БП на оптопаре.
Не купил знания - купи делитель на щуп. |
|
andrey-mi
Завсегдатай
Сообщения: 489
|
| если нет синхронизации строки с БП, то на лампочку БП в РР должен работать. Хотя возможен вариант ,что после запуска телика в РР процессор,при отсуствии СИОХ может отключать БП обратно в ДР. Но это мало вероятно,.так на теликах редко делают,.на мониторах чаще. И ещё вывает мягкий старт у БП,,,тогда сразу на лампочку не запуститься,её надо подключать через 1-2 после запуска |
|
serg63
Передовик
Сообщения: 2691
|
| Бермудский писал: |
Скажите всё-таки это шасси с лампой и отключеной строчкой так и должно себя вести , или я ошибаюсь!
|
Ты открывал схему?Буквы "POWER" и "HFLB" встречал? |
|
|
Бермудский
|
| serg63 писал: |
Ты открывал схему?Буквы "POWER" и "HFLB" встречал? |
Сегодня было немного времени заняться "пациентом"
БП окончательно реабилитирован . Действительно сигнал "POWER" с 1pin процессора управляет блоком питания : 5В - рабочий режим,а 0В соответственно дежурный.Если принудительно подать 5В после сработки защиты ,то лампочка загорается ярче и все выходные напряжения с БП в норме.
Я ранее писал :
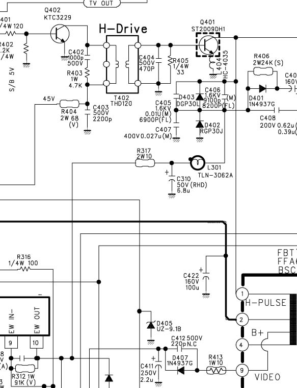
"Перед ТМС стоит транзистор Q402 .Так вот на базу оного поступают синхроимпульсы с проца в течении примерно 2х секунд.А уже на коллекторе есть только скачок долю секунды.Такой же скачок по длительности и на базе НОТ и сопровождается этот скачок щелчком глухим ,елеслышным (как щелчок релюшки)
Питание (+45В - должно быть) на ТМС "через" Q513 и Q512 тоже поступает скачком до 10В и падает, на 6pin проца( Hor.SW ) 5В.
Слабозаметные скачки наблюдаются и на вторичных обмотках ТДКСа"
Вот что сделал сегодня:
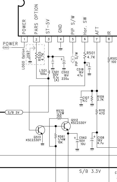
выпаял НОТ и проверил, что приходит на его базу.Ожидал,что ССИ будут держаться 2 сек как на базе Q402 (перед ТМС),что в итоге свидетельствовало бы о неисправности ТДКСа.Но увы был только небольшой скачок, как и при впаяном НОТ Q401.Смотреть рис0.
Строчке не даёт запуститься отсутствие питания +45В на ТМС, которое поступает через ключ Q513 и Q512.Управление ключом - 6pin проца( Hor.SW ) .Смотреть рис1.На 6pin проца постоянно 5В,после R501 0,7В.Если посадить на корпус 6pin проца,то питание на ТМС подаётся +43В и на базе НОТ Q401 тогда ССИ держатся около 2х секунд.
рис0.jpg 79.16 КБ Скачано: 393 раз(а)
рис1.jpg 52.29 КБ Скачано: 307 раз(а)
|
|
makeym
Фанат форума
Сообщения: 9737
|
STV5109 - А че с ей? Может и пляски от нее устроить? или так на защиту кивать?
ДОБАВЛЕНО 18/05/2012 03:09
Бермудский, куда тя понесло  |
|
|
Бермудский
|
Получается проц выводит БП в ДР.
Может стоило бы пробовать с чистой памятью запуститься? но 24LC32A пока нет в наличии.
И становится актуальным самый первый мой вопрос: - кто выводит проц в защиту ( т.е. наличие или отсутствие каких сигналов)?
ДОБАВЛЕНО 17/05/2012 23:22
У видеоусилителя STV5109 короткое по питанию, поэтому в обрыве был R413 .Всё это восстановил, но картина не меняется, т. к. строчка не запускается.
Пробовал включать с выпаяной кадровой (ну это больше от безнадёги) - ничего не поменялось  |
|
makeym
Фанат форума
Сообщения: 9737
|
Бермудский, та смени ------- И - ОБЛОМАЙСЯ!  |
|
|
Бермудский
|
|
makeym
Фанат форума
Сообщения: 9737
|
Та мастера
ДОБАВЛЕНО 18/05/2012 03:48
makeym, та все энти понт???
" (Q513 и Q512 тоже поступает скачком до 10В ) -иииии - та ты даже незнаешь за чё они отвечают ( )
О чём -базар????  |
|
|
Бермудский
|
Улыбнуло! Как я сразу не додумался!......А самому застрелиться  |
|
makeym
Фанат форума
Сообщения: 9737
|
Бермудский, это не тебе живи пока  |
|
мастер-ломастер
Модератор
Сообщения: 9972
|
Мужики, хватит стреляться, займитесь ремонтом, застрелиться мы всегда успеем
ДОБАВЛЕНО 18/05/2012 08:07
Смотрите схему, синхронизации СР блока питания нет. |
|
|
Бермудский
|
| мастер-ломастер писал: |
Смотрите схему, синхронизации СР блока питания нет. |
Связи БП с СР по синхронизации не нахожу.Участок схемы на Q801 является токовой защитой,как мне кажется.Смотреть рис2.На pin64 проца ( ОСР ) постоянно 0В.

|
|
semvictor
Фанат форума
Сообщения: 3099
|
| А сам проверить это не можешь?Q801 это засада???Хотя при чем здесь он?Абортируй его,наконец...И чеши БП. |
|
semvictor
Фанат форума
Сообщения: 3099
|
летіла лопата,упала в болото!
якая зарплата - така і робота! Это ты о себе?Судя по профилю-телевизоры это не твое. |
|
|
Бермудский
|
Да будет вам...Победил я уже телепузика!
Причиной всего оказалась память.У меня в запасах 24LC32A не оказалось,и на рынке у нас тоже сделали .А до Харькова 150км.
Снял старую м\с ,прочитал , сохранил, залил новую прошивку и "О ЧУДО!" свершилось! Геометрию только поправить, но это уже другая опера!
Спасибо всем откликнувшимся!
Выкладываю прошивку .Может кто поставит окончательный диагноз?
прошивкаDAEWOOKR29U5-MT(шассиCM-908F).rar 1.1 КБ Скачано: 369 раз(а)
|
|
Nik_Al
Старый таёжник
Сообщения: 34305
|
| Цитата: | | Причиной всего оказалась память.У меня в запасах 24LC32A |
Ну дык.. с неё и нужно было начинать
У меня был аналогичный случай с Томсоном 29 дюймов. Калиниградской сборки. Включаешь... полная тишина, напряжения в норме а запуска строчной нет. лишь только мигает красным индикатор сети. Перепрошивка EEPROM решила проблему за 10 минут. без всяких танцев с бубном. |
|
|
Бермудский
|
| У вас видимо в надцатый раз,а у меня в первый! Вот и радуюсь! |
|