| Автор | Сообщение |
iv-9
Фанат форума
Сообщения: 6359
|
| По сути да, только обмотку на феррит FBT. Попробуй витков 5-10. Учитывай начало-конец. |
|
|
Fedia62
|
| iv-9 писал: | | Учитывай начало-конец. |
Это наверное подбором, мне чего-то так не сообразить
Стесняюсь спросить, но... Вообщем на поперечное сечение провода стоит внимание обращать, или без разницы - можно и тонкий намотать. Токи в первичной вроде же небольшие? |
|
киев
Прислонившийся
Сообщения: 6953
|
| Цитата: | | ведь нижнюю часть не надо в амплитуду включать, это же прямой ход получается? | Не болтай ерундой - меряем полную амплитуду - должно быть 22 -23В.
| Цитата: | | Т.е. по сути надо сделать вот так: ? | Не совсем - обычно включается в разрыв "холодного" конца СОК. |
|
iv-9
Фанат форума
Сообщения: 6359
|
Подбором - увидишь сужение. Провод обыкновенный монтажный в изоляции, 0,5-1,5 мм. Если есть МГТФ, то понадежнее
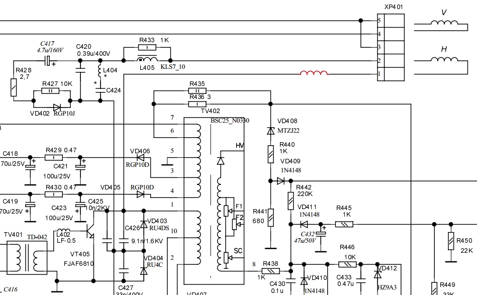
| Цитата: | | ...размещение на магнитопроводе ТДКС дополнительной обмотки, состоящей из 10...60 витков провода МГТФ и включение ее последовательно между первичной обмоткой ТДКС и СОК (т.е. включение по автотрансформаторной схеме - обмотка подключается одним выводом к коллектору НОТ, а вторым - к цепи элементов, которые раньше подключались к НОТ, что и сделано в большинстве «китайских» ТВ с ТДКС, имеющими дополнительные отводы первичной обмотки для установки размеров растра). Число витков и фазировка указанной дополнительной обмотки подбирается экспериментально до получения требуемого размера по горизонтали... |
|
|
|
Fedia62
|
| киев писал: | | Цитата: | | ведь нижнюю часть не надо в амплитуду включать, это же прямой ход получается? | Не болтай ерундой - меряем полную амплитуду - должно быть 22 -23В. |
Полная амплитуда 19В тогда где-то.
| Цитата: | | ...размещение на магнитопроводе ТДКС дополнительной обмотки, состоящей из 10...60 витков провода МГТФ и включение ее последовательно между первичной обмоткой ТДКС и СОК (т.е. включение по автотрансформаторной схеме - обмотка подключается одним выводом к коллектору НОТ, а вторым - к цепи элементов, которые раньше подключались к НОТ, что и сделано в большинстве «китайских» ТВ с ТДКС, имеющими дополнительные отводы первичной обмотки для установки размеров растра). Число витков и фазировка указанной дополнительной обмотки подбирается экспериментально до получения требуемого размера по горизонтали... |
То есть вот так:
dsaf.jpg 131.42 КБ Скачано: 363 раз(а)
|
|
iv-9
Фанат форума
Сообщения: 6359
|
Да, но доп.обмотка на сердечнике ТДКС.
Для примера посмотри на подключение СОК здесь. |
|
|
Fedia62
|
| iv-9 писал: | | Да, но доп.обмотка на сердечнике ТДКС. |
Да, конечно, я уже намотал, как до этого нарисовал - изображение сжалось - взял 10 витков где-то, если линейная зависимость от количества витков то мне где-то витков 60 надо будет... Сейчас подключу по той схеме, по которой вы написали в цитате, вроде особенно не должно ничего измениться...
| iv-9 писал: | | Для примера посмотри на подключение СОК здесь. |
Спасибо. Это вы к тому, чтобы я не туда не воткнул?
Так то у меня похожая на моё шасси схема есть (отличается только нумерацией элементов и отсутствием некоторых. указывал ссылку в первом сообщении) |
|
iv-9
Фанат форума
Сообщения: 6359
|
Просто на схеме катушка с твоего рисунка уже указана на сердечнике. И накал посмотри потом, 19 вольт мало. Можно уменьшить Сох, еще подожмется. |
|
|
Fedia62
|
| iv-9 писал: | | И накал посмотри потом, 19 вольт мало. Можно уменьшить Сох. |
Так то оно так, если бы я был уверен в точности моих измерений Осцилл врёт сильно, я измеряю не по клеточкам а подключаю на осцилл источник постоянного напряжения (в одном корпусе с осциллом есть), регулирую напряжение источника чтобы совпало с пиком ИОХ и потом уже мультиметром меряю какое было постоянное напряжение.
Тем более длительность ИОХ я тоже не контолирую
Ещё когда уменьшал Cох не изменяя резистор в цепи накала у меня амплитуда ИОХ на накале увеличивалась естественно - но на экране было очень сильно видно ЛОХи и через некоторое время появлялась какая-то "голубизна". Как только резистором регулировал до предыдущего размаха накала ЛОХи пропадали, "голубизна" не наступала.
| iv-9 писал: | Просто на схеме катушка с твоего рисунка уже указана на сердечнике.  |
Ааа, вы видимо вот про это говорите : http://s2.ipicture.ru/uploads/20130808/khsy4sw6.jpg |
|
iv-9
Фанат форума
Сообщения: 6359
|
Верно  |
|
|
Fedia62
|
Вообщем всё получается, если совместить 2 способа - уменьшение "конденсатора обратного хода" и намотка около 15 витков провода в изоляции (больше не лезет - тесновато уже
)
При намотке провода накал уменьшается, так и должно ведь быть, да?
Теперь осталось симметричные искажения растра подкорректировать РЛСом. Они возникли наверное из-за того что к индуктивности ОС добавилась индуктивность моих витков. |
|
iv-9
Фанат форума
Сообщения: 6359
|
Да. И уменьшаешь Cox - растр сужается, накал увеличивается. Еще забыл третий способ сузить растр - увеличить С420 на 0,1-0,2 мкФ. Ну и коррекция растра.  |
|
|
Fedia62
|
Всё, добился более менее сносного изображения для ТДКС'а за 150 рублей - остался дефект "тряски" изображения на динамичных сценах и небольшие изгибы на краях - не совсем симметричная подушка - спрятал за края . Большое спасибо всем участвующим!
В итоге заменил ёмкость 10 нанофарад на 5 нанофарад и намотал 15 витков провода на сердечник ТДКСа - изображение "почти" сжалось, "почти" мне на пользу, потому что спрятал искажения на краях. Изображение на 3, 4 - расфокусировка небольшая нерегулируемая (всё-таки родной ТДКС двухфокусный стоит, а так всё ок, собственно больше вкладывать средств (материальных и времени) на кинескопный ТВ считаю не очень разумным.
Тему можно закрывать.
P.S. Сколько проживёт телик покажет время (это я к тому что длительность ИОХ и накал точно измерены и подстроены не были)
А время показало следующее - телик прожил не долго - проработал пол часа подряд и погас Соберусь попозже из принципа опять разберу посмотрю что накрылось. Ну сам виноват, надо нормального "ослика" приобретать, мне кажется я с накалом переборщил в итоге.
P.S.S. Это общий глюк форума или я один не могу темы закрывать? |
|
|
Fedia62
|
Вообщем сейчас опять добрался до телика - при включении телевизора он тикает с периодичностью около секунды. Разобрал, проверил: пробит строчный транзистор J6810 - все ножки замкнуты между собой. Как я догадываюсь - причина в моей "химией" с регулировкой размаха ИОХ для сужения растра по горизонтали - увеличился ток и транзистор пробило...
Получается теперь моя цель уменьшить ток в цепи с строчным транзистором, чтобы его снова не бомбануло.
Правильно ли я понимаю, что при изменении горячих конденсаторов я меняю только длительность ИОХ (который в идеале 12мкс), но никак не меняю период строчной развёртки 64 мкс. Из-за этого транзистор большее время испытывает приложенное к нему обратное напряжение, не выдерживает и его пробивает. Или ерунду несу? Вообщем был бы благодарен, если бы "на пальцах" объяснили, что именно приводит к пробою строчного тр-ра.
P.S. Извините ламера, что аппарат гроблю Но никаким мастерам за мной его переделывать не надо будет - делаю для себя, поэтому я и издвеваюсь над ним как хочу в свободное от учёбы время Технику безопасности стараюсь соблюдать  |
|
KRAB
Распугиватель клиентов
Сообщения: 21704
|
Fedia62, в Гугле все есть в ПОИСКЕ ... переделывать нужно имея ЗНАНИЯ и МОЗГИ в которых они помещаются, а с этим тут большие проблемы судя по постам ...
Иди и учись для начала, потом - поговорим. |
|
|
Fedia62
|
| KRAB писал: | Fedia62, в Гугле все есть в ПОИСКЕ ... переделывать нужно имея ЗНАНИЯ и МОЗГИ в которых они помещаются, а с этим тут большие проблемы судя по постам ...
Иди и учись для начала, потом - поговорим. |
Ну вы как всегда
Но я всё-таки попробую задать конкретный вопрос: я обнаружил, что плохо припаял фокусирующий провод от ТДКСа. Могла ли плохая пайка сыграть роль в "вылете" строчного трансформатора? Моё мнение что нет, ведь таким образом просто увеличивалось суммарное сопротивление вторичной обмотки, что не могло увеличить силу тока в первичной цепи.
Но может всё-таки как-то повлияло? |
|
makeym
Фанат форума
Сообщения: 9737
|
| Fedia62 писал: | | таким образом просто увеличивалось суммарное сопротивление вторичной обмотки, что не могло увеличить силу тока в первичной цепи. |
Ну ты прям Шнобелевскую премию заработал!  |
|
|
Fedia62
|
| makeym писал: | | Fedia62 писал: | | таким образом просто увеличивалось суммарное сопротивление вторичной обмотки, что не могло увеличить силу тока в первичной цепи. |
Ну ты прям Шнобелевскую премию заработал!  |
Согласен, моё сообщение похоже на какой-то выпендрёж о том, что я чего-то знаю, но чесс слово такой цели я не преследовал.. Но всё-таки...
1) литы в БП заменил
2) напряжение питания 130 Вольт в норме
3) после того как поставлю новый транзистор буду щупать, греется ли он.
Дальше получается нужно ИОХ регулировать, ведь вероятнее всего из-за неправильной длительности ИОХ, HOT то вылетел? |
|
makeym
Фанат форума
Сообщения: 9737
|
| Fedia62 писал: | | после того как поставлю новый транзистор буду щупать, греется ли он. |
А если не успеешь?
ДОБАВЛЕНО 11/10/2013 01:24
Странно - шо это делает в данном разделе?  |
|
|
Fedia62
|
| makeym писал: | | Fedia62 писал: | | после того как поставлю новый транзистор буду щупать, греется ли он. |
А если не успеешь? |
Будет сразу вылетать - включу через лампочку. Но старый HOT долго проработал не вылетая. |
|