| Автор | Сообщение |
|
Ferdinand
|
Хочу сделать из умершего (матрица) монитора, светильник + БП на 5 в. В наличии : плата питания, плата обработки видеосигнала (зелёная ) к ней на шлейфе плата с кнопками управления, ну и конечно две парных лампы люм.
Просьба объяснить каким образом всё это включить. Можно ли это сделать отключив плату обработки видеосигнала и на разъёме кратковременно замкнуть 6 и 5 контакт?
А на БП взять 3 и 2 контакт.
Или как всё правильно сделать.
Заранее извиняюсь если что не так оформил, пишите быстро исправлю. |
|
Кр. Вован
Завсегдатай
Сообщения: 981
|
Вот извращенец!
Откинь "зелёную" плату и на плате бп поставь выключатель последовательно с резистором 1кОм между 2-ым и 5-ым контактом разъёма...
Реально извращенец!  |
|
|
Ferdinand
|
Спасибо большое ! А, насчёт БП , там два контура если я не ошибаюсь, как к ним подключится? (я еще только учусь.. ) Как сделаю выложу в "мастерскую самоделкина", или лучше в "Улыбнитесь!!!". |
|
Кр. Вован
Завсегдатай
Сообщения: 981
|
Бп выдаёт два напряжения: 5V на майнку (зелёная плата ) и 12-14V на инвертор, который как раз и питает лампы. 12V трогать не надо! пусть себе живёт своей жизнью! А включение инвертора происходит путём подачи 3,2V (в этом через резитор 1кОм с 5V) на контакт ON/OFF...Для СВЕТИЛЬНИКА больше ничего не надо...
А вообще не мешало бы изучить принцип работы мониторов! Так что грызи гранит науки!
Тему всё равно отправят в мусорку...  |
|
|
Ferdinand
|
Всё понял, да и пусть сносят. Ведь у меня уже почти есть светильник  |
|
Lenchik
Фанат форума
Сообщения: 7937
|
| На 4 контакт надо что нибудь подать. Это регулировка яркости. Без этого сигнала может слабо засветится. Можно потенциометр поставить и регулировать яркость. |
|
|
Ferdinand
|
| Lenchik писал: | | На 4 контакт надо что нибудь подать. Это регулировка яркости. Без этого сигнала может слабо засветится. Можно потенциометр поставить и регулировать яркость. |
На 4 и 2 контакт? Не совсем понял. |
|
TE
Старший модератор
Сообщения: 10199
|
| Регулировка яркости может оказаться ШИМ. |
|
Кр. Вован
Завсегдатай
Сообщения: 981
|
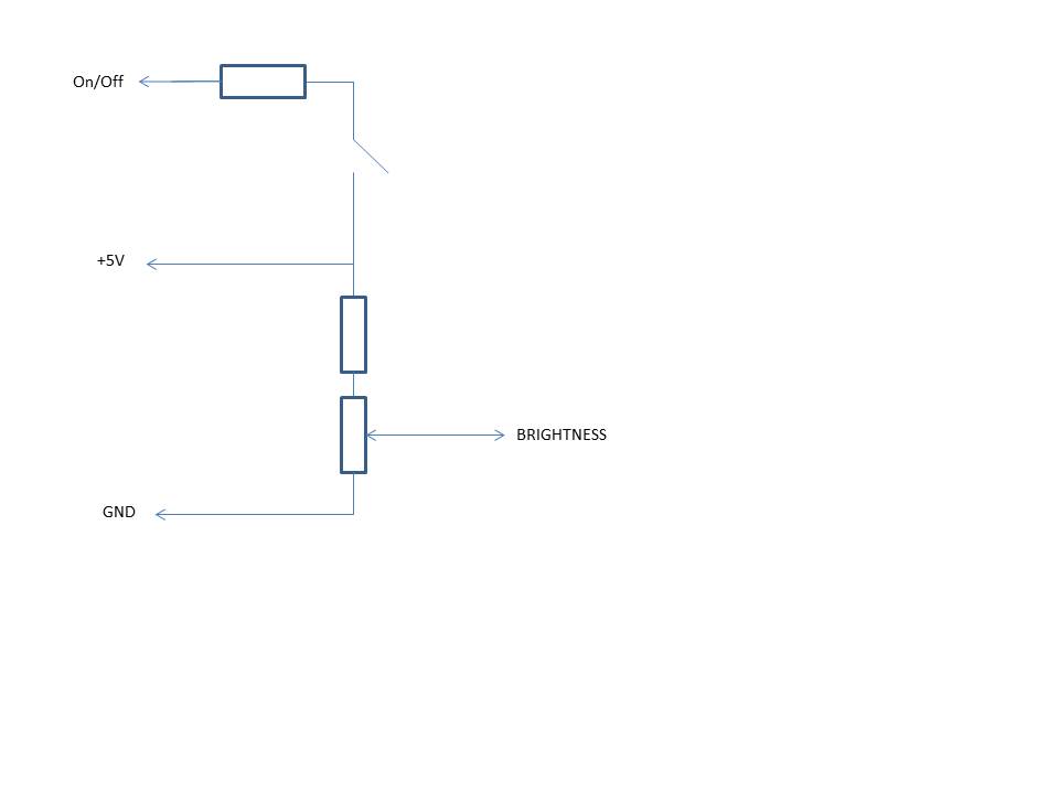
Ну вот как то так 
123.jpg 16.3 КБ Скачано: 655 раз(а)
|
|
Lenchik
Фанат форума
Сообщения: 7937
|
| TE писал: | | Регулировка яркости может оказаться ШИМ. |
Аппарат не из новых. Тогда такое не применялось. Да и сейчас применяется в основном в LED. Там нельзя напряжение менять, у светодиодов спектр меняется. Вот они и "мигают" светодиодами вместо регулирования напряжения. |
|
TE
Старший модератор
Сообщения: 10199
|
Lenchik, если в инверторе стоит OZ9910, то на 7 ножку можно подавать широтно-импульсный модулированный сигнал регулировки яркости. Так регулируется яркость в аналогичном инверторе монитора AL1717.
Правда, в даташите через дробь написано analog dimming.
AL1717 TOP246Y.pdf 719.96 КБ Скачано: 1753 раз(а)
|
|
|
Ferdinand
|
| TE писал: | Lenchik, если в инверторе стоит OZ9910, то на 7 ножку можно подавать широтно-импульсный модулированный сигнал регулировки яркости. Так регулируется яркость в аналогичном инверторе монитора AL1717.
Правда, в даташите через дробь написано analog dimming. |
Да он OZ9910GN. |
|