| Автор | Сообщение |
|
Kotmarkot
|
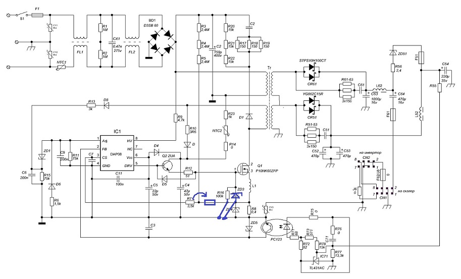
День добрый, ремонтирую EADP-64CF B, был пробит ДМ, Ключ, защитные диоды, кондесатор главный, после замены, кз пропало, лампочка вместо предохранителя немного вспыхнув, потухала. Далее поверил на шим напряжения на всех ножках DAP08 , нигде нет, кроме ножки для HV, как и нужно около 290В. Выпаял трасформатор, по нему отдельный вопрос ниже. Заменил DAP08 на NCP1200D60, и по своей неопотности включил блок без трансформатора, в итоге лампа даже не моргнула, пошол дымок с ношки HV шимки. Спалил я его как понимаю так как без транса подключал? Ладно ШИМ поменяю. Но еще вопрос про трансформатор, на фотографии красным и синим обведены его первичные обмотки или пробои, как они проводили ток перед выпайкой, прозвон красный-красный, синий-синий 0,3 Ома и там и там, НО они совсем не так должны работать, Верно?, - получается ток с диодного моста через трансформатор попадал на ногу транзистора(красная стрелка), а должен был идти на землю, соседнюю ножку, справа на фотографии., а вторая первичная обмотка - это две крайние ножки транса(одна к R10,D8; вторая на ногу ключа)?
Все пять ножек вторичной обмотки(оранживые отметки на фото) без напряжения, звонятся все между друг другом, 0,1 Ом!, ?
Вопрос1 ШИМ спалил так как без транса подключал?
Вопрос 2 С трансформатором в первичных обмотках я правильно все понял или ошибся?
Вопрос 3 Что со вторичными обмотками, капут, как и перичным?
| IMG_5651транс.jpg |
| Описание: |
| Плата снизу, транс потметки | |
| Размер файла: |
345.18 КБ |
| Просмотрено: |
363 раз(а) |

|
| IMG_5652.JPG |
| Описание: |
|
| Размер файла: |
307.4 КБ |
| Просмотрено: |
338 раз(а) |

|
eadp-64cf b paint.jpg 97.79 КБ Скачано: 483 раз(а)
|
|
alexsey_84
Передовик
Сообщения: 1572
|
Меняй Шим ,ставь транс обратно  |
|
|
Kotmarkot
|
| alexsey_84 писал: | Меняй Шим ,ставь транс обратно  |
Так трансформатор сломан же, все выводы двух вторичных звонятся между собой , первичные звонятся не как на схеме, или я ошибаюсь? |
|
alexsey_84
Передовик
Сообщения: 1572
|
Проверь цепь питания Шима , 6 ножка ! Диоды ,низкоомный резистор и конденсаторы)
ДОБАВЛЕНО 21/04/2018 15:09
Ты же сам ссылку кинул на схему ! Смотри внимательней
ДОБАВЛЕНО 21/04/2018 15:14
Ты его с Моника выдернул правильно ? Так вот если так то моник управляет запуском этого БП ! |
|
|
Kotmarkot
|
| alexsey_84 писал: | | Проверь цепь питания Шима , 6 ножка ! Диоды ,низкоомный резистор и конденсаторы) |
Это все заменил, что было испорчено. Подскажи пожалуйста по трансворматору, я не ошибся про первичные обмотки, что там все погорело и они неправильно работают? как раз если сравнить схему и плату, 1 первичная , + с кондесатора-ДМ, а - к - общему ДМ |
|
alexsey_84
Передовик
Сообщения: 1572
|
Если звоняться парами ,то всё ок ! Ты то вроде спрашивал про вторичку или ?
ДОБАВЛЕНО 21/04/2018 15:18
Отстань от транса ,он рабочий !меняй всё про что писал ,вешай лампу и запускай! |
|
|
Kotmarkot
|
Вторичка все пять выходов звонятся между собой каждый с каждым  |
|
alexsey_84
Передовик
Сообщения: 1572
|
Замеры давай в студию ! А то это простая болтовня получается ))) первичную цепь восстанови и далее со вторичкой разберись !
ДОБАВЛЕНО 21/04/2018 15:22
| Kotmarkot писал: | Вторичка все пять выходов звонятся между собой каждый с каждым  |
ДОБАВЛЕНО 21/04/2018 15:23
Радуйся ,т.к. нет обрыва  |
|
|
Kotmarkot
|
| alexsey_84 писал: | Замеры давай в студию ! А то это простая болтовня получается ))) первичную цепь восстанови и далее со вторичкой разберись !
ДОБАВЛЕНО 21/04/2018 15:22
| Kotmarkot писал: | Вторичка все пять выходов звонятся между собой каждый с каждым  |
ДОБАВЛЕНО 21/04/2018 15:23
Радуйся ,т.к. нет обрыва  |
Спасибо, понятно что со вторичкой все ок.
Но вот посмотри как подкючен транс был см. фото(красные и синие точки прозванивающиеся концы обмоток между собой), и как на схеме,
ну не так же должно быть
схема внизу
| IMG_5651.JPG |
| Описание: |
|
| Размер файла: |
478.04 КБ |
| Просмотрено: |
294 раз(а) |

|
eadp-64cf b 1.jpg 142.38 КБ Скачано: 447 раз(а)
|
|
alexsey_84
Передовик
Сообщения: 1572
|
| А как по твоему _? Я тебе ещё раз повторюсь ,отстань от транса .Запусти блок и замеры уже дай ? Как себя ведёт БП сейчас. ? |
|
|
Kotmarkot
|
| никак транс выпаян, шимку надо перепаять |
|
alexsey_84
Передовик
Сообщения: 1572
|
| Восстановишь ,дальше будем думать ! |
|
Yuritsh
Фанат форума
Сообщения: 18498
|
| Kotmarkot писал: | | Так трансформатор сломан же | Удивляют многочисленные клоуны от ремонта. Ни хера не разбираются в электронике, зато уверенно "диагностируют" неисправность трансформатора, принципа работы которого они не способны понять.
Ребята, устал уже повторять. Чтобы не выглядеть полными дебилами, нехера лезть в сложную технику, не повозившись несколько лет с простыми схемками. |
|
alexsey_84
Передовик
Сообщения: 1572
|
Yuritsh, Уважаемый ,ты о чём ? Транс живой , судя по твоему посту я не прав ,поясни !
ДОБАВЛЕНО 21/04/2018 15:54
Kotmarkot, вообщем отдай мастеру ! А то старшие зляться уже )) |
|
|
Kotmarkot
|
| Yuritsh писал: | | Kotmarkot писал: | | Так трансформатор сломан же | Удивляют многочисленные клоуны от ремонта. Ни хера не разбираются в электронике, зато уверенно "диагностируют" неисправность трансформатора, принципа работы которого они не способны понять.
Ребята, устал уже повторять. Чтобы не выглядеть полными дебилами, нехера лезть в сложную технику, не повозившись несколько лет с простыми схемками. |
Зачем так, принцип работы я знаю, я не могу понять почему на схеме одно подключение, а если принять что с трансом все ок, то он по другому подключен?
eadp-64cf b 1.jpg 142.38 КБ Скачано: 513 раз(а)
eadp-64cf b 2.jpg 146.28 КБ Скачано: 562 раз(а)
|
|
alexsey_84
Передовик
Сообщения: 1572
|
Kotmarkot,вот ты вроде уже перепахал его весь ! И не слова про работу Дежурки здесь не было озвученно ,а как ты думаешь твой моник включается в Рабочий режим а? Почитай темы похожие ,просто реально утомил уже ))  |
|
|
Kotmarkot
|
| alexsey_84 писал: | Kotmarkot,вот ты вроде уже перепахал его весь ! И не слова про работу Дежурки здесь не было озвученно ,а как ты думаешь твой моник включается в Рабочий режим а? Почитай темы похожие ,просто реально утомил уже ))  |
Ответь пожалуйста просто на один вопрос, у меня неправильная схема блока питания?
eadp-64cf b 1.jpg 142.38 КБ Скачано: 348 раз(а)
|
|
alexsey_84
Передовик
Сообщения: 1572
|
Читай выше мой пост ! При чём здесь схема ? Если ты в ней не бум бум !
ДОБАВЛЕНО 21/04/2018 16:26
Блок ведь у тебя на столе ! Изучай ,читай ,меняй ,измеряй и т.д. ))) Ты просишь советов мы тебе их даём ,но готового решения не жди !
Yuritsh, тебе правильно всё написал ,ты уж не обижайся ! |
|
|
Kotmarkot
|
Да при всем, если транс исправен значит схема не та, можешь просто посмотреть её
ДОБАВЛЕНО 21/04/2018 15:30
Если схема не та то в этом и прокол так как про подключение обмоток на нее пологался |
|
alexsey_84
Передовик
Сообщения: 1572
|
| Kotmarkot писал: | | никак транс выпаян, шимку надо перепаять |
ДОБАВЛЕНО 21/04/2018 16:40
Вперёд |
|