| Автор | Сообщение |
|
kakavan
|
Добрый день!
Имеется монитор LG L1719S SFQ.ARUBER . При включении устройство работает примерно одну минуту, после чего гаснет подсветка. При повторном нажатии кнопки питания подсветка кратковременно возвращается, но затем снова отключается.
Я приобрёл комплект светодиодной подсветки для замены штатной, но не уверен в правильности подключения.
Прошу помощи у специалистов:
Какие компоненты необходимо выпаять, чтобы полностью отключить оригинальную схему инвертора/подсветки?
К каким точкам на плате корректно подключить новую светодиодную подсветку?
Мой практический опыт в пайке минимален: ограничивается заменой кнопок на сетевых фильтрах.
К сообщению прилагаю фотографии и сервисную документацию на монитор.
| photo_LED.jpg |
| Описание: |
|
| Размер файла: |
609.05 КБ |
| Просмотрено: |
24 раз(а) |

|
| photo_LG.jpg |
| Описание: |
|
| Размер файла: |
343.21 КБ |
| Просмотрено: |
21 раз(а) |

|
lg_flatron_l1719s_l1919s_chassis_cl-82_sm.pdf 7.23 МБ Скачано: 28 раз(а)
|
|
n max
Модератор
Сообщения: 17600
|
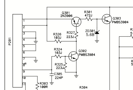
1и 2 нога разъёма Р201 это +12--Vin 3и4 нога GND 9нога --ena ,10 нога --dim.
перерезать дороги идущие на 3 выводы полевиков и инвертор отрубиться |
|
|
kakavan
|
У меня возникли трудности с пониманием фразы: | Цитата: | | перерезать дороги идущие на 3 выводы полевиков |
Нейросеть подсказала, что речь идёт о полевых транзисторах, и предположила, что на схеме они обозначены как Q301 и Q302.
Однако на плате я не смог найти маркировку Q301 и Q302 и не могу быть уверен на 100%, что выпаивать нужно именно эти компоненты.
Могли бы вы, пожалуйста, указать на фотографии платы, какие именно полевые транзисторы необходимо выпаивать для отключения инвертора?

| photo_2026-03-30_15-11-32.jpg |
| Описание: |
|
| Размер файла: |
467.76 КБ |
| Просмотрено: |
36 раз(а) |

|
|
|
n max
Модератор
Сообщения: 17600
|
U303 U304-возле выреза в плате стоят.
На вашем рисунке все транзисторы биполярные.
ДОБАВЛЕНО 30/03/2026 17:12
Можно и Q303 выпаять но скорее всего микросхема будет садить сигналы управления тогда и её удалять придётся. |
|
Sseries
Завсегдатай
Сообщения: 609
|
| Я лично всегда распаиваю/разбираю весь инвектор, иногда эти детали с инвектора , в основном трансы идут на донорства для таких же мониторов или в крайней случае отключаю питание инвектора. |
|
n max
Модератор
Сообщения: 17600
|
| Sseries писал: | | Я лично всегда распаиваю/разбираю весь инвектор, иногда эти детали с инвектора , в основном трансы идут на донорства для таких же мониторов или в крайней случае отключаю питание инвектора. |
Это сложновато для автора-ещё не то что надо удалит,хотя сей моник большой ценности не представляет. |
|
|
Vishne-aleksandr
|
| Я в своём Philipsе отпаял только проволочную перемычку, через которую с сетевого блока питания подавалась 12 Вольт на инвертор. Отпаял только перемычку по шине +12 вольт. Минус (общий) оставил. |
|