| Автор | Сообщение |
|
dkazak05
|
Всем доброго время суток.
Кто может помочь советом???,,, ,,,пытаюсь решить проблему у HP Pavilion Model: dv6-3040er, маркировка на плате DA0LX6MB6F0, схему взял здесь:
http://monitor.espec.ws/download.php?id=124447&sid=a09d61a34c4e0deaeafea24cc8f6aaaf
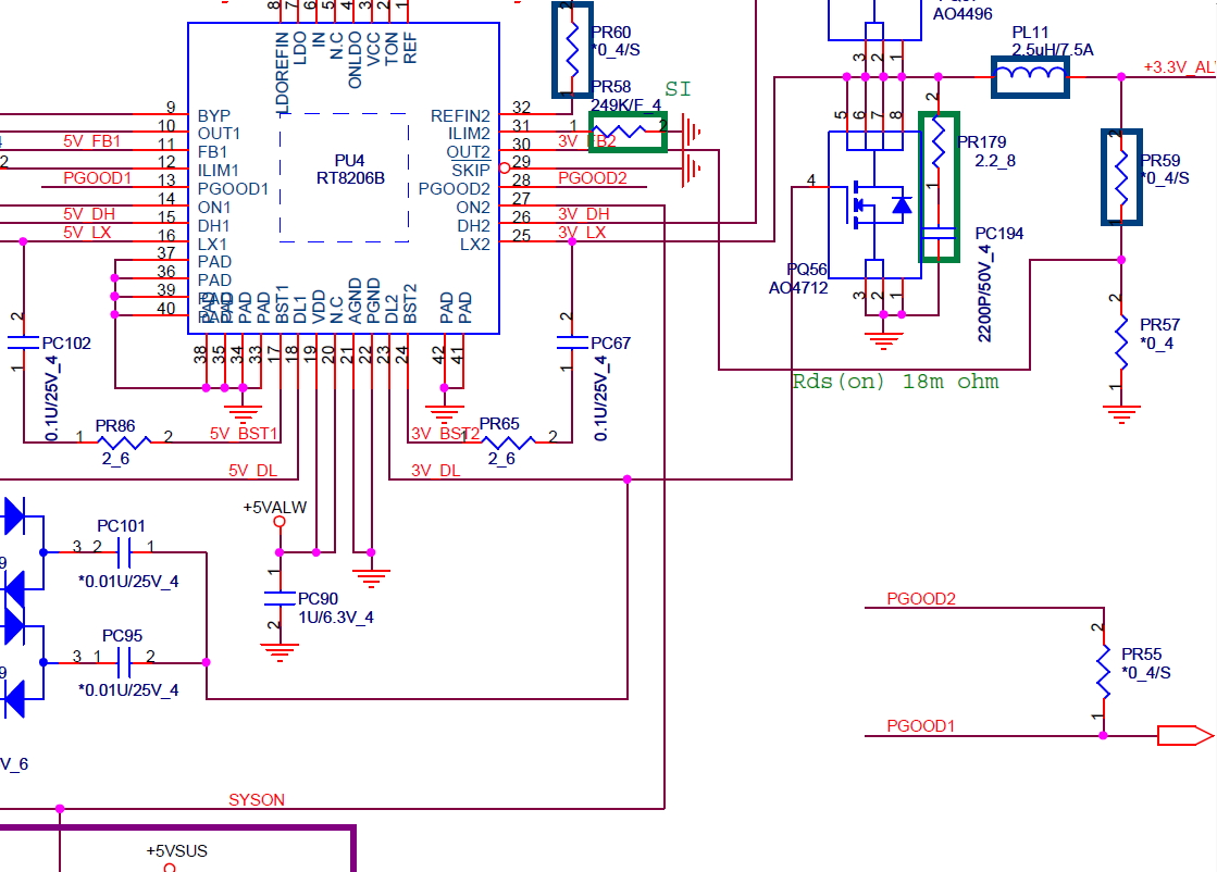
...имею 5V на PL8 и 3.3V на PL11, при включении светодиод включается на 1-2сек. и тухнет, ноут не стартует. На дежурке PU4 пины 13 и 28 звонятся в короткое. По схеме на стр. 35 видно что параллельно стоит PR55 *0_4/S на плате же его нет и лишь пролуженная площадка (см. файл). Можно ли, как то ещё предположить причину неисправности данной дежурки не снимая её с платы(ни совсем удобно тащить её на работу а дома станции нет) Может кто помочь разобраться???
За ранее Спасибо!!!
PR55.jpg 179.67 КБ Скачано: 319 раз(а)
|
|
Sergej
Передовик
Сообщения: 2684
|
| Цитата: | | Можно ли, как то ещё предположить причину неисправности данной дежурки не снимая её с платы(ни совсем удобно тащить её на работу а дома станции нет) |
dkazak05, заменой. На заведомо исправную..
"станции нет", угу...
аппендицит... дома.. кухонным ножом.. правда, подружка в медучилище учится - простите, а кого это..
Воздушкой меняется. Хороший флюс+терпение, не перегреть и всё припаять
По моей схеме "PU4 пины 13 и 28 " вообще в воздухе |
|
|
dkazak05
|
| Цитата: | | Хороший флюс+терпение, не перегреть и всё припаять |
...да не охота танцы с бубном устраивать. Подожду немного в среду обещали подогнать станцию.
| Цитата: | | По моей схеме "PU4 пины 13 и 28 " вообще в воздухе |
...как они могут в воздухе висеть??? посмотрите в файле который я приложил.
| pgood.jpg |
| Описание: |
|
| Размер файла: |
438.86 КБ |
| Просмотрено: |
308 раз(а) |

|
|
|

|