| Автор | Сообщение |
|
lazerius
|
Добрый день ув. Коллеги. Пришел на ремонт такой же Адаптер PA-1900-24. Вскрытие и прозвонка показали, что пробит в короткую 2 диода в диодовом мосту(D050), малоомные резистоты R014 (0,18Ом); R051 (0,1 Ом) у истоков силовых полевиков, сам полевик в цепи PFC Q001 (2SK3561) диод (LL1N4148), идущий с затвора на 7 ногу (OUT) ШИМ-ки (FAN7528) и наконец сама ШИМ-ка эта FAN7528 выпаянная, как то подозрительно звонится между собой 7-ой(OUT) и 6-ой(GND) ногой в режиме Омметра 65 Ом в обе стороны. Схема из даташит FAN7528, на фото обвел красным детальки, что погорели, чтоб было понятно о чем идет речь (позиционные номера не соответствуют с моими естественно). Все погоревшие детали нашел кроме FAN7528, могу поставить, но боюсь сгоревшая ШИМ-ка опять вынесет полевик или транзистор от которого сама питается.
Вопрос:
1. Можно ли проверить саму ШИМ-ку, еще не ставя полевики, а поставить (два встречно-параллельно соединенных) светодиода на точки «затвор» и «исток» снятого полевика?
2. Как еще проверить работоспособность FAN7528 не имея осциллографа, чтоб не спалить остальное?
| Na plate.jpg |
| Описание: |
|
| Размер файла: |
203.45 КБ |
| Просмотрено: |
1075 раз(а) |

|
_на_схеме.jpg 146.98 КБ Скачано: 857 раз(а)
|
|
do not open
Завсегдатай
Сообщения: 382
|
FAN7528  |
|
|
lazerius
|
| do not open писал: | | FAN7528 мертвец |
В местном магазине еще нашел TDA4863G, только вот по частотным характеристикам она немного не дотягивает низы... |
|
n max
Модератор
Сообщения: 17600
|
| Если 75ом сопротивление по питанию шимку можете не проверять она мертвая. |
|
|
lazerius
|
| n max писал: | | можете не проверять | Хорошо, а как вы поступаете в такой ситуации? ШИМ-ку вообще реально проверить? |
|
|
JohnK
|
| lazerius писал: | | ШИМ-ку вообще реально проверить? | Заменой |
|
n max
Модератор
Сообщения: 17600
|
| lazerius писал: | | n max писал: | | можете не проверять | Хорошо, а как вы поступаете в такой ситуации? ШИМ-ку вообще реально проверить? |
При её стоимости меньше доллара(в местном радиомагазине)мне проще подкинуть,благо до магазина 600метров.
Схема проверки есть в даташите на вашу м.с. если нефиг делать то можете проверить.Подадите вы на шим питание она начнёт потеть вот и вся проверка. |
|
|
lazerius
|
| n max писал: | благо до магазина 600метров.
она начнёт потеть вот и вся проверка. |
Действительно благо, но не всем так везет с магазинами и наличием в них нужной микросхемы. Потеть это вы имеете в виду сгоревшая станет греться? Так что скажете на счет TDA4863G, подойдет вместо FAN7528? |
|
n max
Модератор
Сообщения: 17600
|
Схемно то подойдёт,возможно придётся подбирать делитель обратной связи по вых напряжению если под нагрузкой будет вести себя некорректно ваш блок питания.
А возможно и заработает.При первом запуске лучше лампочку поставить чтоб второй раз не бахнуло+основной преобразователь не помешает проверить |
|
|
lazerius
|
Ясно, спасибо. | n max писал: | | делитель обратной связи по вых напряжению | Подскажите пжл. номера резисторов этого делителя, глядя на схемку что я прикрепил в начале
| n max писал: | | +основной преобразователь не помешает проверить | А как вы его проверяете, выпаяв или на месте замеры? |
|
n max
Модератор
Сообщения: 17600
|
| выпаять микру и транзюк и включить в сеть через лампочку ватт 40,и посмотреть что будет |
|
|
lazerius
|
| n max писал: | | выпаять микру и транзюк | это те, что в цепи PFC вы имеете в виду(FAN7528 и К3561)? |
|
n max
Модератор
Сообщения: 17600
|
|
|
lazerius
|
| То есть вы предлагаете проверить основной преобразователь, исключив "хозяйство" PFC и просто запуском его? |
|
n max
Модератор
Сообщения: 17600
|
Без нагрузки должен запуститься или хотя бы в защите сидеть.Вдруг ещё и основной полетел тогда смысл этого ремонта?Новый блок 25 долл стоит(поллимона нашими деньгами)  |
|
|
lazerius
|
Ну в общем убрал я пока временно все хозяйство PFC: это дроссель L010 и диод D003. Полевик Q001, его резистор R014 и ШИМ-ка FAN7528 c ее диодом на 7-ой ноге давно были сняты. Восстановил основную рабочую часть вокруг LTA301P это: R051, C051 и дал перемычку от плюса HOT выхода L003 до плюса С051. На входе переменки лампочка 60W 220V и включил для начала в холостую. Небольшая вспышка лампочки и потухла, померил выход. Барабанная дробь! ииииии 19,44 Вольт. Потом стал нагружать выход по не многу 0,5А, 1А, 2А 3А дальше побоялся т.к. кондер у меня всего 94uF и все это без PFC. Вольтметр постоянно соединен и при нагрузке 3А показывает 19,40V. Сейчас ,буду PFC поднимать на TDA4863G о результате отпишусь.
ДОБАВЛЕНО 10/05/2016 19:39
| n max писал: | | делитель обратной связи по вых напряжению | Подскажите пжл. номера резисторов этого делителя, глядя на схемку что я прикрепил в начале |
|
n max
Модератор
Сообщения: 17600
|
| По схеме R10 R11,но это если напряжение на вых корректора мощности будет отлично от нормального.Это может быть если параметры источника опорного напряжения у родной микросхемы отличаются от устанавливаемой вами,так что сразу надо его измерить,чтоб кондёр по питанию не успел сообразить |
|
|
lazerius
|
| n max писал: | | кондёр по питанию | это С9 на схеме?
| n max писал: | | напряжение на вых корректора мощности будет отлично от нормального | нормальное это сколько, не должно превысить 400В (лимит родного)?
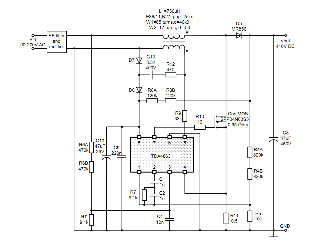
Вот примерная обвязка из даташит на TDA4863G
ДОБАВЛЕНО 10/05/2016 22:31
Вместо родного 2SK3561 (8A 500V 0,75-0,85 Ohm) я буду ставить 2SK3569 (10A 600V 0,54-0,75 Ohm) и вместо резистора R7(R014) 0,18 Ohm у меня есть 0,1 Ohm(2шт, теплостойкие) и 0,22 Ohm (2шт, желтое покрытие - походу не теплостойкие), да и странно то что родной кондер в БП тоже не 450V, а 400V, когда в даташите примерной обвязке на FAN7528 стоит 450V Это, детали что мне смогли найти наши магазины.
2016-05-10_231136.jpg 120.56 КБ Скачано: 541 раз(а)
|
|
|
lazerius
|
|
n max
Модератор
Сообщения: 17600
|
Лучше кандёр на 450 ставить на 400 у меня бабахнул через 2 дня х.з. почему(мож и бракованный)потом поставил 82мф на 450 и полёт нормальный.Бок запарился отмывать от гадости.
ДОБАВЛЕНО 10/05/2016 22:04
Теплостойкие почему то у вас 1 ом,я обычные чипрезисторы из платы убитого ндд выпаял(2 шт по 0.33 ома) и поставил и нормально работают.Ноут уже продан знакомому с этим б.п. он уже больше года его юзает проблем не возникало |
|