| Автор | Сообщение |
|
sed_sa
|
Подскажите пожалуйста номиналы элементов, в ИБП платы DBM01A Котел Ferroli
Транзистор - 1f BC847B (взорвался)?
Стабилитрон - номинал (закоротил)?
Резистор 810 или 018 (в обрыве)?
foto_2_369.jpg 142.78 КБ Скачано: 529 раз(а)
|
|
Yuritsh
Фанат форума
Сообщения: 18498
|
| А если посмотреть даташит на ШИМ? |
|
|
sed_sa
|
| Даташит посмотрел, номинал резистора и стабилитрона подскажите? |
|
anatol22
Завсегдатай
Сообщения: 410
|
|
|
sed_sa
|
|
Lavrishin
Модератор
Сообщения: 1763
|
| sed_sa писал: |
Транзистор - 1f BC847B (взорвался)?
Резистор 810 или 018 (в обрыве)? |
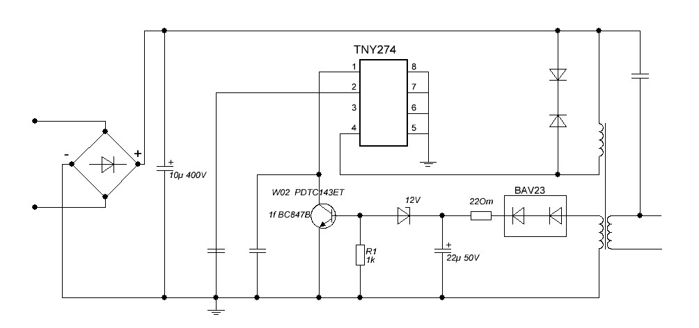
Насколько я помню, транзистор там применен не 1f BC847B, а цифровой W02 = PDTC143ET/EU.
Между базой и эмитером этого транзистора включен резистор 81 Ом.

|
|
Ярошевский Андрей
Завсегдатай
Сообщения: 400
|
|
|
sed_sa
|
Вместо w02 поставил f1 работает на выходе 21,5V
зарисовал схему, может кому понадобиться.
не получается пометить темой решенной.
бп dbm01a.JPG 41.59 КБ Скачано: 571 раз(а)
|
|