| Автор | Сообщение |
|
Алексей Козлов
|
| Всем привет! Не понятная проблема. Котел Nova Florida Vela Compact, плата - ce-0051br3297. Был произведен ремонт после грозы. Заменены кондеры во входных цепях, дроссель на входе перемотан, заменены стабилитроны и оптрон. Не было розжига, определил что из-за большого тока утечки диода, который стоит возле тиристора. Замена диода не помогает, без диода розжиг работает (возможно у тиристора ток утечки большой, менять пока нечем). Все остальные детали исправные. На столе плата стартует нормально, при имитации пламени контроль срабатывает. Но после установки на котел контроль пламени не проходит. 3 раза разжигается и падает в ошибку. Не пойму куда копать, какие элементы отвечают за контроль пламени. Электрод чистый, изоляция нормальная, фаза подключена правильно. Влияет ли отсутствие диода между анодом и катодом тиристора на контроль пламени? |
|
grinko
Завсегдатай
Сообщения: 569
|
| Котел фазозависимый, если пламя имитируешь, то почему не поймешь какие элементы в этом участвуют ? Тема настолько заезженая, что все решения лежат на поверхности, но это если не лень почитать и карандашиком поработать ,и зарисовать проблемный участок , озвучить напряжения в разных точках на разных этапах и т.д. |
|
|
Алексей Козлов
|
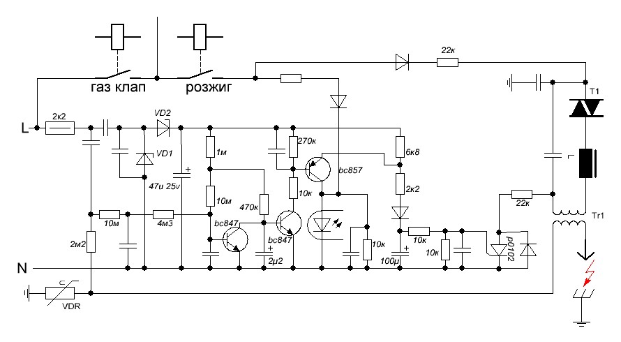
В общем проверил плату на столе еще раз. Схема есть. Фаза подключена нормально. После того как вторичку высоковольтного транса замыкаю через диод на N, искра отключается, через некоторое время отключается реле розжига и газового клапана и через пару секунд отключается реле вентилятора. Ну и соответственно через некоторое время загорается нижний светодиод красным (нет пламени).
На транзисторе 3Ft до и во время розжига на базе 14В, на эмиттере 9,7В, на коллекторе до розжига 0В, во время 7.4В (меандр). После опознания пламени на базе 0.7В, на эмиттере 1,3В, на коллекторе 1,05В.
На выходе оптрона (на коллекторе) до розжига 5В, во время 2,6 и после опознания 1,5В. На базе 1F, который открывает 3Ft напруги 0, 0, 0,6. Не понятно куда девается напруга на его базе после опознания. Транзисторы целые, да и менять нечем.
Соответственно розжиг отключается, а контроллеру не хватает понять что есть пламя. |
|
grinko
Завсегдатай
Сообщения: 569
|
| При правильной работе контроля пламени , при наличии пламени или правильной имитации, - на оптроне 0 , то есть полностью открытый , 1,5В это не годится ! Имитировать нужно диодом, катод на земляную клемму анод на не запаянную клемму М7 или R5 . На столе фазировка не критична , какие напряжения на каждом стабилитроне? 1F и 3F лучше сразу заменить. |
|
|
Алексей Козлов
|
Вот с этим я и пытаюсь бороться, что бы на оптроне был 0. Иначе контроллер не понимает. Имитацию точно так и делаю как написали. На стабилитронах по 7.2 вольта. Общее 14,4В.
Проблема в открытии транзистора. Во время имитации на базе в точке "1" -7.9 вольта, транзистор закрывается, соответственно на базе в точке "2" напруга должна подняться до 14 вольт и транзистор должен открыться. Но вместо 14 появляется только 0,6 вольта. транзистор не открывается до конца со всеми от сюда вытекающими последствиями. Пробовал выпаивал второй транзистор, вырастает до 10 вольт. Вместо выпаяннго ставил КТ3102 эффект тот же, 0,6 вольта. Дело не в транзисторах, что то еще просаживает напругу. Кондер 2,2мкФ менял.

|
|
serega-64
Старший модератор
Сообщения: 10180
|
Алексей Козлов, Ты не понимаешь в принципе работу транзистора! В точку 1 нуно подавать через гасящее базовое сопр. , напрямую, без огр. тока, упр. не подается. В точке 2 и будет 0.6в и ни как не больше, т.к. включен "ключом", а не "повторителем". Дальше - если подано полож. напряжение в точку 1, то транз. откроется и в т. 2 будет ноль и ессно второй транзистор будет закрыт и следующий p-n-p транз. будет тоже закрыт. Тут чисто транзисторная логика. Как то так.
ДОБАВЛЕНО 10/10/2016 10:01
Распознавание пламени на принципе ионизации основано на изменении сопротивления в точке горения, пламя этт некая плазма и при ее течении сопротивление меж двумя электродами уменьшается, как бы пламя становится проводником, но с довольно большим сопротивлением, учитывая, что без пламени меж этих электродов сопротивление практически бесконечно, то собсна на этом все и строится. Вот от этого и надо исходить. |
|
|
Алексей Козлов
|
Я просто не всю схему выложил. В т.1 все подается как надо. причем отрицательные 7,9В. соответственно транзистор полностью закрывается. Кондер 2,2мкФ заряжается и на базе второго транзистора должно появится Uпит. (+14В). Второй транзистор должен открыться и так далее.
Но полного открытия второго транзюка не происходит, потому что вместо 14В на его базе появляется всего 0,6В. Куда девается не понятно. Все уже перепробовал. И транзисторы менял и кондеры. Если базу второго транзистора оторвать, то появляется 10В в т.2. но и то этого мало. Должно быть больше.
Может первый не полностью закрывается?
Вот полная схема:
post-128353-0-89715100-1378148549 (1).jpg 61.89 КБ Скачано: 2156 раз(а)
|
|
anatol22
Завсегдатай
Сообщения: 410
|
Алексей Козлов, Подай на базу ( в т.2) 14В от источника питания, и навязчивая идея про 14В исчезнет вместе с транзистором.  |
|
serega-64
Старший модератор
Сообщения: 10180
|
Алексей Козлов, =Куда девается не понятно.=
"Ты не понимаешь в принципе работу транзистора!"
Читай по новой все мое сообщение, хотя бы первую половину, не дойдет - твои проблемы, здесь не кружок в Доме пионэрофф, вдалбливать не собираюсь, теперича разбирайся сам, был шанс ... . |
|
стопыч
Фанат форума
Сообщения: 3167
|
Алексей Козлов, а запитать от отдельного источника? Мож причина банальна? Из твоего описания неясно наличие питалова в разные моменты работы схемы.
ДОБАВЛЕНО 10/10/2016 13:36
Шо-то автор темы три часа к компу не идет... А зеленым светится. Не случилось ли чего? 

|
|
serega-64
Старший модератор
Сообщения: 10180
|
стопыч, Крестик то у батарейки актуально смотрится на фоне всей этой байды.  |
|
стопыч
Фанат форума
Сообщения: 3167
|
| serega-64 писал: | стопыч, Крестик то у батарейки актуально смотрится на фоне всей этой байды.  |
Отож... А я о чем?! |
|
serega-64
Старший модератор
Сообщения: 10180
|
Алексей Козлов, | Цитата: | базе второго транзистора должно появится Uпит. (+14В). Второй транзистор должен открыться и так далее.
Но полного открытия второго транзюка не происходит, потому что вместо 14В на его базе появляется всего 0,6В. Куда девается не понятно. |
Не, ты серьезно так считаешь? По твоему транзисторы это типа реле? Ежели таки да, то я пас, иди лучше в инете поучись! |
|
|
Алексей Козлов
|
Ладно, согласен, 0,6В. Тогда копаем дальше. Третий транзистор открывается, запитывает оптрон. На выходе оптрона (на коллекторе) напруга должна поменяться с 5В на 0В т.е. на пине контроллера высокий уровень меняется на низкий, и он должен увидеть что пламя есть. Но почему то он этого не происходит. На выходе меандр, импульсы которого только сужаются при имитации. Если коллектор с эмиттером закоротить, что бы совсем 0В было, тогда видит.
Получается, что третий транзистор открывается не до конца. Вопрос почему? |
|
serega-64
Старший модератор
Сообщения: 10180
|
=Ладно, согласен=
Не "ладно", а просто "согласен" и на будущее принимай как аксиому!
= На выходе меандр, импульсы которого только сужаются при имитации.=
Ослик в зубы и "по квадратам", на схеме лит 47м на 25в после стаб. VD2 проверял, менял? Ищи от куда лезет меандр. |
|
|
Алексей Козлов
|
| Кондер новый стоит. Меандр появляется когда включаются реле, через диод на анод оптрона. После открытия третьего транзистора (при имитации пламени) меандр я так понимаю должен исчезнуть на выходе оптрона. |
|
xarl
Модератор
Сообщения: 21873
|
| Алексей Козлов, брось этот котел... Это очевидно при попытка ремонта. |
|
anatol22
Завсегдатай
Сообщения: 410
|
Алексей Козлов, меандр - только во время поджига.
На выходе оптрона сигнал меняется, до процессора доходит?
Как пламя иммитируешь, диод еще не в утечке? |
|
|
Алексей Козлов
|
Имитирую замыканием вторички транса через диод катодом на N. Диод нормальный. На котле такая же ситуация.
На выходе оптрона во время розжига меандр (когда включено реле газового клапана, фаза через резистор и диод подается на вход). После того как пламя сымитировано, на выходе оптрона тоже меандр, но ширина импульсов уменьшается. Получается что 3-й транзистор не до конца открывается. Оптрон выпаивал, проверял отдельно на столе и другой ставил. До контроллера сигнал доходит.
Не увидев пламя, проц отключает релюху газового клапана, тогда на выходе оптрона устанавливается низкий уровень. Но уже поздно.
Кондеры уже все пробовал менять. Транзисторы только не менял оригинальными. Первые два менял на КТ3102, но ситуация та же. Напруги в контрольных точках такие же. |
|
anatol22
Завсегдатай
Сообщения: 410
|
Поменяй диод, и иммитируй как писал grinko.
| Цитата: | | На транзисторе 3Ft до и во время розжига на базе 14В, на эмиттере 9,7В, на коллекторе до розжига 0В, во время 7.4В ??? (и это на диоде оптрона!!!) (меандр). После опознания пламени на базе 0.7В, на эмиттере 1,3В, на коллекторе 1,05В (Forward Voltage -1,2V ). |
Пламя опознано - оптрон открыт. Как вариант -эксперимент с базовыми резисторами. |
|