| Автор | Сообщение |
Skif
Завсегдатай
Сообщения: 876
|
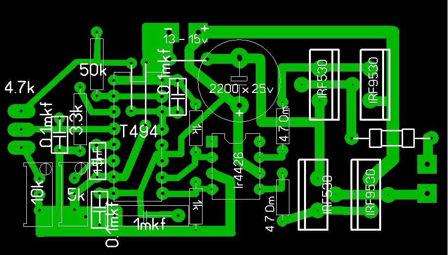
| Yura_kln писал: | Доброго всім дня, зі святом!
Прокоментуйте пож. печатку на TL494 мост, чи правильно розведено. | Погано. Е-техник вам вірно говорить. Трасси, шо проводять великий ток, та ще з частотою, повинні бути не тільки товстими, а ще й мінімально коротенькими. Компоненти не повинні бути розкидані по всій платі. Частотозадаючі ланцюги повинні впритулок стояти к 494. Скількі вже про це писано, і нащо я ту інструкцію писав....
| alish333 писал: | | Привет всем сваркостроителям! Хотелось бы услышать ваше мнение по моей идее. | вполне здравая идея. Только обязательно перед пайкой ключи зачистить до меди и качественно облудить. Обильно посыпать канифолью и лудить не менее чем 100Вт паяльником, чтоб процесс разогрева и лужения был коротким. Перед непосредственно пайкой - разогреть сперва подложку, потом положить на нее ключ, дать припою растечься и остудить. Придется с картона приспособу сделать, чтоб оба ключа легли ровно. |
|
|
alish333
|
| Имею припой с температурой плавления 200 град для облуживания ключей,подложка на эл.плитке плавится за 5сек(видимо припой тоже на ней легкоплавкий) Значит за секунд 10 PSC71U не успеет повредиться? Спасибо за совет Евгений ( а как насчет родных диодов стоит ли их использовать?-думаю 80А здесь достаточно) |
|
|
wafa61
|
(Прокоментуйте пож. печатку на TL494 мост, чи правильно розведено.)
Земляную шину внизу протяни вправо до конца и ее сделай шире везде по максимуму . В правом нижнем углу установи пленочный кондёр 1мкфх25в между землей и плюсовой шиной, продлив + шину ниже к этому кондёру. Такой же кондёр установи около элелтролита (где нарисовано + и - .)
Ну и не забудь последовательно спервичкой ТГР включить
резистор 2-5 ом , чтобы уменьшить выбросы после импульсов до 1-2 вольт. |
|
|
wafa61
|
| qaki писал: | | wafa61 писал: | | Интересно , какая ВАХ с ОС на ТТ?..... |
Пример реальной ВАХ кондербаластного полумоста с ОС по току в положении задатчика тока 100 А приведен на картинке. ОС здесь обеспечивает отклонение тока от заданного в пределах плюс-минус 10А. Настройка дросселя на желаемые значения РТ/КЗ наиболее трудный этап создания негуляевского резонансника. Если в Вашем случае не ставилась задача ограничить РТ на уровне 140 А , то
выбранные параметры дросселя и резонансного кондера явно неудачны. Имеет смысл увеличить емкость кондера, уменьшить число витков и увеличить зазор. Снижение частоты резонанса не
желательно из-за роста индукции в сердечнике силовика. | Хотелось бы узнать примеры удачных параметров LCрез для РТ не более160а. Skif, к примеру, посоветовал, наоборот, увеличить витки дросселя до 12.
Склоняюсь к мнению, что ядро Е65/87 для дросселя для таких РТвыбран не совсем удачно. |
|
|
qaki
|
| wafa61 писал: | | Хотелось бы узнать примеры удачных параметров LCрез для РТ не более160а. |
Вариант для РТ 180А при токе КЗ 220 А. Дроссель 8 витков, суммарный зазор под двумя крайними кернами 0,6 мм (по 3 листочка бумаги для ксерокса под керн). Резонансный кондер 0,22 мкФ. Частота 29,5 кГц. Из-за разброса параметров сердечника и несколько иной индуктивности рассеяния силовика может понадобиться небольшая корректировка указанных значений. |
|
|
wafa61
|
| При таких параметрах программа от Епкоса FERRIT MAGNETIC DESIGN TOOL для Е65/87 дает 65мкг- при 220нф F=42 кгц |
|
|
qaki
|
| wafa61 писал: | | При таких параметрах программа от Епкоса FERRIT MAGNETIC DESIGN TOOL для Е65/87 дает 65мкг- при 220нф F=42 кгц |
Добавьте сюда индуктивность рассеяния силовика, учтите особенности работы двухтактного выпрямителя на индуктивную нагрузку (сварочные провода) и Вы как раз получите максимум отдачи по постоянному току где-то около 30 кГц. |
|
|
Rosava
|
| Ранее рекомендовалось после диодного моста ставить автомат на 20А (или предохранитель) для уменьшения последствий при аварийных ситуациях. А не лучше ли поставить этот автомат после электролитов, чтобы остатки напряжения на них не добили то, что осталось в живых? |
|
|
Yura_kln
|
Всім хто написав зауваження дякую.
Прокоментуйте пож. наступний варіант плати на TL494 мост, чи правильно розведено
| Tl494-most.JPG |
| Описание: |
|
| Размер файла: |
287.23 КБ |
| Просмотрено: |
387 раз(а) |

|
|
|
Skif
Завсегдатай
Сообщения: 876
|
| уже веселее. электролит перенести между плеч моста. второй подстроечник ни к чему. После настройки частоты - в ограничение постоянный можно поставить. |
|
|
Yura_kln
|
|
|
APACHI
|
| alish333 писал: | | Привет всем сваркостроителям! Хотелось бы услышать ваше мнение по моей идее.Имеется несколько штук спаленных IGBT-модулей,как видно по рисунку взорваны ключи но диоды целые.Подложка изолирована от корпуса какой-то непонятной прокладкой покрытой с двух сторон толстым медным напылением,обладает очень высокой теплопроводностью. Так вот хочу отпаять кристаллы ключей и вместо них запаять IRG4PSC71U(без диода-они у нас дешевле чем UD на 30%),а диоды родные на подложке оставить(они 80А ultrafast) Мучает только сомнение в перегреве при пайке 71U,хотя в даташите указано 300град в течении 10сек. Может здесь уже кто-то паял такие ключи к медным пластинам-отзовитесь пожалуйста! А так было бы здорово(и легче) ключи и вых.диоды сварочника закрепить на одном радиаторе | С пайкой нет проблем,Лучше взять припой ПОСК50-18 ,только под вытяхкой, И ножки закороти на всякий случай За 35 лет ни один транзистор по этой прчине не вылетел. А вот диоды на изолирующую прокладку паять нет смысла- катод то общий и вывод сразу можно пришпандорить Общий радиатор,думаю,нельзя. Могут возникнуть большие пролемы Если не так- пусть меня поправят |
|
|
alish333
|
| APACHI писал: | | alish333 писал: | | Привет всем сваркостроителям! Хотелось бы услышать ваше мнение по моей идее.Имеется несколько штук спаленных IGBT-модулей,как видно по рисунку взорваны ключи но диоды целые.Подложка изолирована от корпуса какой-то непонятной прокладкой покрытой с двух сторон толстым медным напылением,обладает очень высокой теплопроводностью. Так вот хочу отпаять кристаллы ключей и вместо них запаять IRG4PSC71U(без диода-они у нас дешевле чем UD на 30%),а диоды родные на подложке оставить(они 80А ultrafast) Мучает только сомнение в перегреве при пайке 71U,хотя в даташите указано 300град в течении 10сек. Может здесь уже кто-то паял такие ключи к медным пластинам-отзовитесь пожалуйста! А так было бы здорово(и легче) ключи и вых.диоды сварочника закрепить на одном радиаторе | С пайкой нет проблем,Лучше взять припой ПОСК50-18 ,только под вытяхкой, И ножки закороти на всякий случай За 35 лет ни один транзистор по этой прчине не вылетел. А вот диоды на изолирующую прокладку паять нет смысла- катод то общий и вывод сразу можно пришпандорить Общий радиатор,думаю,нельзя. Могут возникнуть большие пролемы Если не так- пусть меня поправят | Спасибо за совет APACHI,а диоды использую родные с модуля так-как они безкорпусные .В электроприводах все модули крепятся на одном радиаторе,у них очень высокая изоляция |
|
mjntana
Завсегдатай
Сообщения: 587
|
Привет участникам форума !javascript:emoticon(' ') собрал резонансник Негуляева,апарат получился отличный,пашет полгода без перебоев.собрался делать еще один ,однако транзисторы есть 50U без диодов,может кто подскажет можно ли поставить диоды отдельно ,буду благодарен за схемку.javascript:emoticon(' ') |
|
|
pansim
|
| Можно, ултрафаст не менее 15А/600В |
|
|
tipoya
|
Diode Continuous Forward Current 25 А.
Ставил 30ETH06, работало без проблем. Правда, пришлось помчаться с установкой на радиатор. |
|
mjntana
Завсегдатай
Сообщения: 587
|
| Спасибо за ответ,понял что в принципе диод отдельно ставить можно.однако в следствии отсутствия опыта прошу подска зать куда именно.раз диод обратный то наверное ставить катьодом к коллектору???может кто нарисует? |
|
|
tipoya
|
Как в даташите. Причём коллектор IRGB и катод диода соединены с корпусом, так что садим на один радиатор два вместе без прокладки под диод.

|
|
|
wafa61
|
| Год назад IRG4PC50UD в Н.Новгороде стоили 180 сейчас - 250р. |
|
mjntana
Завсегдатай
Сообщения: 587
|
|