| Автор | Сообщение |
Skif
Завсегдатай
Сообщения: 876
|
| я б не стал. Если не ошибаюсь, они металло-бумажные |
|
|
wafa61
|
| Rosava писал: | | Можно ли применить в качестве блокировочных конденсаторов (на ключах, на выходных клеммах) К75-10В, К75-24В? 1мкф х1000в имеет толщину вывода миллиметра 2, видать на порядочный ток. Диэлектрик комбинированный. | они металлобумажные на наших частотах не очень эффективные- лучше из серии к78-ххх. Я недавно купил ССВ81 6мкф х 630 в по 20 р/шт |
|
|
qaki
|
[quote="wafa61"]| Rosava писал: | | Я недавно купил ССВ81 6мкф х 630 в по 20 р/шт |
Повезло. Их еще и производстве нет. Знать перемаркер уже до кондеров добрался. |
|
|
kanter
|
Skif
я менял весь блок гамузом-не помогло, а когда взял БУ в броню с частотой стал нормалек а вот резонансу нетути. там по ссылке скачал книгу (огромное спасибо) и вычитал, что на дроссель незизя ставить моцные сердечники, а у меня Е70. мот тут собака вунает?. уже смотался в лавку и прихватил Е65 после пасхи поэкскрементирую , че там еще мозок не могет объять.
а мосчи девать некуда, ежли втыкаю четверку она приваривается , электрод греется и снач. сыпется обмазка а потом он доходит до белого цвета и течет как кисель. напруга не падает до срабатывания реле, моцные ключи, сталинские радиаторы и военный кулер (кубов на 280) свое дело делают-все холодное. ее подлую ежли заставить работать по людски-цены бы не было. |
|
Vovak
Завсегдатай
Сообщения: 400
|
ДОБАВЛЕНО 13/04/2012 16:48
 |
|
profinrus
Завсегдатай
Сообщения: 533
|
вот собрал из 7КВт привода,с управой на АТмеге-8.
всё запихнул в корпус от упса
все сигналы идеальные.
на тормознутой силовой сборке,настроен резонанс около 30 Кгц
| 1.JPG |
| Описание: |
|
| Размер файла: |
496.98 КБ |
| Просмотрено: |
386 раз(а) |

|
| 2JPG.jpg |
| Описание: |
|
| Размер файла: |
487.41 КБ |
| Просмотрено: |
395 раз(а) |

|
| 3.JPG |
| Описание: |
|
| Размер файла: |
535.52 КБ |
| Просмотрено: |
325 раз(а) |

|
| 4.JPG |
| Описание: |
|
| Размер файла: |
534.71 КБ |
| Просмотрено: |
310 раз(а) |

|
| 5.JPG |
| Описание: |
|
| Размер файла: |
499.95 КБ |
| Просмотрено: |
262 раз(а) |

|
| 6.JPG |
| Описание: |
|
| Размер файла: |
513.44 КБ |
| Просмотрено: |
269 раз(а) |

|
| 7.JPG |
| Описание: |
|
| Размер файла: |
475 КБ |
| Просмотрено: |
267 раз(а) |

|
|
|
|
r-technic
|
офтопик, но поинтересоваться у специалистов хотелось бы, чего сей аппарат стоит: в инете как то не удалось найти ему цену..
мужичек предлагает за 200 баксов.
ДОБАВЛЕНО 13/04/2012 19:13
profinrus, крутой "танк"!
Поздравления!
Не привычно, правда, что выход у него сзади.
Шины литцендратные понравились плоские в черной термоусадке!
Какой вес? |
|
profinrus
Завсегдатай
Сообщения: 533
|
вес с сетевым проводом 7.5 кг
выводы сзади сделал,не хотел портить вид спереди,а шинка промышленная из плетёной меди 25 квадратов,в трансе ещё место осталось |
|
Skif
Завсегдатай
Сообщения: 876
|
| kanter писал: | Skif
я менял весь блок гамузом-не помогло, а когда взял БУ в броню с частотой стал нормалек | Kanter? Если второй блок собран на той же комплектухе и так же - то конечно. Если частотозадающий кондер и резистор нормальные - ТЛ-ка держит частоту как вкопанная. Надо смотреть внимательно, я на такую хрень напарывался, но с подстроечником частоты. А экран скорее всего повлиял на температуру |
|
|
Слава14797
|
r-technic, неплохой двухканальный осцил до 35 МГц, - новый будет стОить раз в пять дороже. Думай сам.
Я себе купил С1-65 (1974 г.в., мой ровесник , имеются с детства знакомые детали: 1Т308, КТ603, конденсаторы 1974 года и т.д.) полгода назад за 400 грн. (примерно 50 долларов). |
|
|
wafa61
|
сегодня занимался дросселем 10вит Е65/87 при зазоре =0,2мм дроссель входит в насыщение при токе по Прибору Гумерова = 15а.L=150мкг .Подставляя эти данные в формулу получаем время t=I*L /Uсети =(15a*150us)/275v=8us (при токе 15а- 312в подсаживается до 275в)после которого LC контур расстраивается и выходной ток резко ограничивается. ТКЗ/РТ =180/140а.Период получился -40мкс. 3-кой варит хорошо.Дроссель наконец начал греться до45 С
Срез=175нф.
ДОБАВЛЕНО 13/04/2012 22:33
купил ССВ81 6мкф х 630 в по 20 р/шт
Повезло. Их еще и производстве нет. Знать перемаркер уже до кондеров добрался.[/quote]
qaki: ввел вас в заблуждение: эти кондеры похожи на ССВ81-светло-коричневые какой фирмы не помню |
|
Skif
Завсегдатай
Сообщения: 876
|
| отож. Иначе каких же он размеров должен быть! |
|
|
zac7709
|
Hellp!! как и что включить в осциллографе н3014 что бы проверить зг.толи сам осцил фигня толи я баран
ДОБАВЛЕНО 14/04/2012 01:30
есть возможность взять н313 может он лучше? |
|
|
qaki
|
| wafa61 писал: | сегодня занимался дросселем 10вит Е65/87 при зазоре =0,2мм дроссель входит в насыщение....
|
Предварительная проверка дросселя на приборе Гумерова безусловно хорошо.Но сам девайс предоставляет возможность несложным способом контролировать В-Н кривую намагничивания сердечника в реальных условиях, что намного информативнее. Для этого нужно добавить на дроссель один виток любого монтажного провода, к концам которого подсоединяется интегрирующая цепочка из резистора 10 кОм и кондера 0,1 мкФ. На выходе интегрирующей цепочки мы имеем напряжение,пропорциональное индукции в сердечнике, которое подаем на вход Y осцилла. На вход Х подается напряжение с нагрузки трансформатора тока. При этом нагрузка ТТ должна быть присоединена непосредственно к его выводам, а не через диоды, как рисуют в схемах некоторые популярные авторы. Нагрузив девайс на эквивалент дуги сопротивлением 0,15 Ом и отрегулировав усиление осцилла, мы получим на экране примерно такую картину, как приложенном рисунке. Оптимальной настройке дросселя
соответствует размер линейного участка на полученной кривой примерно 70-75% от размаха по оси Х. Подбирая витки, зазор, а также варьируя величиной резонансной емкости в небольших пределах от канонического значения 0,22 мкФ, можно настроить девайс на РТ примерно 180-190 А при токе КЗ 210-220 А. Отклонение от указанного значения линейного участка приводит к росту тока КЗ. Большие значения говорят о недогруженности дросселя, при которой возможны чрезмерно большие токи при подходе к резонансу. Уменьшение размера линейного участка приводит к повышению тока КЗ из-за чрезмерно глубокого насыщения сердечника.

|
|
|
wafa61
|
У меня схема без трансформатора тока. Интересно , какая ВАХ с ОС на ТТ?Наверное можно регулировать падающую часть (ТКЗ)
А то, если настроить дроссель к примеру на 180а, то 4-кой будет варить мягко, а 3-кой при том же КЗ- жестко?
И ещё как получается частота 32кгц с "каноническими LC" Уменя например С=.175мф 10 вит на Е65 зазор 0.2 мм-ТКЗ-180а, резонанс на 27 кгц. Если я сделаю с=.22мф и дроссель 12 вит., то
частота снизится наверное до 22кгц? |
|
|
Yura_kln
|
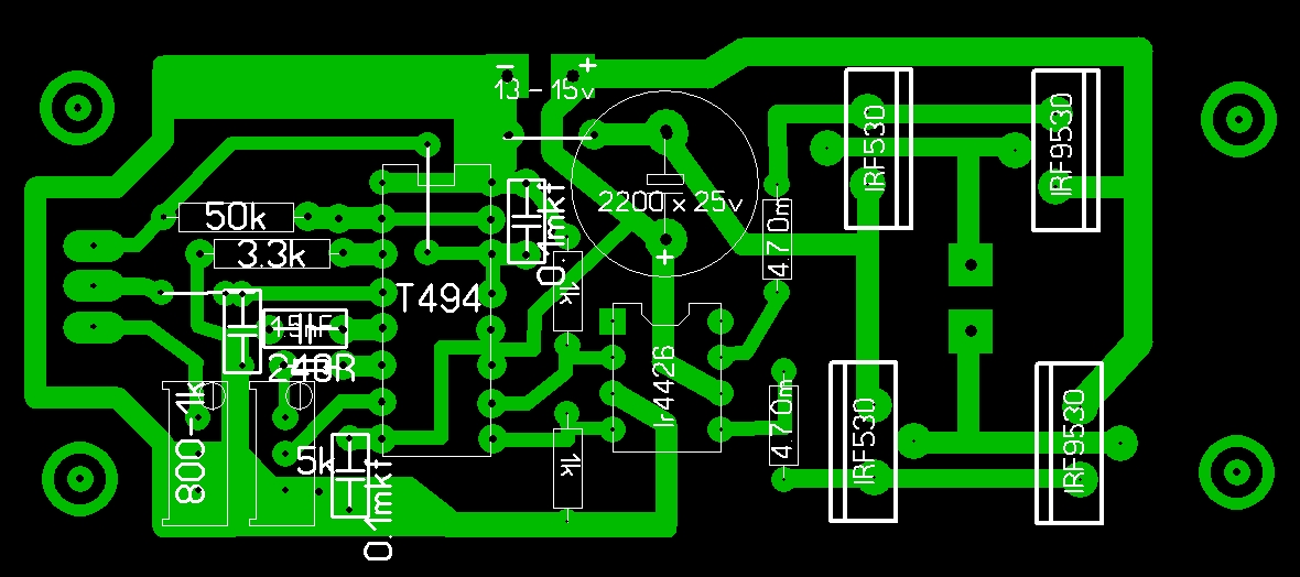
Доброго всім дня, зі святом!
Прокоментуйте пож. печатку на TL494 мост, чи правильно розведено.
| Tl494-most.JPG |
| Описание: |
|
| Размер файла: |
317.16 КБ |
| Просмотрено: |
371 раз(а) |

|
|
|
profinrus
Завсегдатай
Сообщения: 533
|
|
|
alish333
|
Привет всем сваркостроителям! Хотелось бы услышать ваше мнение по моей идее.Имеется несколько штук спаленных IGBT-модулей,как видно по рисунку взорваны ключи но диоды целые.Подложка изолирована от корпуса какой-то непонятной прокладкой покрытой с двух сторон толстым медным напылением,обладает очень высокой теплопроводностью. Так вот хочу отпаять кристаллы ключей и вместо них запаять IRG4PSC71U(без диода-они у нас дешевле чем UD на 30%),а диоды родные на подложке оставить(они 80А ultrafast) Мучает только сомнение в перегреве при пайке 71U,хотя в даташите указано 300град в течении 10сек. Может здесь уже кто-то паял такие ключи к медным пластинам-отзовитесь пожалуйста! А так было бы здорово(и легче) ключи и вых.диоды сварочника закрепить на одном радиаторе




|
|
|
r-technic
|
| Yura_kln писал: | | Прокоментуйте пож. печатку на TL494 мост, чи правильно розведено. |
На первый взгляд бросается в глаза петля земли. я бы её не по левой части платы обводил, а соединил как можно короче, перемычкой под микросхемой сразу на седьмой её вывод.
И заметил ошибку: с седьмой лапы должна дорожка на землю идти! а она у тебя на средний вывод подстроечника идёт. Просто соедини этот средний вывод частотозадающего подстроейника с землёй. А так, вроде всё ок! |
|
|
qaki
|
| wafa61 писал: | | Интересно , какая ВАХ с ОС на ТТ?..... |
Пример реальной ВАХ кондербаластного полумоста с ОС по току в положении задатчика тока 100 А приведен на картинке. ОС здесь обеспечивает отклонение тока от заданного в пределах плюс-минус 10А. Настройка дросселя на желаемые значения РТ/КЗ наиболее трудный этап создания негуляевского резонансника. Если в Вашем случае не ставилась задача ограничить РТ на уровне 140 А , то
выбранные параметры дросселя и резонансного кондера явно неудачны. Имеет смысл увеличить емкость кондера, уменьшить число витков и увеличить зазор. Снижение частоты резонанса не
желательно из-за роста индукции в сердечнике силовика.

|
|