| Автор | Сообщение |
vladimersv
Завсегдатай
Сообщения: 383
|
интересный проэкт ,похоже даже законченый .
единственное непонял режим работы верха (включение по температуре или времени )и чем нагрев ,защот мощности или пид .
впринцепи сборка его недолго ,но стоимость дисплея немалая (операцыонники ещо несмотрел почем ) для теста чтоб собрать.
да и с автором надо списываться нащот перевода хотяб на английский (ато напрягает немного с софте и на дисплее информацыя ) |
|
|
andris1970
|
|
vladimersv
Завсегдатай
Сообщения: 383
|
какраз на ucoza (http://ired.ucoz.ru/forum?l8RGhO ) там контролер почти нерабочий ,он низ недержет ,да и профеля как такового и близко нет.
LDZ какраз нормальный ,но нажаль профель незабьеш без компа.
а польский ,пока ещо неразобрался ,автор молчит ,а на форум незадаш вопрос . но-если там идет нагрев мощностью -то стоит попробывать .
контролер где применяется ПИД ,работать будет конечно,но стремно. почему и хотелосьбы избавиться от него .
но ,возможно автор тот ответит на вопросы. хотя схема довольно простая,в профеле 5шагов вроде,скорость нагрева сразу задаётся ,ПИД вроде неприменяется .
выкинуть просто микруху и твердотелки да симисторы прикрутить . но мало информацыии . как и 3 канала тож неособо нужно.(хотя у автора датчики в самих нагревателях+возле чипа ,как он их закрутил непонятно ещо в профеле) контролер заточен именно под поялку похоже. |
|
|
andris1970
|
| если керамические нагреватели то c ucoza конечно не годится у меня галоген стоит температуру держит стабильно,вверху открытая спираль из похожего на нихром материала.пробовал керамику долго разогревается нo работает ,у ucoza есть одна фишка там в процессе работы можно на ходу менять параметры станции в этом меня и приколол данный проект. |
|
vladimersv
Завсегдатай
Сообщения: 383
|
я делал когдато его,там нет контроля низа ,автор сказал что исправлять небудет,типа проще новый разработать . (при включении верха.низ греет хаотически,тоесть бесконтрольно )почему и разобрал его а зделал ЛДЗ тогда. и какраз он хорошо работает,но очень напрягало что только с софтом изменение профелей ,но зато чип убить почти нереально на нём .
главное что он заточен именно под паялку ,и нагрев идет незащот ПИД.
почему и заинтересовал польский .(но мало информацыи очень ,на форуме вообщее непоймеш как и что работает у него ). |
|
|
andris1970
|
я тоже в поиске , поляков пока не делал но хочется,даaa ПИД там нету ну и фиг с ним по ходу народ отказывается от него )) |
|
vladimersv
Завсегдатай
Сообщения: 383
|
какраз и надо без ПИД , как у ЛДЗ.
но автор молчит жаль. |
|
|
a-b80
|
| Коллеги, есть вопрос: встречал ли кто в продаже штативы для верхних нагревателей для станций типа achi? Искал на али, на ебае не нашел. Или подскажите достойную замену. Только чтобы обойтись без сложных приспособлений при изготовлении. |
|
|
andris1970
|
| целиком нету только нагреватель в сборе с коробкой а штатив не видел в продаже. |
|
vladimersv
Завсегдатай
Сообщения: 383
|
| если уж очень просто и быстро-то просто 2 рейки от принтера ,посредине уголок из жести с барашком . |
|
|
bezotveta3raza
|
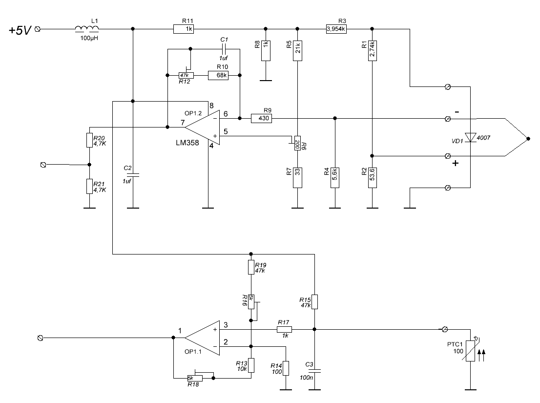
Уважаемые пользователи могли бы вы сказать где взять плату на термопару по схеме Analog который находится в архиве скаченный с сайта находящейся в паке stancija_ot_ldz\Схемы файл Analog.spl7,в архиве не нашел печатный файл этой схемы в формате lay, могли бы вы вы класть так как я новичок и составлять схемы в программе я не умею, и кстати что за элемент на схеме РТС1100 это Калибратор температуры КТ-1100?
Analog.GIF 16.58 КБ Скачано: 465 раз(а)
|
|
|
henri2002
|
Уважаемые пользователи могли бы вы сказать где взять плату на термопару по схеме Analog который находится в архиве скаченный с сайта находящейся в паке stancija_ot_ldz\Схемы файл Analog.spl7,в архиве не нашел печатный файл этой схемы в формате lay, могли бы вы вы класть так как я новичок и составлять схемы в программе я не умею, и кстати что за элемент на схеме РТС1100 это Калибратор температуры КТ-1100?[/quote]
это обычный термодатчик. |
|
|
andris1970
|
|
|
henri2002
|
1 это только для верха.
2 он, что шашлык из чипа делает? |
|
|
andris1970
|
Я не об этом я о конструкции, он кажись собран на arduino что не раз предлагали реализовать в проектах но не судьба а он смог,давайте ее разберем  |
|
Lenchik
Фанат форума
Сообщения: 7937
|
| bezotveta3raza, а два датчика термокомпенсации зачем? Один диод, а второй терморезистор. |
|
|
andris1970
|
|
|
doc73
|
| Вобще-то,это ПИД-регулятор для верха с двумя термопарами,по одной контролируется температура платы,по второй- температура паяемого чипа.Вот только цена около 230 евро выходит.А,так вобще солидный прибор:4 профиля с тремя подпрофилями в каждом можно установить свою температуру и скорость нагрева,похоже на ТРМ-251. |
|
|
Loran
|
Вопрос к знатокам от дилетанта:
Параметр "Скорость Нагрева", измерение градус за единицу времени, есть ли методология замера этого параметра? Я понимаю, что основное влияние на данный параметр производит напряжение приложенное к излучателю, но есть внешние факторы (температура окружающей среды, нагреваемая площадь, нагреваемая масса, да и ряд прочих параметров). Так вот как производится задание данного параметра? |
|
Lenchik
Фанат форума
Сообщения: 7937
|
Loran, Да не как не производится. Нельзя превышать некий предел. В некоторых станциях в контроллере есть ограничение.
При ступенчатом профиле с "полками" влияния внешних факторов почти не будет. |
|