ESpec - мир электроники для профессионалов


NMOS или усилитель на N-Channel Mosfet

  Список форумов » Мастерская Самоделкина

Следующая тема · Предыдущая тема
АвторСообщение
beber 
Телепузик
Сообщения: 759
beber
 
Сообщение #1 От 29/03/2012 14:14 цитата  

дорогие друзья
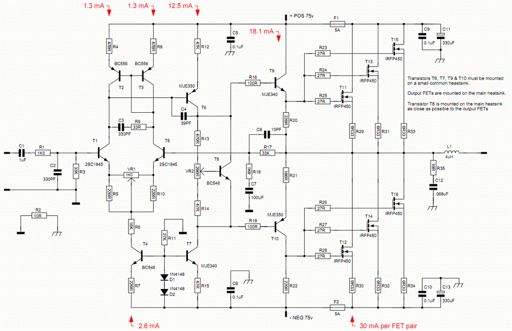
сегодня наткнулся в инете на схему усилителя на N-Channel Mosfet

http://mikrocxema.ru/unch-i-zvukotekhnika/nmos-ili-usilitel-na-n-channel-mosfet.html

очень хотелось бы услышать ваше мнение и все за и против
благодарю!



ДОБАВЛЕНО 29/03/2012 15:29

http://hobbyelectronicsdri.blogspot.com/2011/06/nmos-power-amplifier-series-part-2.html

  nmos-350-500.gif  82.76 КБ  Скачано: 398 раз(а)
m.ix 
Master Mixa
Сообщения: 1972+
m.ix
 
Сообщение #2 От 29/03/2012 23:36 цитата  

Правильнее было бы если была комплектарная пара P-N
Выходных можно было вешать по 10 и 20 транзюков, что б мощёнка выходная была мощнее.
beber 
Телепузик
Сообщения: 759
beber
 
Сообщение #3 От 30/03/2012 06:42 цитата  

вот с комплементарными у меня как раз проблема ...
а чё тут незя вешать ?
-20 dB 
Фанат форума
Сообщения: 7674
-20 dB
 
Сообщение #4 От 30/03/2012 15:15 цитата  

beber, почему "нельзя"? В формате *.jpg и с размерами ДО 620 (горизонталь) х 800 (вертикаль) пикселей - всегда пжлст. Пережать *.gif в *.jpg и сжать рисунок до нужного размера поможет любой графический редактор (Фотожоп, Корелые Дрова, да даже встроенный в Винды корявый Пайнт - хоть и с геморроем), и наверное 9/10 посмотровиков (вьюеров) имеют функции подобного преобразования изображения (ACD See, IrfanView (бесплатный), XnView (бесплатный), туева хуча программ, поставляющихся на дисках с дровами к цифровым фотоаппаратам, сканерам, камерам и сотовым телефонам с камерами, & many, many oth)...
beber 
Телепузик
Сообщения: 759
beber
 
Сообщение #5 От 30/03/2012 16:46 цитата  

простите а я шо было то и уволок не глядя смех

не по теме вопрос
с 2sa5200 обычно применяют 2sa1943 http://dac.ge/pdfs/36/1133.pdf
можно заменить последний на 2sa 1294 ? http://dac.ge/pdfs/36/1277.pdf

Перейти: 
Следующая тема · Предыдущая тема
Показать/скрыть Ваши права в разделе

Интересное от ESpec


Другие темы раздела Мастерская Самоделкина



Rambler's Top100 Рейтинг@Mail.ru liveinternet.ru