| Автор | Сообщение |
Jorg63
Передовик
Сообщения: 1185
|
| Vovak! Смотрю только тебя напрягла моя схема-не странно ли это?Я хоть предлагаю свои варианты доработок и само интересно не персонально для тебя!А твоего то ничего и предложено.. |
|
|
Виталий89
|
Разрешите вставить своих 5 копеек. Jorg63, не спорю что Ваша схема рабочая, но не могу не согласится с Vovak, действительно схема мягко говоря "навешана" деталями, которые только усложняют конструкцию, к тому же нужно мотать доп. обмотку транса. ИМХО
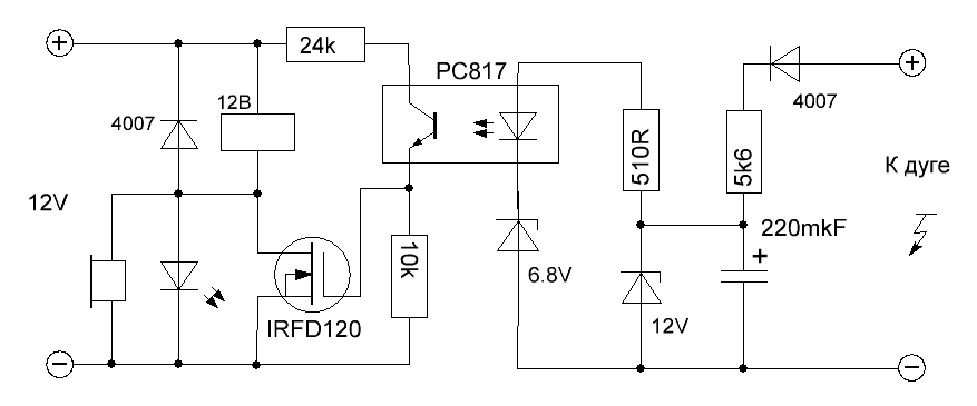
Вот схема, по которой я делаю в своих аппаратах, простой в повторении и налаживании. Кондером регулируется время. К клемам дуги подключаю через контакты термореле (забыл указать). Схема работает и на повышалке напряжения.
Rele.GIF 8.95 КБ Скачано: 592 раз(а)
|
|
Jorg63
Передовик
Сообщения: 1185
|
| Виталий89 писал: | | действительно схема мягко говоря "навешана" деталями, которые только усложняют конструкцию, к тому же нужно мотать доп. обмотку транса. | Ваша схема не меньше "навешана" деталями кстати и без доп. обмотки и не проще .Разница только в том вы опто для развязки использовали а я виток на трансе,что посчитал надежнее.
Вы хоть реальную схему предложили а Vovak пустой треп и не более того.
Вариант реализации схемы ваш конечно интересен будет для форумчан,для меня тоже интересна.Для того и форум чтобы что то предложить,а каждую предложенную схему уже можно и доработать по необходимости под свои запросы. |
|
|
ihor_semenov
|
| Виталий89 писал: | | Вот схема, по которой я делаю в своих аппаратах, простой в повторении и налаживании. Кондером регулируется время. К клемам дуги подключаю через контакты термореле (забыл указать). Схема работает и на повышалке напряжения. |
Единственный минус, она дополнительно грузит (релюшкой) источник питания 12В. |
|
Skif
Завсегдатай
Сообщения: 876
|
| ГЫ, а может просто добавить еще одно реле, и его обмотку зацепить параллельно контактам уже стоящего силового реле. А доп реле включить в звонковом режиме и не городить полупроводникоые огороды? Вот вам и звонок )))) Да любую пукалку в разрыв контактов реле можно включить |
|
mjntana
Завсегдатай
Сообщения: 587
|
| Skif писал: | | ГЫ, а может просто добавить еще одно реле, и его обмотку зацепить параллельно контактам уже стоящего силового реле. А доп реле включить в звонковом режиме и не городить полупроводникоые огороды? Вот вам и звонок )))) Да любую пукалку в разрыв контактов реле можно включить |
Так а смысл ставить еще одно релле? Тогда использовать схемку которую я рисовал выше.Там все просто и все работает ,проверено.Зачем усложнять? |
|
Skif
Завсегдатай
Сообщения: 876
|
| одно мусорное реле это усложнение???!!!! да уж, сие понять мне трудно |
|
mjntana
Завсегдатай
Сообщения: 587
|
Имел в виду схемы предложенные двумя другими участниками форума. Вашу схемку не видел. |
|
Staker
Завсегдатай
Сообщения: 870
|
| - - - - - - - - - Будь попроще и люди к тебе потянутся. - С этим я согласен на 100% =). Насчет остального- личное дело каждого. Но, как на меня, чем проще-тем надежнее. |
|
|
leshiy1414
|
по моему мнению опторазвязка несомненно лучше
гибче в настройке и надежна
допустим ХХ 120в а КЗ примерно 20в при этом ток меняется примерно в 6раз подобрать реле с такими условиями непросто
реле с малым током у меня работали более стабильно чем скажем автомобильное |
|
Vovak
Завсегдатай
Сообщения: 400
|
Можно взять Freescale 32-bit Kinetis MCUs of ARM® Cortex™-M4 , залить прогу на 200 МВ со всякими гистерезисами, ШИМами, индикацией ии управлением на тачскрине и другой хернёй, ну там когда воду из бачка сливать...., когда заход солнца, день рождения бабушки.... и всё это подключить к резонанстнику на 4 транзисторах. Варить он конечно лучше от этого врядли станет, куда уж лучше, а вот попонтоваться в гараже под рюмку чая с воблой можно.  |
|
|
arkasan
|
Прошу ответить на несколько вопросов
1.насколько критичен номинал и напряжение кондёра между 6 и 5 ножками IR2110?
2.насколько критично сечение феррит. кольца защиты (в баластнике)?
3.варисторы – диаметр наименьший на вых. диодах?
4.допуск номиналов резистора и кондёра параллельно вых. диодам?
5. допуск номиналов резистора на входе силовых транзисторов?
6.какие 494 микрухи успешно применялись ? |
|
Jorg63
Передовик
Сообщения: 1185
|
| arkasan писал: | Прошу ответить на несколько вопросов
1.насколько критичен номинал и напряжение кондёра между 6 и 5 ножками IR2110?
2.насколько критично сечение феррит. кольца защиты (в баластнике)?
3.варисторы – диаметр наименьший на вых. диодах?
4.допуск номиналов резистора и кондёра параллельно вых. диодам?
5. допуск номиналов резистора на входе силовых транзисторов?
6.какие 494 микрухи успешно применялись ? |
1. 0,47-1mkf*63V -пленка
2. если транс тока имеете ввиду то 20мм достаточно диаметра.феррит 2000НМ
3. 14D271-20D271
4. старайтесь придерживаться указанным номиналам
5. если имеете затворные резисторы то номинал 15-30 ом,зависит от затворных параметров ключа(входная емкость). Параллельно затвор-эмиттер на ногах паять резак 1-2 ком
6. Все исправные микры работают нормально |
|
|
arkasan
|
|
|
dbrecmrf
|
| извините немного не в тему:можно ли плату управы (3825) использовать в качестве драйвера на 10ти ваттный светодиод белый?ARPL-10W-COLD(140 град.,1400лм,9-11 вольт и ток=1,4А |
|
Vovak
Завсегдатай
Сообщения: 400
|
| Конечно можно, даже без транса. |
|
|
dbrecmrf
|
| планирую на 10 вольт с радиатором,но нужно сопротивление на светодиод и двуханодник или как? |
|
Jorg63
Передовик
Сообщения: 1185
|
| dbrecmrf писал: | | планирую на 10 вольт с радиатором,но нужно сопротивление на светодиод и двуханодник или как? | Для питания светодиодов нужен источник тока,поэтому блок питания должен выполнять роль стабилизатора тока.Лучше в инете поищите готовые схемы для этих целей. |
|
Vovak
Завсегдатай
Сообщения: 400
|
| А кто мешает поставить 1 резистор на выходном 530 полевике на землю и застабилизировать ток на 3825? И цепляй свои светодиоды вёдрами. |
|
Skif
Завсегдатай
Сообщения: 876
|
| зачем 3825?!!Это дорого. судя по всему светик 7 или 10Вт. Лучше использовать 3845. А еще лучше сделать БП на TNY и TL431. БП и регулятор яркости в одном флаконе |
|