| Автор | Сообщение |
|
mituha
|
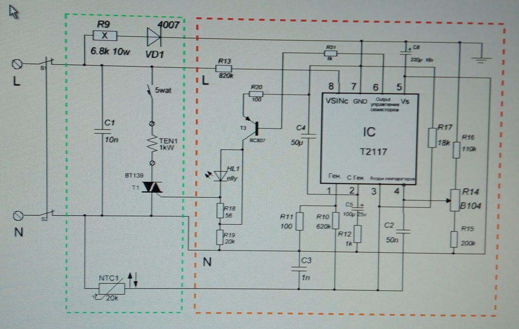
Требуется помощь в поиске схемы электрической принципиальной и ремонте электроконвектора Nobо C4F102. Построенного на микросхеме Т2117.(http://www.gaw.ru/html.cgi/txt/ic/Atmel/standart_app/automotive/T2117.htm). Схему принципиальную прикрепляю. Рисовал сам. При вскрытии электроконвектор был черный резистор 6.8 кОм 10 ват, но он исправен. Через сервисный центр мне подсказали номинал и мощность. Больше ни чего не стали раскрывать (секрет фирмы). Симистор исправен, микросхему поменял, все детали также исправны. Ни знаю что делать. "От какой печки прыгать". Про данному обогревателю есть тема по адресу www http://monitor.espec.ws/section14/topic112873.html. И как проверить запуск микросхемы?
| IMG_20170308_091244.jpg |
| Описание: |
| Схема электрическая Nobо C4F102 | |
| Размер файла: |
206.73 КБ |
| Просмотрено: |
2411 раз(а) |

|
| IMG_20170307_143410.jpg |
| Описание: |
|
| Размер файла: |
273.24 КБ |
| Просмотрено: |
733 раз(а) |

|
| IMG_20170308_085849.jpg |
| Описание: |
|
| Размер файла: |
243.97 КБ |
| Просмотрено: |
539 раз(а) |

|
| IMG_20170308_085917.jpg |
| Описание: |
|
| Размер файла: |
287.68 КБ |
| Просмотрено: |
691 раз(а) |

|
| IMG_20170308_090007.jpg |
| Описание: |
|
| Размер файла: |
204.6 КБ |
| Просмотрено: |
512 раз(а) |

|
IMG_20170307_233154.jpg 198.07 КБ Скачано: 788 раз(а)
IMG_20170308_085844.jpg 181.6 КБ Скачано: 705 раз(а)
IMG_20170308_085859.jpg 147.53 КБ Скачано: 699 раз(а)
IMG_20170308_090138.jpg 190.28 КБ Скачано: 726 раз(а)
IMG_20170308_090404.jpg 118.92 КБ Скачано: 759 раз(а)
|
|
Ирина Слава
Передовик
Сообщения: 1035
|
| mituha,схема с ошибками ,ведь есть же datasheet на неё ,а там всё расписано да и схема электроконвектора Nobо построена по типовому включению.Начинать надо с проверки питания,далее объвязка самой микросхемы.А то что 6.8k чёрный ,так это у него судьба такая.Вот по поводу "все детали также исправны",подробнее,ТЭН или датчик температуры несисправны? |
|
|
mituha
|
| Схему я проверил и не раз, datasheet это datasheet и только. Поэтому я привел, в инете её нет. Поэтому и интересуюсь првильностью. ТЭН исправен, сопротивлением 50 Ом. Датчик температуры тоже. Схема запустилась. Запустил через лампочку, затем нагревательный тен. Работает на четверть потенциометра, от температуры 25-30 градусов. |
|
Ирина Слава
Передовик
Сообщения: 1035
|
mituha,datasheet говорит что + и - это ноги 5 и 7 соответственно,значит 4007 включ.наоборот.Датчик температуры,изменяет свою сущность при изменении температуры и в каких пределах?А это как раз ответ на "Работает на четверть потенциометра, от температуры 25-30 градусов.",потому как по моему разумению,что то с делителем.
ДОБАВЛЕНО Март 09 2017
Да,ещё есть схема "Идеальная наседка". |
|
|
DeepJ
|
| mituha, удалось починить термостат? Прохожая проблема. Уже все перерыл ( |
|
|
Сергей Шпаков
|
|
|
DeepJ
|
| Сергей Шпаков писал: | | А схема у вас есть? |
Так сверху в первом сообщении. |
|
|
Сергей Шпаков
|
| Симптомы точно такие, как в предыдущем случае? |
|
|
DeepJ
|
| Сергей Шпаков писал: | | Симптомы точно такие, как в предыдущем случае? |
Симптомы немного другие. Греет на 5-7 градусов больше, чем выставлено. Ставишь 15, греет до 22. Плюс в переходном состоянии, когда температура в помещении возле "установленной", термостат иногда тактует: включается/выключается по несколько раз в секунду.
Чип перепаивал из рабочей платы - норм. Проверил все кондеры в задающей цепи, вроде норм. Проверил резисторы в делителе - тоже норм. Иногда после пайки начинает работать нормально, но спустя несколько часов снова плывет. Никак не могу понять, кто на плате виноват ((
ДОБАВЛЕНО 10/06/2023 10:45
Плату мыл, под smd остатки заводского флюса убрал. Хз в общем. |
|
|
Сергей Шпаков
|
| По моему, судя по описанию, термодатчик ущербный. А если его поменять? |
|
|
DeepJ
|
|
|
Сергей Шпаков
|
| Очень интересны ёмк. 2 и 3. А что, если заменить их? |
|
|
AzLog
|
Сергей Шпаков, ответьте пожалуйста, вы точно не искусственная нейросеть? Построение фраз однотипное и странное.
Извиняюсь за оффтоп. |
|
|
Сергей Шпаков
|
Они могут влиять на вкл./выкл. ТЭНа. А что касается несоответствия установленной температуре- так это увеличение сопрот. рез. 16, или уменьшение сопрот. рез.15 и16. Это надо проверить. Мне даже самому очень интересно это обстоятельство.
ДОБАВЛЕНО 11/06/2023 14:48
Ошибка. 15 и17.
ДОБАВЛЕНО 11/06/2023 14:57
Никакой я не искусственный,а самый,что ни на есть натуральный. Ну а что касается странности- так мы все в странствии сущи. |
|
|
AVSSTUDIO
|
Я, заранее, прошу прощения. При ремонте такого термостата NOBO сломал все пальцы и мозги повредились. Поменял ВСЁ. Не ожил. После замены контактов между платами проводами во фторопласте термостат ожил. Никаких замечаний нет. Возможно, это вам поможет ... |
|
|
bavsh
|
| AVSSTUDIO писал: | Я, заранее, прошу прощения. При ремонте такого термостата NOBO сломал все пальцы и мозги повредились. Поменял ВСЁ. Не ожил. После замены контактов между платами проводами во фторопласте термостат ожил. Никаких замечаний нет. Возможно, это вам поможет ... |
Ребята , на днях принесли в ремонт такой термостат NOBO. Вылетел симистор и микросхема Т2117.Заказывал микросхему в магазине на али https://aliexpress.ru/order-list/5481294224312854?spm=a2g2w.orderlist.0.0.7b604aa6jRsx3f&filterName=archive . Проверил резистивную обвязку , нашел 2 дохлых резистора R18 -56 Om, и R21-1Kom в базе транзистора ВС807. Во общем, отсюда вывод ; по возможности менять резисторы (со временем устают, теряют номинал) , чтоб потом не колупаться. Всех ,с наступающим !!! |
|