| Автор | Сообщение |
|
xaoc05
|
Прошу опознать деталь и ее аналоги sot23 54kk .Было 2 на плате у одного нога оторвана цифра 2 на фото. И цифра 1 so8 все затерто или не было выводы 4,8 по питанию в коротыше канал камеры.второй 54КК выпаял проверить, но он похож на транзистор npn ,но цепь э-к тоже звонится в стороны в одну 590 ом а обратно 315 или так убило.в инете искал фото но только другая сторона платы регистратора R300_MAIN_V03
| r3001.jpg |
| Описание: |
|
| Размер файла: |
299.66 КБ |
| Просмотрено: |
247 раз(а) |

|
|
|
FreddikMerfi
Автокран Ивановец
Сообщения: 4088
|
| xaoc05, профиль не заполнен, а бомжам обычно здесь не подают это раз, и зачем темы плодиш одинаковые это два, эту тему в топку это три! |
|
|
xaoc05
|
FreddikMerfi, профиль заполню не проблема ,а всех приходящих бомжами и чморями называют? это не курятник кто выше тот на ниже сидящих я так думаю? |
|
FreddikMerfi
Автокран Ивановец
Сообщения: 4088
|
xaoc05, вот смотри! Ты строитель - отделочник (как пример) и лезеш ремонтить электронику! Это правильно? Нет! А значит то, что каждый должен заниматься своим делом! А думаеш ты не правильно по поводу ступеней кто выше и кто ниже! Ладно на первый вопрос ты ответил, а на второй? Нахера плодиш темы?
P.S. даже тему не правильно оформил! Хоть бы написал от чего плата или зарисовал бы обвязку 8-ми ногова микроба и выложил сюда. |
|
|
xaoc05
|
FreddikMerfi, ты хочешь сказать к примеру :когда ко мне обратились что фара не горит ,я должен его послать? сказать ему ты идиот сам посмотри предохранитель, я по блокам. ладно поорали и будет.тему бы удалил но не как .я бы не писал, если бы нашел. плато это регистратора DVR X-3000 R300_main V03 .везде просто фото одной стороны как тут
https://file.remont-aud.net/archive/_bd/288/15145636.jpg И вообще не когда не поздно учится.Да хочу много понять,но у нас не с кем да же говорить об этом . |
|
rommy
Модератор
Сообщения: 3188
|
| xaoc05 писал: | | Прошу опознать деталь и ее аналоги sot23 54kk .Было 2 на плате у одного нога оторвана цифра 2 на фото. |
на плате есть с такой же маркировкой?если да то что мешает хотя б тестером прозвонить.может простой биполярный транзистор.Ставить думаю можно любой.
Если нога оторвана,часто можно припаятся под микроскопом. |
|
|
xaoc05
|
rommy, есть так и делал на этот похож AFN2354 подбирал
https://alltransistors.com/ru/search.php?search=AFN2354
,но нет гарантии что до него 12 вольт не долетело, что ноги не стало.попробую до вывода добраться и замерить для сравнения с целым по виду .SOT23-5 рухнули. лучше бы в 220 сунули. завтра нарисую развязку может кто и узнает эту тварь.делаю для себя ,а не за деньги шабашу,а то может не которые может думают зачем помогать зарабатывать на себе. |
|
FreddikMerfi
Автокран Ивановец
Сообщения: 4088
|
| xaoc05 писал: | | FreddikMerfi, ты хочешь сказать к примеру :когда ко мне обратились что фара не горит ,я должен его послать? сказать ему ты идиот сам посмотри предохранитель, я по блокам. |
опять ты не правильно рассуждаеш! Если ты автоэлектрик, то и занимайся автоэлектрикой, а не плазменными панелями, ЖК ТВ, ноутбуками и прочим (это как пример), потому как это разные направления и классификация устройств и принцип работы совсем другой чем у автомобильной электронники! Как то так. |
|
|
xaoc05
|
FreddikMerfi, даа разговор напоминать начинает напоминать чат где начали разговор об ABS а закончилось все пипками от колес. да и ты же не асом родился .если нет предложений конструктивных так не пиши. если rommy, предложил ему спасибо. а ты ведешь себя как будто у тебя украсть хотят. пришел ,увидел ,плюнул и ушел -вот твое поведение к новым и менее понимающим. не буду на твои подобные реплики отвечать . Достаточно вспомнить ковчег был построен любителем ,а титаник профессионалами .из за таких иногда регедится на сайтах не охота |
|
FreddikMerfi
Автокран Ивановец
Сообщения: 4088
|
| xaoc05, я не в коем случае тебя не хотел чем то задеть. Я привёл примеры, потому как правила и законы писаны одинаково для всех и их желательно соблюдать! |
|
|
xaoc05
|
7 янв не получилось срисовать година по отцу вчера похороны. ад а не жизнь .сегодня выкладываю может кто подскажет.у одного sot23 smd 54kk с отломаной ногой переход 1-3 коротышь.осталось узнать живой второй или нет. похож на npn но переход 2-3 звониться в 2 раза меньше чем 1-2 ,1-3.
| 2.jpg |
| Описание: |
|
| Размер файла: |
222.5 КБ |
| Просмотрено: |
178 раз(а) |

|
|
|
|
xaoc05
|
| Все резисторы по "0" ома .Как ни странно .еще от верхнего sot23 с 3 контакта идет дорожка на 2 контакта камеры через запитаные резисторы по 487 ом |
|
skolin
Передовик
Сообщения: 1216
|
xaoc05, говоришь учиться никогда не поздно. Неее-е трамвай давно шел. Сейчас ты можешь научиться только гробить аппаратуру. Надо сперва в школе кружок а затем какой нибудь ВУЗ. А так добро пожаловать в интернетютубоэскулапы !
Ну вот первое : оторвана нога КАК? КАКИМ образом и КТО ? Сами не отрываются. Что то вроде проскочило что подали завышенное питание, так добро пожаловать в мусорохранилище! Как определил что именно они виноваты - на глаз ? А если подумать сколько там не видимых повреждений. Эти ведь не спроста крякнули. Кто сказал что 3 ногие транзисторы? А если смотреть на плату там что то другое видно. И на 200% их не найдешь.
ДОБАВЛЕНО 10/01/2020 11:56
| xaoc05 писал: | | Все резисторы по "0" ома .Как ни странно . |
Ничего странного, если посмотреть внимательно на них, то можно понять что к резисторам никакого отношения. Надпись на них 0 или 000 это еще не важно а важно то что под ними. |
|
FreddikMerfi
Автокран Ивановец
Сообщения: 4088
|
|
|
xaoc05
|
Кто, сколько и чего дали .все было написано выше. 12 ВОЛЬТ.Глаза меж строчек бегают?
Написал ,фото выложил, а обсуждение человека так и продолжается.Все такие форумы,или только этот? Профессионал считается не только в смысле понимания схемы ,а а и общения с людьми. |
|
FreddikMerfi
Автокран Ивановец
Сообщения: 4088
|
| xaoc05, ты досих пор не понял? Это не твой уровень! Это не ошибку с помощью ELM на автомобилете сбросить! Неси к мастеру! Каждый должен заниматься своим делом! Ты автомобили ремонтиш, а кто то телевизоры и ноутбуки! |
|
|
Mitaun
|
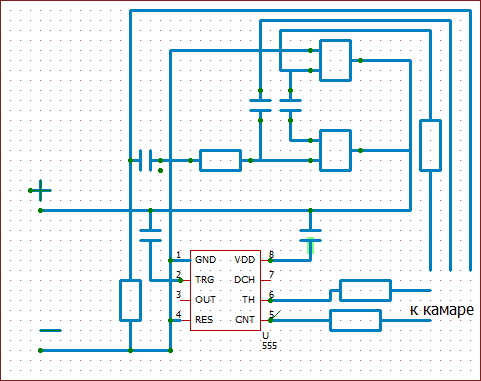
Это таймер, служит в данной схеме для восстановления цифрового сигнала. Очень легко выходит из строя из-за паразитных токов...
ДОБАВЛЕНО 25/01/2020 13:45
Учиться никогда не поздно, у нас в организации работает человек, которому 53 года, пришел он со словами; "Я никогда в жизни не занимался ничем подобным, но очень хочу научится!" 3 месяца человек работал только за информацию и обучение, и только в Феврале он получит свою первую ЗП. И за это время он сделал огромный шаг, каждое свободное время он читает, смотрит видео про радио элементы, принцип работы. В его работе, конечно видны недостатки знаний, но он старается))))) |
|
|
xaoc2012
|
2 порядочных человека попалось Mitaun, rommy, ,а 2 чудовища FreddikMerfi ,skolin сующие свой нос и только гадить в темах не по теме новичков,как тут http://monitor.espec.ws/section8/topic318837.html и думаю везде с этим они отметились.не думал что такие ,,,,,,,в соседней обл. живут.сидеть на сайте и говно изливать ,в чем смысл потери времени жизни для таких. FreddikMerfi у тебя душа как твой аватар .люди такие из-за ущемленности чего либо такими становятся,или с девками не то ,или яичко защемил или запор замучал.  |
|
FreddikMerfi
Автокран Ивановец
Сообщения: 4088
|
| xaoc2012, дибила кусок ты! |
|