ESpec - мир электроники для профессионалов


Ремонт ТВ Rolsen C1425 с мусорки, самовыключение перезагруз

  Список форумов » CRT-телевизоры
На страницу Пред.  1, 2, 3  След.
Следующая тема · Предыдущая тема
АвторСообщение
iv-9 
Фанат форума
Сообщения: 6360
iv-9
 
Сообщение #21 От 29/03/2024 17:43 цитата  

Насчет часов - хз, вообще не знаю, есть ли у него функция будильника на включение, на выключение возможно, тогда все в норме.) А по включению ТВ после обесточивания - либо в меню должно быть изменение включения (типа в др, рр , последнее состояние - как у подобных Рубинов), либо в сервисменю.
alex3452 
Бывалый
Сообщения: 35
alex3452
 
Сообщение #22 От 29/03/2024 17:59 цитата  

На 14 и 39 ноге проца нет 8 вольт в дежурке.

Так должно быть или нет?
alex3452 
Бывалый
Сообщения: 35
alex3452
 
Сообщение #23 От 29/03/2024 18:53 цитата  

iv-9 писал:
Насчет часов - хз, вообще не знаю, есть ли у него функция будильника на включение, на выключение возможно, тогда все в норме.) А по включению ТВ после обесточивания - либо в меню должно быть изменение включения (типа в др, рр , последнее состояние - как у подобных Рубинов), либо в сервисменю.


Ну пункты в меню на включение точно есть, значит думаю наверно должно работать ))
На выключение часы проверил, там всё работает.

И проверил в каком режиме телик выключил из розетки, в такой же он и встаёт после включения.
Видно в инструкции ошибка, или перевод не правильно сделали.
Да и фиг с ним, с этим режимом.

Но вот что с часами, не понятно...
Ясно что не критично, просто интересно, не уже ли процу успело всё же достаться.

замеры в ДР показали
61 и 56 нога по 3.26 вольт
54 нога 3.25
на память чётко 5 вольт приходит

Вероятно что проц все таки успел поджариться из-за импульсов, или из-за перегрева, или всё вместе взятого.
А может вообще телик грозовой, кто же знает, об этом история умалчивает.
Ну тогда получается можно смело проц приговаривать, так как все напруги в норме

  Rolsen C1425.pdf  9.25 МБ  Скачано: 111 раз(а)
iv-9 
Фанат форума
Сообщения: 6360
iv-9
 
Сообщение #24 От 29/03/2024 23:48 цитата  

Может, чтобы часы в ДР не слетали, надо сначала будильник на включение поставить при выставленных часах, а потом уже ТВ в ДР выключить? )
iv-9 
Фанат форума
Сообщения: 6360
iv-9
 
Сообщение #25 От 30/03/2024 00:21 цитата  

Вот что-то не помню я, чтобы в кинескопных ТВ был такой же принцип часов и будильника, как в современных ТВ )
alex3452 
Бывалый
Сообщения: 35
alex3452
 
Сообщение #26 От 30/03/2024 13:46 цитата  

iv-9 писал:
Может, чтобы часы в ДР не слетали, надо сначала будильник на включение поставить при выставленных часах, а потом уже ТВ в ДР выключить? )

Проверил, без разницы, все равно обнуляет время.

ДОБАВЛЕНО 30/03/2024 15:50

iv-9 писал:
Вот что-то не помню я, чтобы в кинескопных ТВ был такой же принцип часов и будильника, как в современных ТВ )

Вы это зря, я помню у меня в 90х на самом первом корейском LG который тогда назывался еще Goldstar эта функция работала и я им даже пользовался как будильником ))
Кстати этот телик до сих пор жив и работает на даче, причем без единого ремонта, вот было качество в то время! классно!

ДОБАВЛЕНО 30/03/2024 15:52

alex3452 писал:
На 14 и 39 ноге проца нет 8 вольт в дежурке.
Так должно быть или нет?

Меня вот всё таки терзают сомнения, может всё таки не должны пропадать в ДР эти 8 вольт. Может из-за них таймер обнуляется?

ДОБАВЛЕНО 30/03/2024 16:02

Вот что говорит нам даташит по процу:
• Two 16-bit Timer/Counters. - (один таймер на включение, второй на отключение)
• Additional 16-bit Timer with 8-bit Pre-scaler. - (это собственно сами часики с коррекцией времени)
• WatchDog Timer. - (ну и таймер контроля зависания, который посылает на перезапуск проц если что)

Получается время по любасу должно тикать в ДР
И у меня плохие новости, телик спустя полтора суток работы опять себя проявил, перезагрузкой и уходом в ДР.
iv-9 
Фанат форума
Сообщения: 6360
iv-9
 
Сообщение #27 От 30/03/2024 14:16 цитата  

Да, точно лыжи помню с будильником.
А 8 вольт это другие, они в РР с ТДКС кренкой формируются.
alex3452 
Бывалый
Сообщения: 35
alex3452
 
Сообщение #28 От 30/03/2024 16:25 цитата  

Причем я так понимаю в телике две прошивки, т.к. одна ПЗУ (Maximum 128K x 8-bit Program ROM.) в самом проце судя по даташиту, а вторая ПЗУ в епром AT24C08 (в которой находятся основные, причем индивидуальные настройки под каждый конкретный аппарат, и которые можно так же менять в сервисном меню, возможно не все)
И если от последней еще можно найти прошивку на сайте (которую я уже пробовал менять, и ни к чему хорошему это не привело), то прошивку самого проца наверно фиг найдешь, так как скорее всего её заливает производитель, и там наверно логика работы данного проца содержится.
валентин-сибиряк 
Фанат форума
Сообщения: 9057
валентин-сибиряк
 
Сообщение #29 От 30/03/2024 16:26 цитата  

Давно однако Рубин примерно такой же .Видик подключаешь ,он в дежурку.Проц подбитый статикой был.
iv-9 
Фанат форума
Сообщения: 6360
iv-9
 
Сообщение #30 От 30/03/2024 16:36 цитата  

alex3452, было время, шили TDA болванки. Сейчас уже вряд ли найдешь. Как то много уже внимания к ТВ с помойки. )) Если по питаниям 3,3 В и 5 В все проверено, они стабильно, без пульсаций, не дергаются при переходах ДР-РР-ДР, то похоже на проц, но ТВ того не стоит .
alex3452 
Бывалый
Сообщения: 35
alex3452
 
Сообщение #31 От 30/03/2024 16:46 цитата  

iv-9 писал:
alex3452, было время, шили TDA болванки. Сейчас уже вряд ли найдешь. Как то много уже внимания к ТВ с помойки. )) Если по питаниям 3,3 В и 5 В все проверено, они стабильно, без пульсаций, не дергаются при переходах ДР-РР-ДР, то похоже на проц, но ТВ того не стоит .

Щас попробую отключить строку (на всякий) и проверить пульсации, и если всё Ок, то надо ставить на этом точку. Так как вы правы, умерла так умерла ))
alex3452 
Бывалый
Сообщения: 35
alex3452
 
Сообщение #32 От 30/03/2024 21:54 цитата  

Ура проц живой!
Нашёл просадку по напряжению при переходе из РР в ДР довольно критичную
по 3.3V падение до 2.8 (теперь понятно почему он время скидывал)
по 5V до 4
проверял пока не отключая строчник
завтра буду разбираться с причиной что так сильно просаживает при переходе в ДР
но главное что проц живой
кидал на него лабораторник, проверил включение по времени отработало.
alex3452 
Бывалый
Сообщения: 35
alex3452
 
Сообщение #33 От 31/03/2024 18:05 цитата  

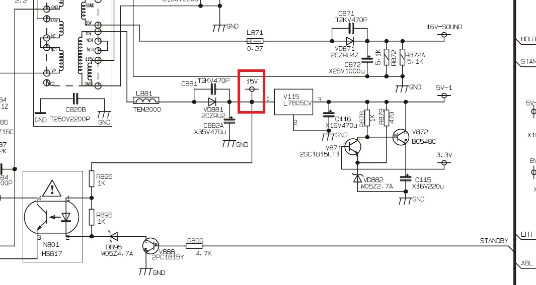
В контрольной точке 15V снижается до 7,5V при переходе из РР в ДР
Это вообще норма или нет?
Может из-за этого кренка по 5 вольтам и просаживается так сильно?
В даташите на кренку указано только максимальное напряжение 35, но не указано минимальное,
с которого она может стабильно выдавать 5 вольт.
Кстати не понимаю почему не указывают минимальное в даташите.

  TP_15V.jpg  114.88 КБ  Скачано: 94 раз(а)
n max 
Модератор
<B>Модератор</B>
Сообщения: 17626
 
Сообщение #34 От 31/03/2024 21:12 цитата  

7 вольт минимальное,ниже уже глюки начинаются со стабилизацией при изменении тока нагрузки.
alex3452 
Бывалый
Сообщения: 35
alex3452
 
Сообщение #35 От 31/03/2024 21:24 цитата  

n max писал:
7 вольт минимальное,ниже уже глюки начинаются со стабилизацией при изменении тока нагрузки.

А какое должно быть оптимальное?
Ни где не могу найти эту инфу, о параметрах данных в контрольных точках в ДР.
n max 
Модератор
<B>Модератор</B>
Сообщения: 17626
 
Сообщение #36 От 31/03/2024 22:08 цитата  

Все что выше этого и есть оптимальное.Обычно это 9-12 вольт
iv-9 
Фанат форума
Сообщения: 6360
iv-9
 
Сообщение #37 От 01/04/2024 00:17 цитата  

Цитата:
...А теперь странности:
1. в дежурном режиме в КТ 115V было 80 вольт
обнаружил что отсутствовал резистор на плате R890A 22K
причем он с завода НЕ был установлен судя по пайке
поставил, напруга в дежурке вернулась в положенные 70 вольт в КТ 115V...

Может попробовать вернуть в исходное заводское ноу-хау? . подмигивание
Либо вместо пятивольтовой кренки лоудроп ( Low-Drop ) типа 1117 на 5 вольт, или помощнее, типа 1084 или 1085 на 5 вольт.
alex3452 
Бывалый
Сообщения: 35
alex3452
 
Сообщение #38 От 01/04/2024 08:19 цитата  

Уже вернул, не помогло.
iv-9 
Фанат форума
Сообщения: 6360
iv-9
 
Сообщение #39 От 01/04/2024 12:54 цитата  

Вообще-то 7,5 вольт вполне хватает, чтобы на выходе кренки было 5 вольт При условии отсутствия пульсаций (емкости до и после кренки). Может, кренка глючная. Или поставь Law-Drop и забудь. Этим и 6,5 вольт хватит на входе.
alex3452 
Бывалый
Сообщения: 35
alex3452
 
Сообщение #40 От 01/04/2024 18:25 цитата  

Замерил точнее падение в контрольной точке 15V снижается кратковременно до 4V потом стабилизируется до 7,8 при переходе из РР в ДР
И понятно, что тут ни кренка (ее кстати проверил), ни Low-Drop, ни чего не вытянет.
Емкости (до и после кренки) тоже пробовал увеличивать в 2-3 раза, не помогло.
Такое впечатление что переход из РР в ДР происходит с задержкой.
Пробовал менять STR но тоже в пустую
Уже даже мысли заканчиваются, что это может быть.
Может транзистор V888 давать задержку?
Его только еще не пробовал менять.
Или трансформатор начал терять уже свою эмиссию?

Перейти: 
Следующая тема · Предыдущая тема
На страницу Пред.  1, 2, 3  След.
Показать/скрыть Ваши права в разделе

Интересное от ESpec


Другие темы раздела CRT-телевизоры

S


Rambler's Top100 Рейтинг@Mail.ru liveinternet.ru