ESpec - мир электроники для профессионалов


[Фотоконкурс] поющая елка с видеоголовки

  Список форумов » Свободное общение

Следующая тема · Предыдущая тема
АвторСообщение
Анатолий66 
Бывалый
Сообщения: 96
 
Сообщение #1 От 28/11/2012 19:51 цитата  

сувенир к новому году, елка с видеоголовки с драйвером, питание светодиодов через вращающиеся трансформаторы.
ред. BAZUEV56

  asf_0022_727.rar  1.53 МБ  Скачано: 357 раз(а)
  Elka1.jpg  189.27 КБ  Скачано: 344 раз(а)
Анатолий66 
Бывалый
Сообщения: 96
 
Сообщение #2 От 29/11/2012 10:49 цитата  

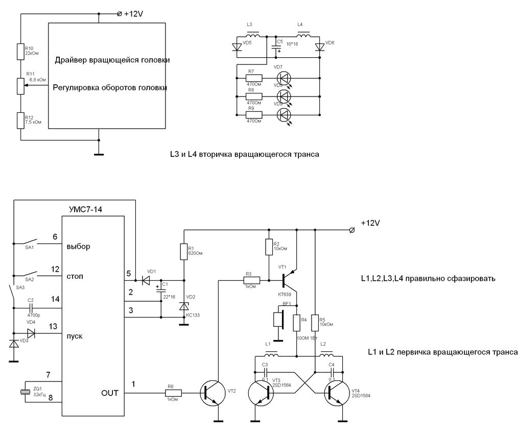
Желающим повторить сей девайс набросал схемку, для получения эффекта как на видео, использовать моргающие светодиоды. В схеме использованы детали что были под рукой, транзисторы раскачивающие первичку транса от игольчатого принтера.УМС проигрывает мелодию - в лесу родилась елочка, можно заменить на что-нибудь другое обеспечивающие импульсную модуляцию.

  Shema.jpg  71.36 КБ  Скачано: 351 раз(а)

Перейти: 
Следующая тема · Предыдущая тема
Показать/скрыть Ваши права в разделе

Интересное от ESpec


Другие темы раздела Свободное общение

IQ


Rambler's Top100 Рейтинг@Mail.ru liveinternet.ru