| Автор | Сообщение |
|
smal
|
Сам повторил много раз этот прибор,
решил поделится.
Может кому пригодится, прибор отличный, и много раз меня выручал!
ДОБАВЛЕНО 12/10/2012 23:30
Описание
ДОБАВЛЕНО 12/10/2012 23:33
Еще из журнала
ДОБАВЛЕНО 12/10/2012 23:38
Особое внимание нужно уделить при перевивке проводов к щупам измерителя!
444.jpg 141.52 КБ Скачано: 6037 раз(а)
Описание.rar 57.49 КБ Скачано: 3240 раз(а)
24.rar 1.21 МБ Скачано: 4354 раз(а)
|
|
|
mogaed
|
Отличный прибор. КИТ дороговат конечно. Мои знакомые мастера в сервисном центре давно им пользуются.
На днях собрали другую схему и теперь спорят, какая лучше?
esr.png 4.58 КБ Скачано: 4816 раз(а)
1.rar 16.72 КБ Скачано: 2556 раз(а)
|
|
atmicandr
Мучитель микросхем
Сообщения: 5585
|
| smal, mogaed, ребята, я вот понять не могу.... чем вас микроконтроллерные приборы то не устраивают??? |
|
|
mogaed
|
Мне не надо такой точности измерения, да и МК нет под рукой.
Заказывать надо, программировать(нет программатора), плату травить, собирать, отлаживать и т.п.
Потом смотреть на него постоянно. Да и ещё не быть уверенным в его показаниях. |
|
atmicandr
Мучитель микросхем
Сообщения: 5585
|
mogaed, точность точностью, а вот уменьшение количества рассыпухи это актуально... Кстати по поводу точности.... Тут наверное не это понятие определяющее, а нагладность показаний и простота их считывания, ну и на основании этого принятие решения... Ты кстати с МК дела имел?  |
|
|
mogaed
|
Пока нет, не было необходимости.
Я себе собрал на двух транзисторах, и балдею, как многие на двух форумах  |
|
atmicandr
Мучитель микросхем
Сообщения: 5585
|
Буду краток- ЦИФРА РУЛИТ!!!  |
|
|
mogaed
|
| Вот когда тебе принесут в ремонт 10 телевизоров, ты свою цифру выкинешь(отложишь) и соберёшь мой пробник. |
|
atmicandr
Мучитель микросхем
Сообщения: 5585
|
mogaed, У меня ремонт это хобби и столько аппаратов за раз у меня не бывает. |
|
|
mogaed
|
Обещаю, что когда нибудь, я себе то же цифру соберу. У меня то же это в первую очередь хобби, если жена из дома не выгонит скоро.  |
|
atmicandr
Мучитель микросхем
Сообщения: 5585
|
| mogaed писал: | если жена из дома не выгонит скоро.  | у меня таже фигня... |
|
|
mogaed
|
| Пробовал ей каждый день по 100 р отдавать, сначала успокаивалась, а потом стала требовать больше. |
|
|
smal
|
А вот печатка к нему
ДОБАВЛЕНО 13/10/2012 11:51
atmicandr
А вот и мой цыфровой от GO, а еще и от Мирона хочу сделать
ДОБАВЛЕНО 13/10/2012 12:04
Прибор Чулкова, простой (по сравнении с цыфровым), поэтому его легко сделает любой квалификации радиолюбитель
Во время сборки подобрать резисторы делителя R2-2К и R3-110ом,
чтобы были ровно 2К и 110ом! Тогда будет точно измерять.
А вот к нему печатка а архиве.
Печатка.rar 13.85 КБ Скачано: 1731 раз(а)
GO.rar 17.35 КБ Скачано: 1772 раз(а)
|
|
|
smal
|
Фото
ДОБАВЛЕНО 19/10/2012 11:38
Последнее фото - измерение



|
|
viktor_ramb
Сам себе начальник
Сообщения: 23835
|
| Один недостаток у всех подобных конструкций - недостаточная степень портативности. Меня сейчас уже не устраивает мой стрелочный габаритами как раз по габаритам индикатора. Вот хочу замастырить светодиодный в корпусе маркера-фломастера, схема в общем то не такая уже и сложная, больше времени уйдёт не на сборку, а на калибровку и компоновку в корпус. |
|
|
orel68
|
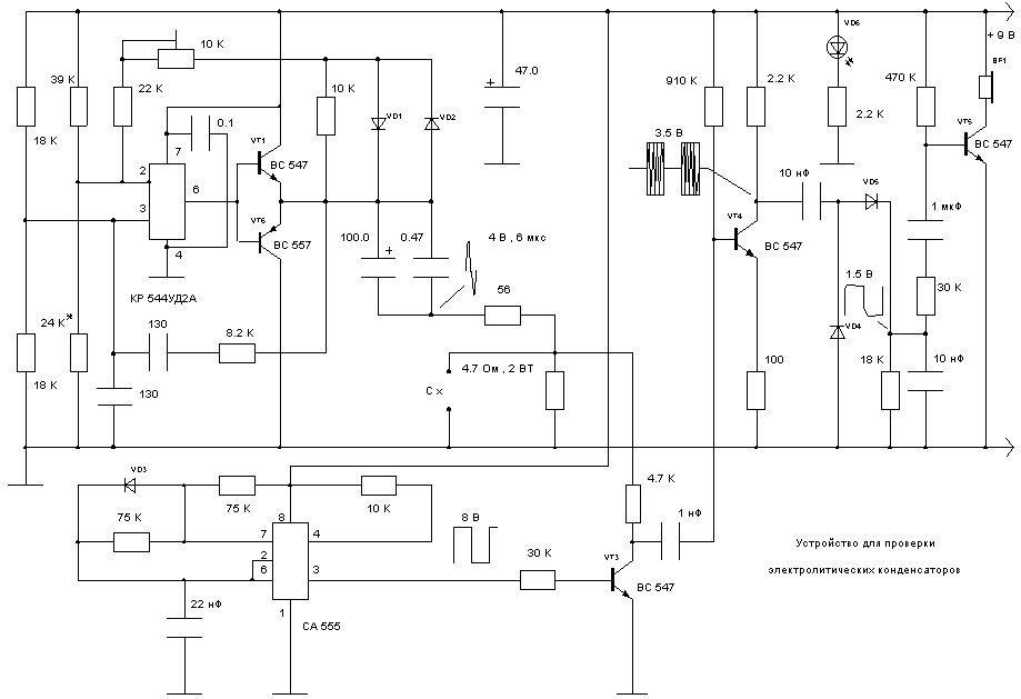
Здравствуйте, извините что вмешаюсь в ваше обсуждение, но почитав и посмотрел ваши схемы, пришел к выводу что приборы не плохие, но есть один недостаток, они сложные в сборке и настройке, я пользуюсь вот этим прибором, собрал эго в течении часа, настройки не требует, помогает в 90% случаев, детали простые и дешевые, работаю ним года четыре. 
проверка конденсаторов.rar 36.37 КБ Скачано: 3797 раз(а)
|
|
|
mogaed
|
А мой звуковой индикатор, ещё проще. В 99% случаев помог.  |
|
|
smal
|
orel68
Небуду спорить какой прибор лучше, каждый прибор по своему хорош.
Но в вашем приборе наверное еще нужно градуировать (шкалу) по какому-то образцовому прибору, а на светодиодах нет ( только правильно перевить провода и подобрать два резистора и все).
 |
|
|
mogaed
|
| Нет у меня шкалы. Он же пищит. Только уши надо. |
|
Fanttom
Передовик
Сообщения: 1441
|
| atmicandr писал: | | smal, mogaed, ребята, я вот понять не могу.... чем вас микроконтроллерные приборы то не устраивают??? | К нему еще надо компьютер покупать.Если что,микроконтролер нужно прошивать,а телефоны пока еще этого делать не умеют.
ДОБАВЛЕНО 26/11/2021 02:39
| orel68 писал: | Здравствуйте, извините что вмешаюсь в ваше обсуждение, но почитав и посмотрел ваши схемы, пришел к выводу что приборы не плохие, но есть один недостаток, они сложные в сборке и настройке, я пользуюсь вот этим прибором, собрал эго в течении часа, настройки не требует, помогает в 90% случаев, детали простые и дешевые, работаю ним года четыре.  |
Именно этот я собирал.Но он незаработал.Там транзисторы составные,один я нашел,другой собрал из двух.Стрелка даже не двигалась.  |
|