ESpec - мир электроники для профессионалов


Монитор Dell E156FP - сгорел блок питания [РЕШЕНО]

  Список форумов » TFT-мониторы

Следующая тема · Предыдущая тема
АвторСообщение
Pretender 
Бывалый
Сообщения: 78
 
Сообщение #1 От 20/09/2012 19:08 цитата  

Коллеги, доброго времени суток!

Принесли этот монитор, не включается. Разобрал, а там следы "пожара" - выгорела ШИМ, покрыв вокруг себя все черным налетом, а также несколько резисторв и ключ (AP2761I). Подскажите, может кто знает какая шимка там стоит? Плата маркируется QLIF-045, в интернете нашел только у китайцев (не реклама!)

http://item.taobao.com/item.htm?id=17249576840

В файловом архиве есть схема E153FPc, там стоит SG6841, сравнил с платой - выводы совпадают. Может, ее можно поставить?
Wassaby 
Завсегдатай
Сообщения: 783
 
Сообщение #2 От 21/09/2012 02:30 цитата  

Ну если совпадают то вперед ставь.
Pretender 
Бывалый
Сообщения: 78
 
Сообщение #3 От 05/10/2012 11:43 цитата  

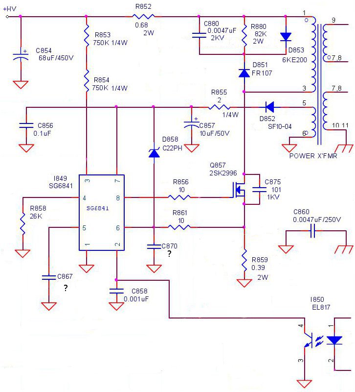
Поставил. Заработало. Правда, корпус R852 выгорел сильно, поставил 0,68Ом, R856 и R861 по 10Ом. И Q857 поставил 2SK2996, прижился. Я кусочек схемки набросал, может пригодится кому.

  sg6841_156fp.jpg  83.89 КБ  Скачано: 606 раз(а)

Перейти: 
Следующая тема · Предыдущая тема
Показать/скрыть Ваши права в разделе

Интересное от ESpec


Другие темы раздела TFT-мониторы



Rambler's Top100 Рейтинг@Mail.ru liveinternet.ru