ESpec - мир электроники для профессионалов


Dell 177FPc гаснет подсветка [РЕШЕНО]

  Список форумов » TFT-мониторы

Следующая тема · Предыдущая тема
АвторСообщение
Vi-Rus 
Заглянувший
Сообщения: 7
Vi-Rus
 
Сообщение #1 От 30/08/2012 19:24 цитата  

После включения данный монитор отображает картинку нормально, но через секунду подсветка отключается, а изображение остается. Прозвон БП показал, что он в порядке. Куда дальше копать не знаю, с DELL'ом столкнулся впервые.
TE 
Старший модератор
<B>Старший модератор</B>
Сообщения: 10199
 
Сообщение #2 От 30/08/2012 22:42 цитата  

Если лампы гаснут, то надо их проверить и устройство, от которого они запитаны, называется инвертор.
Vi-Rus 
Заглянувший
Сообщения: 7
Vi-Rus
 
Сообщение #3 От 30/08/2012 23:58 цитата  

Я до этого сталкивался только с ноутами - там всё явно. А как здесь расположен инвертор?

ДОБАВЛЕНО 31/08/2012 01:06

Я хотел сказать, что сталкивался В ОСНОВНОМ с ноутами. У меня в первую очередь подозрение падает на инвертор, потому что, иначе лампы не загорались бы вообще ИМХО. А так они срабатывают (без каких-либо мерцаний, колебаний, какие я встречал у мониторов Samsung), но на одну секунду и гаснут.
ЗЫ. У него используется матрица Samsung, но с самсунгами у меня всё обходилось ремонтом БП.
Serg* 
Передовик
Сообщения: 1683
 
Сообщение #4 От 31/08/2012 01:00 цитата  

Vi-Rus писал:
У меня в первую очередь подозрение падает на инвертор, потому что, иначе лампы не загорались бы вообще ИМХО.

А у меня подозрение на лампу. Кто из нас ближе к истене? Будем гадать или хоть какие то замеры делать? Да и модель правильно напиши.
TE 
Старший модератор
<B>Старший модератор</B>
Сообщения: 10199
 
Сообщение #5 От 31/08/2012 08:30 цитата  

По принципу работы нет никакой разницы между инверторами ноутбука и монитора, отличие только в том, что в мониторе гораздо больше подключаемых ламп. Если Вы ремонтируете ноутбуки, то должны знать, что при сдыхающей лампе подсветка отключается.
Найти расположение инвертора просто - по проводам, идущим от ламп из LCD панели. Эти провода через разъёмы подключаются к инвертору.
Цитата:
У меня в первую очередь подозрение падает на инвертор, потому что, иначе лампы не загорались бы вообще ИМХО.

Начать проверку можно и с инвертора, кому как нравится. При выходе из стороя трансформатора или одного канала инвертора лампы могут вспыхивать, аналогичное поведение при неисправных лампах.
Vi-Rus 
Заглянувший
Сообщения: 7
Vi-Rus
 
Сообщение #6 От 31/08/2012 12:15 цитата  

Спасибо за советы. О результатах отпишусь.
Vi-Rus 
Заглянувший
Сообщения: 7
Vi-Rus
 
Сообщение #7 От 31/08/2012 16:51 цитата  

Serg*, вот всё содержимое наклеек, на которых,возможно, есть нужная вам инфа по модели:
Dell Inc.
One Dell Way
Round Rock, Texas 768682
www.dell.com
Model No.: E177FPc
LCD MONITOR 43cm(17")
Power Rating: 100-240V~ 50/60Hz 1.5A
MADE IN CHINA
Есть ещё штрихкоды:
CN-0FJ178-64180-66L-0UXS
REV A00
Serg* 
Передовик
Сообщения: 1683
 
Сообщение #8 От 31/08/2012 21:43 цитата  

Цитата:
Dell 177EPc гаснет подсветка

и
Vi-Rus писал:
Model No.: E177FPc

видишь разницу на которую я тебе указал? подмигивание
Вот разбирайся.

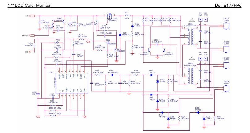
  схема инвертора.jpg  51.65 КБ  Скачано: 826 раз(а)
Vi-Rus 
Заглянувший
Сообщения: 7
Vi-Rus
 
Сообщение #9 От 31/08/2012 22:05 цитата  

Извиняюсь за невнимательность. Спасибо.
Vi-Rus 
Заглянувший
Сообщения: 7
Vi-Rus
 
Сообщение #10 От 01/09/2012 16:28 цитата  

Решено. Проблема была в одном из трансов БП. Снял лампы с матрицы и подцепил к блоку. Результат, как говорится, на лицо. Одна лампа светит нормально, а вторая тускло. Попробовал по очереди цеплять лампы на нормальный транс - обе работают. Один транс греется сильно, вероятнее всего - это межвитковое. Буду менять. Всем спасибо за ответы.
Wassaby 
Завсегдатай
Сообщения: 783
 
Сообщение #11 От 02/09/2012 01:06 цитата  

Решено енто роновато . Сначала надобно трансы местами поменять и сравнить с предыдущими наблюдениями и только потом делать выводы.
Morlock 
Шкуродёр
Шкуродёр
Сообщения: 5220
Morlock
 
Сообщение #12 От 02/09/2012 16:39 цитата  

Wassaby писал:
Решено енто роновато . Сначала надобно трансы местами поменять и сравнить с предыдущими наблюдениями и только потом делать выводы.

Зачем через жопу гланды доставать? Человек отдефектовался - чё ещё надо?
Wassaby 
Завсегдатай
Сообщения: 783
 
Сообщение #13 От 03/09/2012 00:05 цитата  

Извиняюсь но еще ни разу не видел трансформатор с междувитковым который ещо и работает (на инверторах). Если замкнула вторичка - давно бы был ее обрыв, если первичка то полевики сгорели бы до дыр. Может мне не везет или наоборот везет? Мне просто интересно!
Morlock 
Шкуродёр
Шкуродёр
Сообщения: 5220
Morlock
 
Сообщение #14 От 03/09/2012 01:01 цитата  

Если замыкает виток на вторичке, то чё ему не работать? Другое дело что сердечник будет входить в насыщение и греться.
may 
Передовик
Сообщения: 2808
may
 
Сообщение #15 От 03/09/2012 09:11 цитата  

Wassaby, Полно таких случаев с замыканием во вторичке, как раз лампа на короткое время зажигается не в полную силу.
Vi-Rus 
Заглянувший
Сообщения: 7
Vi-Rus
 
Сообщение #16 От 03/09/2012 16:02 цитата  

100% транс. проверено. Вот только найти бы такой. У нас это сложно. Буду в интернете искать.
Wassaby 
Завсегдатай
Сообщения: 783
 
Сообщение #17 От 04/09/2012 00:22 цитата  

Вот мой метод по определению клличества витков на трансах
1.Меряем индуктивность первички и вторички. Получаем L1 и L2.
2.Извлекаем из индуктивностей корни квадратные. Получаем W1 и W2.
3.Разделив W2 на W1 получим коефициент трансформации.
По сути играет роль ТОЛЬКО коефициент трансформации. Берем с разборки транс и делаем вышеприведенные измерения ,
Если коефициенты трансформации близки например 40 и 45 то ставим в лоб. Ежели сильно отличаются то перематываем первички( там не больше 20 - 40 витков.
Таким методом я умудрялся стивить трансы с моника 17" на большой телик 42"/(Правда в етом случае надо точно выдержать коефициент трансформации, так как трансов там много)

P.S. корни квадратные излекать обязательно!.
gavs 
Передовик
Сообщения: 1292
 
Сообщение #18 От 04/09/2012 11:38 цитата  

Wassaby, Имеет значение также включение у донора и ремонтируемоно моника: мост, полумост, push-pull, автогенератор Ройера. В пределах одного вида конвертора параметры трансформаторов отличаются не очень сильно. В автогенераторе Ройера трансформатор должен входить в насыщение, в остальных - в случае насыщения погорят полевики. Точно также - если транс от инвертора с питанием 12V поставить на 24-вольтовый велик риск входа транса в насыщение со всеми вытекающими. Так что желательно чтобы индуктивности всётаки отличались не в разы.

Если интересно - кое какие результаты приводились: http://monitor.espec.ws/section33/topic174305p20.html

У тех-же высоковольтных трансформаторов великолепным критерием оказалось сравнение омнического сопротивления вторички (по показаниям обычного тестера) с эквивалентным сопротивлением, измеренным с помощью моста при последовательной схеме замещения. У исправного транса они почти равны, при межвитковом (да и при любых потерях в трансе) заметно отличаются.



Vi-Rus, С учётом того что DELL ничего сам не делает, заказывая производство у сторонних изготовителей, имеет смысл поискать похожие трансы на более распространённых ACER и подобных. Как уже писалось выше - главное чтобы одинаковыми оказались способы подключения первичек и ламп ко вторичке. Если найденные трансы будут другими - поменять лучше оба.
Wassaby 
Завсегдатай
Сообщения: 783
 
Сообщение #19 От 05/09/2012 01:00 цитата  

gavs при чем тут перемагничевание сардечника. Давай будем плясать от печки - напряжение на полностю зажженноой лампе зевисит от ее длины и прямо пропорциально от напряжения на ВТОРИЧКЕ а первичка ето кофициент трансформации. То есть беру трасформатор с напряжением (рабочим) на вторичке 1200в и постоянным напряжением питания первички 24в. частоту 100Кгц. и тансформатор с напряжением (рабочим) на вторичке 1200в и постоянным напряжением питания первички 12в. частоту 100Кгц. то в чем разница .А. В коефициенти трансформации. Я же не утверждаю шо беру транс от 8" моника и ставлю на лампу с 60" телика. Я буквально написал шо умудрялся стивить трансы с моника 17" на большой телик 42". Ето заменил я половину дохлого (сдвоеного ) транса на одиночный с 17" моника и само собой пидключил в фазу(в протифазе отключался).
Индуктивность первички тохе играет роль но главное НАДО ПРОБОВАТЬ. Под лежачий камень и вода не течет.

Перейти: 
Следующая тема · Предыдущая тема
Показать/скрыть Ваши права в разделе

Интересное от ESpec


Другие темы раздела TFT-мониторы



Rambler's Top100 Рейтинг@Mail.ru liveinternet.ru